0
TPS650830
  • TPS650830
  • TPS650830
  • TPS650830

TPS650830

ACTIVE

Programmable mid-input voltage range Power Management IC (PMIC) for Skylake processors

Texas Instruments TPS650830 Product Info

1 April 2026 0

Parameters

Processor supplier

Intel/Altera

Processor name

Kaby Lake, Skylake

Product type

Processor and FPGA

Regulated outputs (#)

8

Step-down DC/DC converter

1

Step-up DC/DC converter

0

LDO

3

Vin (min) (V)

5.4

Vin (max) (V)

24

Vout (min) (V)

0.75

Vout (max) (V)

5

Iout (max) (A)

25

Configurability

Factory programmable, Software configurable

Features

Comm control, Dynamic voltage scaling, Eco-mode, Enable, Enable pin, I2C control, Overcurrent protection, Power good, Power sequencing, Synchronous rectification, Thermal shutdown, UVLO fixed

Rating

Catalog

Operating temperature range (°C)

-40 to 85

Step-down DC/DC controller

4

Step-up DC/DC controller

0

Iq (typ) (mA)

0.095

Switching frequency (max) (kHz)

2300

Shutdown current (ISD) (typ) (µA)

95

Switching frequency (typ) (kHz)

2000

Package

NFBGA (ZAJ)-168-49 mm² 7 x 7

Features

  • 5 Reconfigurable Voltage Regulators:
    • High Efficiency over a Wide Input Voltage and
      Wide Output Current Range
    • Voltage, Current, and Sequence can be
      Changed to Optimize the System
    • 4 Variable Output Voltage Step-Down
      Controllers using External Power MOSFETs:
      • VR1 = 1 V; VR3 = 3.3 V, VR4 = 1.2 V/1.35
        V/1.1 V for DDRx VDDQ , VR5 = 5 V
      • VIN Range from 5.4 V to 24 V
    • 1 Variable Output Voltage Step-Down Converter
      with Internal Power MOSFETs:
      • VR2 = 1.8 V
      • VIN Range from 3 V to 3.6 V
      • Up to 2 A of Continuous Output Current
    • Output Voltage DC Accuracy ±1%; with
      Differential Output Voltage Sensing
    • Ultra Low Quiescent Current Mode, Typical 30-
      µA Quiescent Current per Controller or
      Converter
  • 3 Fixed LDO Voltage Regulators:
    • LDO1: Fixed Output Voltage LDO for DDRx VTT
      (Vout = VDDQ/2)
      • Up to 1 A of Continuous Output Current,
        DC+AC Accuracy ±5%, 2 A Peak
    • LDO3: 3.3-V Fixed Output Voltage LDO, DC
      Accuracy ±1%, < 40 mA
      • High Precision Reference Supply for
        External ADC
      • 3.3-V Load Switch for EC_VCC Rail
    • LDO5: 5-V Fixed Output Voltage LDO, DC
      Accuracy ±1%, < 100 mA
      • Automatic Switch to 5-V Regulator for Higher
        Efficiency
  • 7 Powergood Comparators and Sequence Logic
    for External Voltage Regulators, Load Switches,
    or LDOs
  • Power-Button Logic Supported with Programmable
    Response Time
  • 3 General Purpose Level Shifters
  • Backup Battery / 3.1-V LDO Selector Output for
    RTC
  • Power Source Detection and Monitoring: Adapter,
    Battery1, Battery2
  • Board Temperature Monitoring
  • 1-Hz EC-Wake Clock Output
  • Advanced System Reset Control
  • I2C Interface: Standard-Mode (100 kHz), Fast-
    Mode (400 kHz), Fast-Mode Plus (1000 kHz)
  • 5 Reconfigurable Voltage Regulators:
    • High Efficiency over a Wide Input Voltage and
      Wide Output Current Range
    • Voltage, Current, and Sequence can be
      Changed to Optimize the System
    • 4 Variable Output Voltage Step-Down
      Controllers using External Power MOSFETs:
      • VR1 = 1 V; VR3 = 3.3 V, VR4 = 1.2 V/1.35
        V/1.1 V for DDRx VDDQ , VR5 = 5 V
      • VIN Range from 5.4 V to 24 V
    • 1 Variable Output Voltage Step-Down Converter
      with Internal Power MOSFETs:
      • VR2 = 1.8 V
      • VIN Range from 3 V to 3.6 V
      • Up to 2 A of Continuous Output Current
    • Output Voltage DC Accuracy ±1%; with
      Differential Output Voltage Sensing
    • Ultra Low Quiescent Current Mode, Typical 30-
      µA Quiescent Current per Controller or
      Converter
  • 3 Fixed LDO Voltage Regulators:
    • LDO1: Fixed Output Voltage LDO for DDRx VTT
      (Vout = VDDQ/2)
      • Up to 1 A of Continuous Output Current,
        DC+AC Accuracy ±5%, 2 A Peak
    • LDO3: 3.3-V Fixed Output Voltage LDO, DC
      Accuracy ±1%, < 40 mA
      • High Precision Reference Supply for
        External ADC
      • 3.3-V Load Switch for EC_VCC Rail
    • LDO5: 5-V Fixed Output Voltage LDO, DC
      Accuracy ±1%, < 100 mA
      • Automatic Switch to 5-V Regulator for Higher
        Efficiency
  • 7 Powergood Comparators and Sequence Logic
    for External Voltage Regulators, Load Switches,
    or LDOs
  • Power-Button Logic Supported with Programmable
    Response Time
  • 3 General Purpose Level Shifters
  • Backup Battery / 3.1-V LDO Selector Output for
    RTC
  • Power Source Detection and Monitoring: Adapter,
    Battery1, Battery2
  • Board Temperature Monitoring
  • 1-Hz EC-Wake Clock Output
  • Advanced System Reset Control
  • I2C Interface: Standard-Mode (100 kHz), Fast-
    Mode (400 kHz), Fast-Mode Plus (1000 kHz)

Description

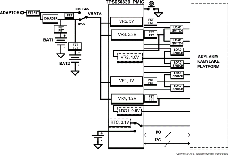
The TPS650830 is a single-chip solution Power Management IC designed specifically for the latest Intel Processors targeted for Tablets, Ultrabooks, and Notebooks with NVDC or non-NVDC power architectures, using 2S, 3S, or 4S Lithium-Ion battery packs.

The TPS650830 is used for Volume systems with the low voltage rails merged for the smallest footprint and lowest cost system power solution.

The TPS650830 can provide the complete power solution based on the Intel Reference Designs. Five highly efficient step-down voltage regulators (VRs) and a sink/source LDO, are used along with power-up sequence logic managing external load switches to provide the proper power rails, sequencing, and protection - including DDR3 and DDR4 memory power. The regulators support dynamic voltage scaling (DVS) for maximum efficiency including Connected Standby. The high frequency voltage regulators use small inductors and capacitors to achieve a small solution size. Output power is adjustable on four VR controllers. An I2C interface allows simple control by the embedded controller (EC). Each version is available in a 7x7 NFBGA package and a 9x9 NFBGA package. The 7x7 NFBGA package can be used in Type 4 PCB boards for the smallest area implementation. The 9x9 NFBGA package can be used in Type 3 and Type 4 PCB boards allowing to minimize cost and area.

For the Skylake and Kabylake Power Map implementation, the five PMIC voltage regulators and LDO1 are assigned with the low-voltage rails merged or split according to the configuration. For the Volume (merged low voltage rails) configuration six external load switches are controlled and monitored by using six powergood comparator logic blocs.

The TPS650830 is a single-chip solution Power Management IC designed specifically for the latest Intel Processors targeted for Tablets, Ultrabooks, and Notebooks with NVDC or non-NVDC power architectures, using 2S, 3S, or 4S Lithium-Ion battery packs.

The TPS650830 is used for Volume systems with the low voltage rails merged for the smallest footprint and lowest cost system power solution.

The TPS650830 can provide the complete power solution based on the Intel Reference Designs. Five highly efficient step-down voltage regulators (VRs) and a sink/source LDO, are used along with power-up sequence logic managing external load switches to provide the proper power rails, sequencing, and protection - including DDR3 and DDR4 memory power. The regulators support dynamic voltage scaling (DVS) for maximum efficiency including Connected Standby. The high frequency voltage regulators use small inductors and capacitors to achieve a small solution size. Output power is adjustable on four VR controllers. An I2C interface allows simple control by the embedded controller (EC). Each version is available in a 7x7 NFBGA package and a 9x9 NFBGA package. The 7x7 NFBGA package can be used in Type 4 PCB boards for the smallest area implementation. The 9x9 NFBGA package can be used in Type 3 and Type 4 PCB boards allowing to minimize cost and area.

For the Skylake and Kabylake Power Map implementation, the five PMIC voltage regulators and LDO1 are assigned with the low-voltage rails merged or split according to the configuration. For the Volume (merged low voltage rails) configuration six external load switches are controlled and monitored by using six powergood comparator logic blocs.

Subscribe to Welllinkchips !
Your Name
* Email
Submit a request