0
TPS62865
  • TPS62865
  • TPS62865

TPS62865

ACTIVE

2.4-V to 5.5-V input, 4-A synchronous step-down converter in 1.5-mm x 2.5-mm QFN package

Texas Instruments TPS62865 Product Info

1 April 2026 1

Parameters

Rating

Catalog

Topology

Buck, Step-Down Converter, Synchronous Buck

Iout (max) (A)

4

Vin (max) (V)

5.5

Vin (min) (V)

2.4

Vout (max) (V)

5.5

Vout (min) (V)

0.6

Features

Enable, Light load efficiency, Output discharge, Over Current Protection, Power good, Soft Start Fixed

EMI features

Low parasitic Hotrod packaging

Control mode

COT, Constant on-time (COT), DCS-Control

Operating temperature range (°C)

-40 to 125

Iq (typ) (A)

0.000004

Duty cycle (max) (%)

100

Package

VQFN-HR (RQY)-9-3.75 mm² 2.5 x 1.5

Features

  • DCS-Control topology for fast transient response
  • 11-mΩ and 10.5-mΩ internal power MOSFETs
  • 1% output voltage accuracy
  • 4-µA operating quiescent current
  • 2.4-V to 5.5-V input voltage range
  • 0.6-V to VIN output voltage range
  • Fixed (selectable by external resistor) and adjustable output voltage versions
  • 2.4-MHz switching frequency
  • Forced PWM or power save mode
  • Output voltage discharge
  • 100% duty cycle mode
  • Hiccup short-circuit protection
  • Power good indicator with window comparator
  • Thermal shutdown
  • Solution sizes down to 30 mm2 possible
  • Available in 1.5-mm × 2.5-mm QFN with 0.5-mm pitch
  • Create a custom design using the TPS62865 with the WEBENCH Power Designer
  • Create a custom design using the TPS62867 with the WEBENCH Power Designer
  • DCS-Control topology for fast transient response
  • 11-mΩ and 10.5-mΩ internal power MOSFETs
  • 1% output voltage accuracy
  • 4-µA operating quiescent current
  • 2.4-V to 5.5-V input voltage range
  • 0.6-V to VIN output voltage range
  • Fixed (selectable by external resistor) and adjustable output voltage versions
  • 2.4-MHz switching frequency
  • Forced PWM or power save mode
  • Output voltage discharge
  • 100% duty cycle mode
  • Hiccup short-circuit protection
  • Power good indicator with window comparator
  • Thermal shutdown
  • Solution sizes down to 30 mm2 possible
  • Available in 1.5-mm × 2.5-mm QFN with 0.5-mm pitch
  • Create a custom design using the TPS62865 with the WEBENCH Power Designer
  • Create a custom design using the TPS62867 with the WEBENCH Power Designer

Description

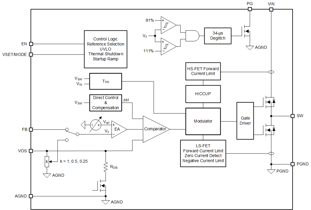
The TPS62865 and TPS62867 devices are high-frequency synchronous step-down converters which provide an efficient, flexible, and high power-density solution. At medium to heavy loads, the converters operate in PWM mode and automatically enter Power Save Mode operation at light load to maintain high efficiency over the entire load current range. The devices can also be forced in PWM mode operation to minimize output voltage ripple. Together with its DCS-control architecture, excellent load transient performance and tight output voltage accuracy are achieved. The devices feature a Power Good signal and an internal soft start circuit. The devices are able to operate in 100% mode. For fault protection, the devices incorporate a HICCUP short circuit protection as well as a thermal shutdown.

The TPS62865 and TPS62867 devices are high-frequency synchronous step-down converters which provide an efficient, flexible, and high power-density solution. At medium to heavy loads, the converters operate in PWM mode and automatically enter Power Save Mode operation at light load to maintain high efficiency over the entire load current range. The devices can also be forced in PWM mode operation to minimize output voltage ripple. Together with its DCS-control architecture, excellent load transient performance and tight output voltage accuracy are achieved. The devices feature a Power Good signal and an internal soft start circuit. The devices are able to operate in 100% mode. For fault protection, the devices incorporate a HICCUP short circuit protection as well as a thermal shutdown.

Subscribe to Welllinkchips !
Your Name
* Email
Submit a request