0
TPS62184
  • TPS62184
  • TPS62184

TPS62184

ACTIVE

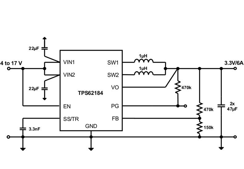
4-V to 17-V, 6-A synchronous buck converter with power good, 1% accuracy, and adjustable soft start

Texas Instruments TPS62184 Product Info

1 April 2026 0

Parameters

Rating

Catalog

Topology

Buck

Iout (max) (A)

6

Vin (max) (V)

17

Vin (min) (V)

4

Vout (max) (V)

3.5

Vout (min) (V)

0.9

Features

Enable, Light Load Efficiency, Output discharge, Power good, Pre-Bias Start-Up, Synchronous Rectification, Tracking

Control mode

current mode

Operating temperature range (°C)

-40 to 125

Iq (typ) (A)

0.000028

Duty cycle (max) (%)

100

Package

DSBGA (YZF)-24-7.3125 mm² 3.25 x 2.25

Features

  • Dual Phase Balanced Peak Current Mode
  • Input Voltage Range: 4 V to 17 V
  • Output Voltage:
    • 0.9 V ≤ VOUT ≤ 1.8 V (6A),
    • 1.8 V ≤ VOUT ≤ 2.5 V (5.5A)
    • 2.5 V ≤ VOUT ≤ 3.5 V (5A)
  • Typical Quiescent Current of 28 µA
  • Output Voltage Accuracy of ±1% (PWM Mode)
  • Automatic Efficiency Enhancement (AEE™)
  • Phase Shifted Operation
  • Automatic Power Save Mode
  • Adjustable Soft Start
  • Power Good Output
  • Undervoltage Lockout
  • HICCUP Over Current Protection
  • Over Temperature Protection
  • Pin to Pin Compatible with TPS62180/2
  • NanoFree™ 2.10 mm × 3.10 mm DSBGA Package
  • Dual Phase Balanced Peak Current Mode
  • Input Voltage Range: 4 V to 17 V
  • Output Voltage:
    • 0.9 V ≤ VOUT ≤ 1.8 V (6A),
    • 1.8 V ≤ VOUT ≤ 2.5 V (5.5A)
    • 2.5 V ≤ VOUT ≤ 3.5 V (5A)
  • Typical Quiescent Current of 28 µA
  • Output Voltage Accuracy of ±1% (PWM Mode)
  • Automatic Efficiency Enhancement (AEE™)
  • Phase Shifted Operation
  • Automatic Power Save Mode
  • Adjustable Soft Start
  • Power Good Output
  • Undervoltage Lockout
  • HICCUP Over Current Protection
  • Over Temperature Protection
  • Pin to Pin Compatible with TPS62180/2
  • NanoFree™ 2.10 mm × 3.10 mm DSBGA Package

Description

The TPS62184 is a synchronous dual-phase step-down DC-DC converter for low profile power rails. It operates with two identical, current balanced phases that are peak current controlled enabling use in height limited applications.

With a wide operating input voltage range of 4 V to 17 V, the device is ideally suited for systems powered from multi-cell Li-Ion batteries or 12-V rails. The output current of 6 A is continuously provided by two phases of 3 A each, allowing the use of low profile external components. The phases operate out of phase, reducing switching noise significantly.

The TPS62184 automatically enters Power Save Mode to maintain high efficiency down to very light loads. It also incorporates an Automatic Efficiency Enhancement (AEE™) for the entire duty cycle range.

The device features a Power Good signal, as well as an adjustable soft start. The quiescent current is typically 28 µA, it is able to run in 100% mode, and it has no duty cycle limitation even at lowest output voltage.

The TPS62184 is packaged in a small 24-bump, 0.5 mm pitch DSBGA package.

The TPS62184 is a synchronous dual-phase step-down DC-DC converter for low profile power rails. It operates with two identical, current balanced phases that are peak current controlled enabling use in height limited applications.

With a wide operating input voltage range of 4 V to 17 V, the device is ideally suited for systems powered from multi-cell Li-Ion batteries or 12-V rails. The output current of 6 A is continuously provided by two phases of 3 A each, allowing the use of low profile external components. The phases operate out of phase, reducing switching noise significantly.

The TPS62184 automatically enters Power Save Mode to maintain high efficiency down to very light loads. It also incorporates an Automatic Efficiency Enhancement (AEE™) for the entire duty cycle range.

The device features a Power Good signal, as well as an adjustable soft start. The quiescent current is typically 28 µA, it is able to run in 100% mode, and it has no duty cycle limitation even at lowest output voltage.

The TPS62184 is packaged in a small 24-bump, 0.5 mm pitch DSBGA package.

Subscribe to Welllinkchips !
Your Name
* Email
Submit a request