0
TPS61252
  • TPS61252
  • TPS61252
  • TPS61252

TPS61252

ACTIVE

3.5-MHz, 1.5-A, 92% efficient boost converter, adjustable input current Limit, ±20% current accuracy Evaluation Module Board for 3.25 MHz, up to 6.5 V, Step-up (Boost) DC-DC Converter

Texas Instruments TPS61252 Product Info

1 April 2026 0

Parameters

Rating

Catalog

Topology

Boost

Vin (max) (V)

6

Vin (min) (V)

2.3

Vout (max) (V)

6.5

Vout (min) (V)

3

Switch current limit (typ) (A)

1.5

Features

Synchronous Rectification

Operating temperature range (°C)

-40 to 125

Iq (typ) (A)

0.00003

Duty cycle (max) (%)

100

Package

WSON (DSG)-8-4 mm² 2 x 2

Features

  • Resistor Programmable Input Current Limit
    • ±20% Current Accuracy at 500 mA over
      Full Temperature Range
    • Programmable from 100 mA up to 1500 mA
  • Up to 92% Efficiency
  • VIN Range from 2.3 V to 6.0 V
  • Power Good Indicates Appropriate Output Voltage Level
  • Adjustable Output Voltage up to 6.5 V
  • 100% Duty-Cycle Mode When VIN > VOUT
  • Load Disconnect and Reverse Current Protection
  • Short Circuit Protection
  • Typical Operating Frequency 3.25 MHz
  • Available in a 2-mm × 2-mm WSON-8 Package
  • APPLICATIONS
    • USB Host Supplies from a Single Li-Ion Battery
    • Current Limited Applications
    • Li-Ion Applications
    • Audio Applications
    • RF-PA Buffer

All other trademarks are the property of their respective owners

  • Resistor Programmable Input Current Limit
    • ±20% Current Accuracy at 500 mA over
      Full Temperature Range
    • Programmable from 100 mA up to 1500 mA
  • Up to 92% Efficiency
  • VIN Range from 2.3 V to 6.0 V
  • Power Good Indicates Appropriate Output Voltage Level
  • Adjustable Output Voltage up to 6.5 V
  • 100% Duty-Cycle Mode When VIN > VOUT
  • Load Disconnect and Reverse Current Protection
  • Short Circuit Protection
  • Typical Operating Frequency 3.25 MHz
  • Available in a 2-mm × 2-mm WSON-8 Package
  • APPLICATIONS
    • USB Host Supplies from a Single Li-Ion Battery
    • Current Limited Applications
    • Li-Ion Applications
    • Audio Applications
    • RF-PA Buffer

All other trademarks are the property of their respective owners

Description

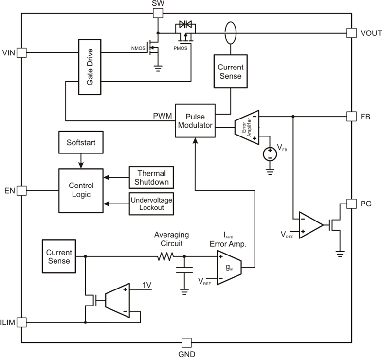
The TPS61252 device provides a power supply solution for products powered by either a three-cell alkaline, NiCd or NiMH battery, or an one-cell Li-Ion or Li-polymer battery. The wide input voltage range is ideal to power portable applications like mobile phones or computer peripherals. The device has a resistor programmable (RILIM) input current limit and is suitable for a wide variety of applications.

During light loads, the device automatically enters skip mode (PFM), which allows the converter to maintain the required output voltage, while only drawing 30 µA quiescent current from the battery. This allows maximum efficiency at lowest quiescent currents.

TPS61252 allows the use of small inductors and capacitors to achieve a small solution size. The possibility to reduce the current limit by a external resistor offers the potential use of physically even smaller inductors with lower rated currents to further reduce total solution sizes of the power supply. During shutdown, the load is completely disconnected from the battery. The TPS61252 is available in a 8-pin WSON package measuring 2 mm × 2 mm (DSG).

The TPS61252 device provides a power supply solution for products powered by either a three-cell alkaline, NiCd or NiMH battery, or an one-cell Li-Ion or Li-polymer battery. The wide input voltage range is ideal to power portable applications like mobile phones or computer peripherals. The device has a resistor programmable (RILIM) input current limit and is suitable for a wide variety of applications.

During light loads, the device automatically enters skip mode (PFM), which allows the converter to maintain the required output voltage, while only drawing 30 µA quiescent current from the battery. This allows maximum efficiency at lowest quiescent currents.

TPS61252 allows the use of small inductors and capacitors to achieve a small solution size. The possibility to reduce the current limit by a external resistor offers the potential use of physically even smaller inductors with lower rated currents to further reduce total solution sizes of the power supply. During shutdown, the load is completely disconnected from the battery. The TPS61252 is available in a 8-pin WSON package measuring 2 mm × 2 mm (DSG).

Subscribe to Welllinkchips !
Your Name
* Email
Submit a request