0
TPS560200
  • TPS560200
  • TPS560200

TPS560200

ACTIVE

17V Input, 500mA Synchronous Step-Down Regulator in SOT-23 with Advanced Eco-Mode™

Texas Instruments TPS560200 Product Info

1 April 2026 0

Parameters

Rating

Catalog

Topology

Buck

Iout (max) (A)

0.5

Vin (max) (V)

17

Vin (min) (V)

4.5

Vout (max) (V)

6.5

Vout (min) (V)

0.8

Features

Enable, Light-load efficiency, Soft-start fixed, Synchronous rectification

Control mode

D-CAP2

Operating temperature range (°C)

-40 to 125

Iq (typ) (A)

0.00006

Duty cycle (max) (%)

65

Package

SOT-23 (DBV)-5-8.12 mm² 2.9 x 2.8

Features

  • Integrated Monolithic 0.95-Ω High-Side and 0.33-Ω
    Low-Side MOSFETs
  • 500-mA Continuous Output Current
  • Output Voltage Range: 0.8 V to 6.5 V
  • 0.8-V Voltage Reference With ±1.3% Accuracy
    Over Temperature
  • Auto-Skip Advanced Eco-Mode for High
    Efficiency at Light Loads
  • D-CAP2™ Mode Enables Fast Transient
    Responses
  • No External Compensation Needed
  • 600-kHz Switching Frequency
  • 2-ms Internal Soft-Start
  • Safe Start-Up into Prebiased VOUT
  • Thermal Shutdown
  • –40°C to 125°C Operating Junction Temperature
    Range
  • Available in 5-Pin SOT-23 Package
  • Integrated Monolithic 0.95-Ω High-Side and 0.33-Ω
    Low-Side MOSFETs
  • 500-mA Continuous Output Current
  • Output Voltage Range: 0.8 V to 6.5 V
  • 0.8-V Voltage Reference With ±1.3% Accuracy
    Over Temperature
  • Auto-Skip Advanced Eco-Mode for High
    Efficiency at Light Loads
  • D-CAP2™ Mode Enables Fast Transient
    Responses
  • No External Compensation Needed
  • 600-kHz Switching Frequency
  • 2-ms Internal Soft-Start
  • Safe Start-Up into Prebiased VOUT
  • Thermal Shutdown
  • –40°C to 125°C Operating Junction Temperature
    Range
  • Available in 5-Pin SOT-23 Package

Description

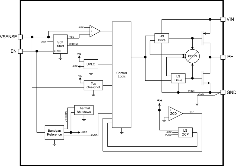
The TPS560200 is an 17-V, 500-mA, low-Iq, adaptive on-time D-CAP2 mode synchronous monolithic buck converter with integrated MOSFETs in easy-to-use 5-pin SOT-23 package.

The TPS560200 lets system designers complete the suite of various end-equipment power bus regulators with a cost-effective, low component count and low standby current solution. The main control loop for the device uses the D-CAP2 mode control that provides a fast transient response with no external compensation components. The adaptive on-time control supports seamless transition between PWM mode at higher load conditions and advanced Eco-Mode operation at light loads.

The TPS560200 also has a proprietary circuit that enables the device to adopt to both low equivalent series resistance (ESR) output capacitors, such as POSCAP or SP-CAP, and ultra-low ESR ceramic capacitors. The device operates from 4.5-V to 17-V VIN input. The output voltage can be programmed between 0.8 V and 6.5 V. The device also features a fixed 2-ms soft-start time. The device is available in the 5-pin SOT-23 package.

The TPS560200 is an 17-V, 500-mA, low-Iq, adaptive on-time D-CAP2 mode synchronous monolithic buck converter with integrated MOSFETs in easy-to-use 5-pin SOT-23 package.

The TPS560200 lets system designers complete the suite of various end-equipment power bus regulators with a cost-effective, low component count and low standby current solution. The main control loop for the device uses the D-CAP2 mode control that provides a fast transient response with no external compensation components. The adaptive on-time control supports seamless transition between PWM mode at higher load conditions and advanced Eco-Mode operation at light loads.

The TPS560200 also has a proprietary circuit that enables the device to adopt to both low equivalent series resistance (ESR) output capacitors, such as POSCAP or SP-CAP, and ultra-low ESR ceramic capacitors. The device operates from 4.5-V to 17-V VIN input. The output voltage can be programmed between 0.8 V and 6.5 V. The device also features a fixed 2-ms soft-start time. The device is available in the 5-pin SOT-23 package.

Subscribe to Welllinkchips !
Your Name
* Email
Submit a request