0
TPS54427
  • TPS54427
  • TPS54427
  • TPS54427
  • TPS54427

TPS54427

ACTIVE

4.5V to 18V Input, 4-A Synchronous Step-Down Converter

Texas Instruments TPS54427 Product Info

1 April 2026 0

Parameters

Rating

Catalog

Topology

Buck

Iout (max) (A)

4

Vin (max) (V)

18

Vin (min) (V)

4.5

Vout (max) (V)

7

Vout (min) (V)

0.76

Features

Enable, Soft Start Adjustable, Synchronous Rectification

Control mode

current mode

Operating temperature range (°C)

-40 to 85

Iq (typ) (A)

0.00095

Duty cycle (max) (%)

65

Package

HSOIC (DDA)-8-29.4 mm² 4.9 x 6

Features

  • D-CAP2™ Mode Enables Fast Transient
    Response
  • Low Output Ripple and Allows Ceramic Output
    Capacitor
  • Wide VIN Input Voltage Range: 4.5 V to 18 V
  • Output Voltage Range: 0.76 V to 7.0 V
  • Highly Efficient Integrated FETs Optimized
    for Lower Duty Cycle Applications
    – 70 mΩ (High Side) and 53 mΩ (Low Side)
  • High Efficiency, Less Than 10 µA at Shutdown
  • High Initial Bandgap Reference Accuracy
  • Adjustable Soft Start
  • Pre-Biased Soft Start
  • 650-kHz Switching Frequency (fSW)
  • Cycle by Cycle Over Current Limit
  • D-CAP2™ Mode Enables Fast Transient
    Response
  • Low Output Ripple and Allows Ceramic Output
    Capacitor
  • Wide VIN Input Voltage Range: 4.5 V to 18 V
  • Output Voltage Range: 0.76 V to 7.0 V
  • Highly Efficient Integrated FETs Optimized
    for Lower Duty Cycle Applications
    – 70 mΩ (High Side) and 53 mΩ (Low Side)
  • High Efficiency, Less Than 10 µA at Shutdown
  • High Initial Bandgap Reference Accuracy
  • Adjustable Soft Start
  • Pre-Biased Soft Start
  • 650-kHz Switching Frequency (fSW)
  • Cycle by Cycle Over Current Limit

Description

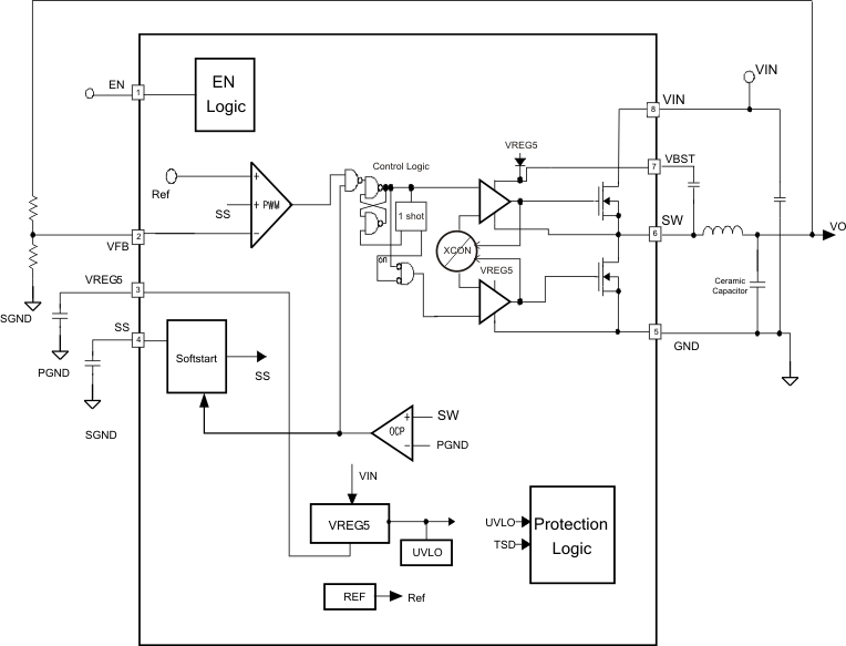
The TPS54427 is an adaptive on-time D-CAP2™ mode synchronous buck converter. The TPS54427 enables system designers to complete the suite of various end equipment’s power bus regulators with a cost effective, low component count, low standby current solution.

The main control loop for the TPS54427 uses the D-CAP2™ mode control which provides a fast transient response with no external compensation components.

The TPS54427 also has a proprietary circuit that enables the device to adopt to both low equivalent series resistance (ESR) output capacitors, such as POSCAP or SP-CAP, and ultra-low ESR ceramic capacitors.

The device operates from 4.5-V to 18-V VIN input. The output voltage can be programmed between 0.76 V and 7 V.

The device also features an adjustable soft start time.

The TPS54427 is available in the 8-pin DDA package and 10-pin DRC, and is designed to operate from –40°C to 85°C.

The TPS54427 is an adaptive on-time D-CAP2™ mode synchronous buck converter. The TPS54427 enables system designers to complete the suite of various end equipment’s power bus regulators with a cost effective, low component count, low standby current solution.

The main control loop for the TPS54427 uses the D-CAP2™ mode control which provides a fast transient response with no external compensation components.

The TPS54427 also has a proprietary circuit that enables the device to adopt to both low equivalent series resistance (ESR) output capacitors, such as POSCAP or SP-CAP, and ultra-low ESR ceramic capacitors.

The device operates from 4.5-V to 18-V VIN input. The output voltage can be programmed between 0.76 V and 7 V.

The device also features an adjustable soft start time.

The TPS54427 is available in the 8-pin DDA package and 10-pin DRC, and is designed to operate from –40°C to 85°C.

Subscribe to Welllinkchips !
Your Name
* Email
Submit a request