0
TPS53311
  • TPS53311
  • TPS53311
  • TPS53311
  • TPS53311
  • TPS53311

TPS53311

ACTIVE

2.9V to 6V Input, 3A Synchronous Step-Down Converter with Eco-Mode and Smooth PWM

Texas Instruments TPS53311 Product Info

1 April 2026 0

Parameters

Rating

Catalog

Topology

Buck

Iout (max) (A)

3

Vin (max) (V)

6

Vin (min) (V)

2.9

Vout (max) (V)

4.2

Vout (min) (V)

0.6

Features

Enable, Light load efficiency, Output discharge, Phase Interleaving, Power good, Pre-Bias Start-Up, Synchronous Rectification

Control mode

Voltage mode

Operating temperature range (°C)

-40 to 85

Iq (typ) (A)

0.00032

Duty cycle (max) (%)

99

Package

VQFN (RGT)-16-9 mm² 3 x 3

Features

  • 95.5% Maximum Efficiency
  • Continuous 3-A Output Current
  • Supports All MLCC Output Capacitor
  • SmoothPWM™ Auto-Skip Eco-mode™ for Light-Load Efficiency
  • Voltage Mode Control
  • Supports Master-Slave Interleaved Operation
  • Synchronization up to ±20% of Nominal Frequency
  • Conversion Voltage Range From 2.9 V to 6 V
  • Soft-Stop Output Discharge During Disable
  • Adjustable Output Voltage Ranging From 0.6 V to 0.84 V × VIN
  • Overcurrent, Overvoltage, and Overtemperature Protection
  • Small, 3 mm × 3 mm, 16-Pin VQFN Package
  • Open-Drain Power Good Indication
  • Internal Boot Strap Switch
  • Low RDS(on), 24 mΩ With 3.3-V Input and 19-mΩ With 5-V Input
  • Supports Prebias Start-Up Functionality
  • 95.5% Maximum Efficiency
  • Continuous 3-A Output Current
  • Supports All MLCC Output Capacitor
  • SmoothPWM™ Auto-Skip Eco-mode™ for Light-Load Efficiency
  • Voltage Mode Control
  • Supports Master-Slave Interleaved Operation
  • Synchronization up to ±20% of Nominal Frequency
  • Conversion Voltage Range From 2.9 V to 6 V
  • Soft-Stop Output Discharge During Disable
  • Adjustable Output Voltage Ranging From 0.6 V to 0.84 V × VIN
  • Overcurrent, Overvoltage, and Overtemperature Protection
  • Small, 3 mm × 3 mm, 16-Pin VQFN Package
  • Open-Drain Power Good Indication
  • Internal Boot Strap Switch
  • Low RDS(on), 24 mΩ With 3.3-V Input and 19-mΩ With 5-V Input
  • Supports Prebias Start-Up Functionality

Description

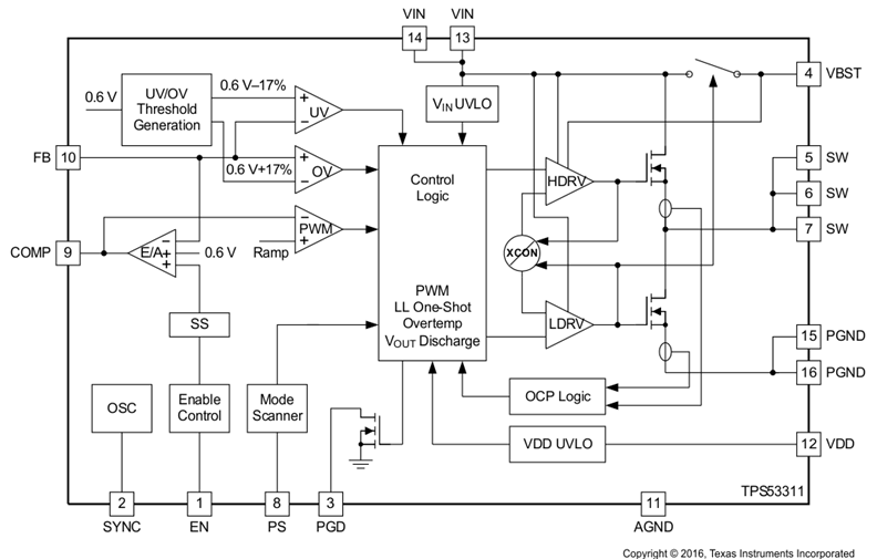
The TPS53311 provides a fully integrated 3-V to 5-V VIN integrated synchronous FET converter solution with 16 total components, in 200 mm2 of PCB area. Due to the low RDS(on) and TI Proprietary SmoothPWM™ skip mode of operation, it enables 95.5% peak efficiency, and over 90% efficiency at loads as light as 100 mA. It requires only two 22-µF ceramic output capacitors for a power-dense, 3-A solution.

The TPS53311 features a 1.1-MHz switching frequency, SKIP mode operation support, prebias start-up, internal soft start, output soft discharge, internal VBST switch, power good, EN/input UVLO, overcurrent, overvoltage, undervoltage, and overtemperature protections and all ceramic output capacitor support. It supports supply voltage from 2.9 V to 3.5 V and conversion voltage from 2.9 V to 6 V, and output voltage is adjustable from 0.6 V to 0.84 V × VIN.

The TPS53311 is available in the 3 mm × 3 mm 16-pin VQFN package (Green RoHs compliant and Pb free) and operates between –40°C and 85°C.

The TPS53311 provides a fully integrated 3-V to 5-V VIN integrated synchronous FET converter solution with 16 total components, in 200 mm2 of PCB area. Due to the low RDS(on) and TI Proprietary SmoothPWM™ skip mode of operation, it enables 95.5% peak efficiency, and over 90% efficiency at loads as light as 100 mA. It requires only two 22-µF ceramic output capacitors for a power-dense, 3-A solution.

The TPS53311 features a 1.1-MHz switching frequency, SKIP mode operation support, prebias start-up, internal soft start, output soft discharge, internal VBST switch, power good, EN/input UVLO, overcurrent, overvoltage, undervoltage, and overtemperature protections and all ceramic output capacitor support. It supports supply voltage from 2.9 V to 3.5 V and conversion voltage from 2.9 V to 6 V, and output voltage is adjustable from 0.6 V to 0.84 V × VIN.

The TPS53311 is available in the 3 mm × 3 mm 16-pin VQFN package (Green RoHs compliant and Pb free) and operates between –40°C and 85°C.

Subscribe to Welllinkchips !
Your Name
* Email
Submit a request