0
TPS51200
  • TPS51200
  • TPS51200
  • TPS51200
  • TPS51200

TPS51200

ACTIVE

3A Sink/Source DDR Termination Regulator w/ VTTREF Buffered Reference for DDR2, DDR3, DDR3L and DDR4

Texas Instruments TPS51200 Product Info

1 April 2026 0

Parameters

Product type

DDR

Vin (min) (V)

1.1

Vin (max) (V)

3.5

Vout (max) (V)

1.8

Features

S3/S5 Support

Rating

Catalog

Operating temperature range (°C)

-40 to 85

Iq (typ) (mA)

0.5

DDR memory type

DDR, DDR2, DDR3, DDR3L, DDR4, LPDDR2, LPDDR3

Package

VSON (DRC)-10-9 mm² 3 x 3

Features

  • Input voltage: supports 2.5v rail and 3.3v rail
  • VLDOIN voltage range: 1.1V to 3.5V
  • Sink and source termination regulator includes droop compensation
  • Requires minimum output capacitance of 20µF (Typically 3 × 10µF MLCCs) for memory termination applications (DDR)
  • PGOOD to monitor output regulation
  • EN Input
  • REFIN input allows for flexible input tracking either directly or through resistor divider
  • Remote sensing (VOSNS)
  • ±10mA buffered reference (REFOUT)
  • Built-in soft start, UVLO, and OCL
  • Thermal shutdown
  • Supports DDR, DDR2, DDR3, DDR3L, low-power DDR3, and DDR4 VTT applications
  • 10-Pin VSON package with thermal pad
  • Input voltage: supports 2.5v rail and 3.3v rail
  • VLDOIN voltage range: 1.1V to 3.5V
  • Sink and source termination regulator includes droop compensation
  • Requires minimum output capacitance of 20µF (Typically 3 × 10µF MLCCs) for memory termination applications (DDR)
  • PGOOD to monitor output regulation
  • EN Input
  • REFIN input allows for flexible input tracking either directly or through resistor divider
  • Remote sensing (VOSNS)
  • ±10mA buffered reference (REFOUT)
  • Built-in soft start, UVLO, and OCL
  • Thermal shutdown
  • Supports DDR, DDR2, DDR3, DDR3L, low-power DDR3, and DDR4 VTT applications
  • 10-Pin VSON package with thermal pad

Description

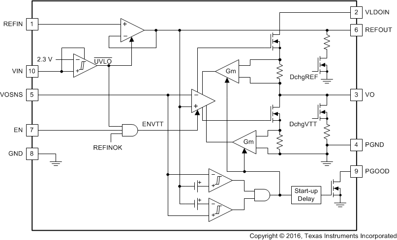
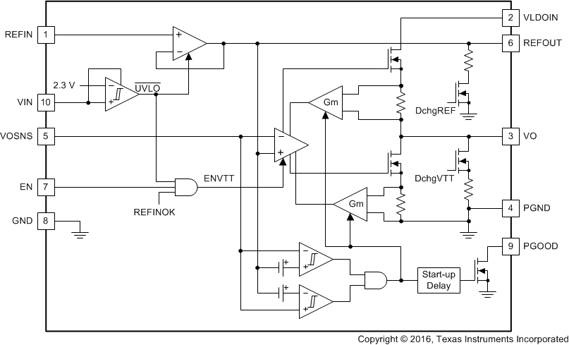
The TPS51200 device is a sink and source double data rate (DDR) termination regulator specifically designed for low input voltage, low-cost, low-noise systems where space is a key consideration.

The TPS51200 maintains a fast transient response and requires a minimum output capacitance of only 20µF. The TPS51200 supports a remote sensing function and all power requirements for DDR, DDR2, DDR3, DDR3L, Low-Power DDR3 and DDR4 VTT bus termination.

In addition, the TPS51200 provides an open-drain PGOOD signal to monitor the output regulation and an EN signal that can be used to discharge VTT during S3 (suspend to RAM) for DDR applications.

The TPS51200 is available in the thermally efficient 10-pin VSON thermal pad package, and is rated both Green and Pb-free. It is specified from –40°C to +85°C.

The TPS51200 device is a sink and source double data rate (DDR) termination regulator specifically designed for low input voltage, low-cost, low-noise systems where space is a key consideration.

The TPS51200 maintains a fast transient response and requires a minimum output capacitance of only 20µF. The TPS51200 supports a remote sensing function and all power requirements for DDR, DDR2, DDR3, DDR3L, Low-Power DDR3 and DDR4 VTT bus termination.

In addition, the TPS51200 provides an open-drain PGOOD signal to monitor the output regulation and an EN signal that can be used to discharge VTT during S3 (suspend to RAM) for DDR applications.

The TPS51200 is available in the thermally efficient 10-pin VSON thermal pad package, and is rated both Green and Pb-free. It is specified from –40°C to +85°C.

Subscribe to Welllinkchips !
Your Name
* Email
Submit a request