0
TLV313
  • TLV313
  • TLV313
  • TLV313

TLV313

ACTIVE

Single, 5.5-V, 1-MHz, low quiescent current (65-μA), RRIO operational amplifier

Texas Instruments TLV313 Product Info

1 April 2026 1

Parameters

Number of channels

1

Total supply voltage (+5 V = 5, ±5 V = 10) (max) (V)

5.5

Total supply voltage (+5 V = 5, ±5 V = 10) (min) (V)

1.8

Rail-to-rail

In, Out

GBW (typ) (MHz)

1

Slew rate (typ) (V/µs)

0.5

Vos (offset voltage at 25°C) (max) (mV)

3

Iq per channel (typ) (mA)

0.065

Vn at 1 kHz (typ) (nV√Hz)

26

Rating

Catalog

Operating temperature range (°C)

-40 to 125

Offset drift (typ) (µV/°C)

2

Features

Cost Optimized, EMI Hardened

CMRR (typ) (dB)

85

Iout (typ) (A)

0.015

Architecture

CMOS

Input common mode headroom (to negative supply) (typ) (V)

-0.2

Input common mode headroom (to positive supply) (typ) (V)

0.2

Output swing headroom (to negative supply) (typ) (V)

0.075

Output swing headroom (to positive supply) (typ) (V)

-0.1

Package

SOT-23 (DBV)-5-8.12 mm² 2.9 x 2.8

Features

  • Precision Amplifier for Cost-Sensitive Systems
  • Low IQ: 65 µA/ch
  • Wide Supply Range: 1.8 V to 5.5 V
  • Low Noise: 26 nV/√Hz at 1 kHz
  • Gain Bandwidth: 1 MHz
  • Rail-to-Rail Input/Output
  • Low Input Bias Current: 1 pA
  • Low Offset Voltage: 0.75 mV
  • Unity-Gain Stable
  • Internal RF/EMI Filter
  • Extended Temperature Range:
    –40°C to +125°C
  • Precision Amplifier for Cost-Sensitive Systems
  • Low IQ: 65 µA/ch
  • Wide Supply Range: 1.8 V to 5.5 V
  • Low Noise: 26 nV/√Hz at 1 kHz
  • Gain Bandwidth: 1 MHz
  • Rail-to-Rail Input/Output
  • Low Input Bias Current: 1 pA
  • Low Offset Voltage: 0.75 mV
  • Unity-Gain Stable
  • Internal RF/EMI Filter
  • Extended Temperature Range:
    –40°C to +125°C

Description

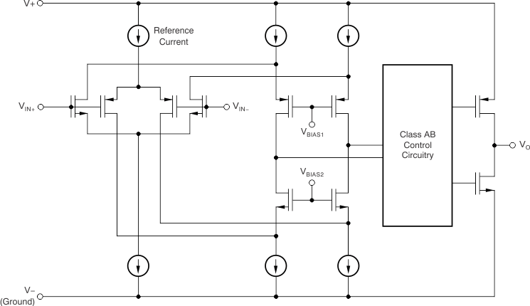
The TLV313 family of single-, dual-, and quad-channel precision operational amplifiers combine low power consumption with good performance. This makes them suitable for a wide range of applications, such as wearables, utility metering, building automation, currency counters and more. The family features rail-to-rail input and output (RRIO) swings, low quiescent current (65 µA, typical), wide bandwidth (1 MHz) and very low noise (26 nV/√Hz at 1 kHz), making it attractive for a variety of battery-powered applications that require a good balance between cost and performance. Further, low-input-bias current enables these devices to be used in applications with megaohm source impedances.

The robust design of the TLV313 devices provides ease-of-use to the circuit designer: unity-gain stability with capacitive loads of up to 150 pF, integrated RF/EMI rejection filter, no phase reversal in overdrive conditions, and high electrostatic discharge (ESD) protection (4-kV HBM).

The devices are optimized for operation at voltages as low as +1.8 V (±0.9 V) and up to +5.5 V (±2.75 V), and are specified over the extended temperature range of –40°C to +125°C.

The single-channel TLV313 device is available in both SC70-5 and SOT23-5 packages. The dual-channel TLV2313 device is offered in SOIC-8 and VSSOP-8 packages, and the quad-channel TLV4313 device is offered in a TSSOP-14 package.

The TLV313 family of single-, dual-, and quad-channel precision operational amplifiers combine low power consumption with good performance. This makes them suitable for a wide range of applications, such as wearables, utility metering, building automation, currency counters and more. The family features rail-to-rail input and output (RRIO) swings, low quiescent current (65 µA, typical), wide bandwidth (1 MHz) and very low noise (26 nV/√Hz at 1 kHz), making it attractive for a variety of battery-powered applications that require a good balance between cost and performance. Further, low-input-bias current enables these devices to be used in applications with megaohm source impedances.

The robust design of the TLV313 devices provides ease-of-use to the circuit designer: unity-gain stability with capacitive loads of up to 150 pF, integrated RF/EMI rejection filter, no phase reversal in overdrive conditions, and high electrostatic discharge (ESD) protection (4-kV HBM).

The devices are optimized for operation at voltages as low as +1.8 V (±0.9 V) and up to +5.5 V (±2.75 V), and are specified over the extended temperature range of –40°C to +125°C.

The single-channel TLV313 device is available in both SC70-5 and SOT23-5 packages. The dual-channel TLV2313 device is offered in SOIC-8 and VSSOP-8 packages, and the quad-channel TLV4313 device is offered in a TSSOP-14 package.

Subscribe to Welllinkchips !
Your Name
* Email
Submit a request