0
LM5000
  • LM5000
  • LM5000
  • LM5000
  • LM5000
  • LM5000

LM5000

ACTIVE

3.1-40V Wide Vin, 2A Current Mode Non-Synchronous Boost Regulator

Texas Instruments LM5000 Product Info

1 April 2026 0

Parameters

Rating

Catalog

Topology

Boost, Flyback, Forward, SEPIC

Vin (max) (V)

40

Vin (min) (V)

3.1

Vout (max) (V)

75

Vout (min) (V)

1.259

Switch current limit (typ) (A)

2

Features

Enable, Nonsynchronous rectification

Operating temperature range (°C)

-40 to 125

Iq (typ) (A)

0.0021

Duty cycle (max) (%)

90

Package

TSSOP (PW)-16-32 mm² 5 x 6.4

Features

  • 80V internal switch
  • Operating input voltage range of 3.1V to 40V
  • Pin selectable operating frequency
       300kHz/700kHz (-3)
       600kHz/1.3MHz (-6)
  • Adjustable output voltage
  • External compensation
  • Input undervoltage lockout
  • Softstart
  • Current limit
  • Over temperature protection
  • External shutdown
  • Small 16-Lead TSSOP or 16-Lead LLP package

  • 80V internal switch
  • Operating input voltage range of 3.1V to 40V
  • Pin selectable operating frequency
       300kHz/700kHz (-3)
       600kHz/1.3MHz (-6)
  • Adjustable output voltage
  • External compensation
  • Input undervoltage lockout
  • Softstart
  • Current limit
  • Over temperature protection
  • External shutdown
  • Small 16-Lead TSSOP or 16-Lead LLP package

  • Description

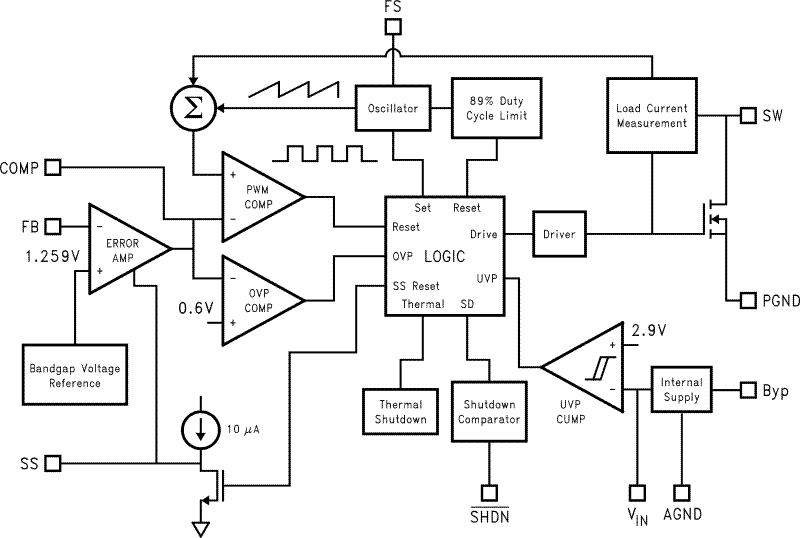
    The LM5000 is a monolithic integrated circuit specifically designed and optimized for flyback, boost or forward power converter applications. The internal power switch is rated for a maximum of 80V, with a current limit set to 2A. Protecting the power switch are current limit and thermal shutdown circuits. The current mode control scheme provides excellent rejection of line transients and cycle-by-cycle current limiting. An external compensation pin and the built-in slope compensation allow the user to optimize the frequency compensation. Other distinctive features include softstart to reduce stresses during start-up and an external shutdown pin for remote ON/OFF control. There are two operating frequency ranges available. The LM5000-3 is pin selectable for either 300kHz (FS Grounded) or 700kHz (FS Open). The LM5000-6 is pin selectable for either 600kHz (FS Grounded) or 1.3MHz (FS Open). The device is available in a low profile 16-lead TSSOP package or a thermally enhanced 16-lead LLP package.


    The LM5000 is a monolithic integrated circuit specifically designed and optimized for flyback, boost or forward power converter applications. The internal power switch is rated for a maximum of 80V, with a current limit set to 2A. Protecting the power switch are current limit and thermal shutdown circuits. The current mode control scheme provides excellent rejection of line transients and cycle-by-cycle current limiting. An external compensation pin and the built-in slope compensation allow the user to optimize the frequency compensation. Other distinctive features include softstart to reduce stresses during start-up and an external shutdown pin for remote ON/OFF control. There are two operating frequency ranges available. The LM5000-3 is pin selectable for either 300kHz (FS Grounded) or 700kHz (FS Open). The LM5000-6 is pin selectable for either 600kHz (FS Grounded) or 1.3MHz (FS Open). The device is available in a low profile 16-lead TSSOP package or a thermally enhanced 16-lead LLP package.


    Subscribe to Welllinkchips !
    Your Name
    * Email
    Submit a request