0
TCAN857-Q1
  • TCAN857-Q1
  • TCAN857-Q1
  • TCAN857-Q1
  • TCAN857-Q1
  • TCAN857-Q1

TCAN857-Q1

ACTIVE

Automotive CAN transceiver with silent mode for cost-optimized designs

Texas Instruments TCAN857-Q1 Product Info

1 April 2026 0

Parameters

Protocols

CAN, CAN FD

Number of channels

1

Supply voltage (V)

4.75 to 5.25

Bus fault voltage (V)

-40 to 40

Signaling rate (max) (Mbps)

5

Rating

Automotive

Package

SOIC (D)-8-29.4 mm² 4.9 x 6

Features

  • AEC-Q100 Qualified for automotive applications
    • Human body model (HBM) ESD protection: ±12KV for CANH and CANL pins as per AEC Q100-002
    • Charged-device model (CDM) ESD protection: ±500V as per AEC Q100-011
    • IEC 61000-4-2 Contact discharge: ±8KV (unpowered)
  • Compatible with ISO 11898-2:2024 physical layer standard
  • Functional Safety-Capable
  • Support of classical CAN and optimized CAN FD performance at 2Mbps and 5Mbps
    • Short and symmetrical propagation delays for enhanced timing margin
  • TCAN857V-Q1 I/O voltage range supports 2.9V to 5.25V
  • Support for 12V battery applications
  • Receiver common mode input voltage: ±12V
  • Protection features:
    • Bus fault protection: ±40V
    • Undervoltage protection
    • TXD-dominant time-out (DTO)
    • Thermal-shutdown protection (TSD)
  • Operating modes: Normal and Silent
  • Optimized behavior when unpowered
    • Bus and logic pins are high impedance (no load to operating bus or application)
    • Hot-plug capable: power up/down glitch free operation on bus and RXD output
  • 8-Pin SOIC, small footprint SOT-23 and leadless VSON-8 package with improved automated optical inspection (AOI) capability
  • AEC-Q100 Qualified for automotive applications
    • Human body model (HBM) ESD protection: ±12KV for CANH and CANL pins as per AEC Q100-002
    • Charged-device model (CDM) ESD protection: ±500V as per AEC Q100-011
    • IEC 61000-4-2 Contact discharge: ±8KV (unpowered)
  • Compatible with ISO 11898-2:2024 physical layer standard
  • Functional Safety-Capable
  • Support of classical CAN and optimized CAN FD performance at 2Mbps and 5Mbps
    • Short and symmetrical propagation delays for enhanced timing margin
  • TCAN857V-Q1 I/O voltage range supports 2.9V to 5.25V
  • Support for 12V battery applications
  • Receiver common mode input voltage: ±12V
  • Protection features:
    • Bus fault protection: ±40V
    • Undervoltage protection
    • TXD-dominant time-out (DTO)
    • Thermal-shutdown protection (TSD)
  • Operating modes: Normal and Silent
  • Optimized behavior when unpowered
    • Bus and logic pins are high impedance (no load to operating bus or application)
    • Hot-plug capable: power up/down glitch free operation on bus and RXD output
  • 8-Pin SOIC, small footprint SOT-23 and leadless VSON-8 package with improved automated optical inspection (AOI) capability

Description

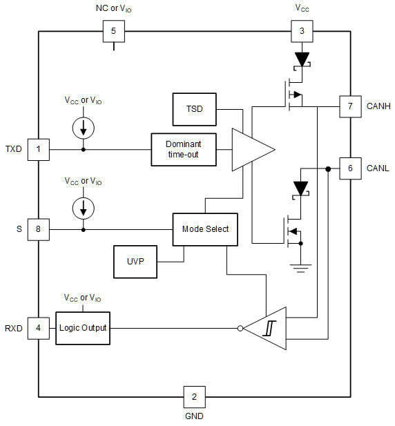
The TCAN857-Q1 is a high speed controller area network (CAN) transceiver that meets the physical layer requirements of the ISO 11898-2:2024 high-speed CAN specification. The transceiver is designed for classical CAN and CAN FD networks up to 5 megabits per second (Mbps).

The transceiver supports two modes of operation; normal mode and silent mode. The transceiver also includes many protection and diagnostic features including thermal shutdown (TSD), TXD-dominant timeout (DTO), and bus fault protection up to ±40V. The device has defined fail-safe behavior in supply under-voltage or floating pin scenarios.

The transceiver features an integrated level shifter on the VIO pin which supplies internal logic-level translation for interfacing the transceiver I/Os directly to 3.3V, or 5V logic level. These transceivers are not only available in industry-standard SOIC-8 and VSON-8 packages, but also have a space-saving small footprint SOT-23 package option.

The TCAN857-Q1 is a high speed controller area network (CAN) transceiver that meets the physical layer requirements of the ISO 11898-2:2024 high-speed CAN specification. The transceiver is designed for classical CAN and CAN FD networks up to 5 megabits per second (Mbps).

The transceiver supports two modes of operation; normal mode and silent mode. The transceiver also includes many protection and diagnostic features including thermal shutdown (TSD), TXD-dominant timeout (DTO), and bus fault protection up to ±40V. The device has defined fail-safe behavior in supply under-voltage or floating pin scenarios.

The transceiver features an integrated level shifter on the VIO pin which supplies internal logic-level translation for interfacing the transceiver I/Os directly to 3.3V, or 5V logic level. These transceivers are not only available in industry-standard SOIC-8 and VSON-8 packages, but also have a space-saving small footprint SOT-23 package option.

Subscribe to Welllinkchips !
Your Name
* Email
Submit a request