0
TCAN1472-Q1
  • TCAN1472-Q1
  • TCAN1472-Q1
  • TCAN1472-Q1
  • TCAN1472-Q1
  • TCAN1472-Q1
  • TCAN1472-Q1

TCAN1472-Q1

ACTIVE

Automotive signal improvement capable CAN FD transceiver with standby

Texas Instruments TCAN1472-Q1 Product Info

1 April 2026 0

Parameters

Protocols

CAN, CAN FD, CAN SIC

Number of channels

1

Supply voltage (V)

4.5 to 5.5

Bus fault voltage (V)

-58 to 58

Signaling rate (max) (Mbps)

8

Rating

Automotive

Package

SOIC (D)-8-29.4 mm² 4.9 x 6

Features

  • AEC Q100 (Grade 1): Qualified for automotive applications
  • Functional Safety-Capable
  • Meets the requirements of ISO 11898-2:2024 standard including CAN SIC specifications of Annex A
  • Classical CAN and CAN FD up to 8Mbps
    • Actively improves the bus signal by reducing ringing effects in complex topologies
    • Backward compatible for use in classic CAN networks
  • VIO level shifting supports: 1.7V to 5.5V
  • Operating Modes
    • Normal mode
    • Low-power standby mode supporting remote wake-up request
  • Passive behavior when unpowered
    • Bus and logic terminals are high impedance (no load to operating bus or application)
    • Hot plug capable: power up or down glitch free operation on bus and RXD output
    • Defined device behavior with floating logic pins and in undervoltage supply conditions
  • Protection features
    • IEC ESD protection on bus pins
    • ±58V CAN bus fault tolerant
    • Undervoltage protection on VCC and VIO (V variants only) supply terminals
    • TXD dominant state timeout (TXD DTO)
    • Thermal shutdown protection (TSD)
  • Available in SOIC (8), small footprint SOT-23 (8) and leadless, VSON (8) package with wettable flanks for improved automated optical inspection (AOI) capability
  • AEC Q100 (Grade 1): Qualified for automotive applications
  • Functional Safety-Capable
  • Meets the requirements of ISO 11898-2:2024 standard including CAN SIC specifications of Annex A
  • Classical CAN and CAN FD up to 8Mbps
    • Actively improves the bus signal by reducing ringing effects in complex topologies
    • Backward compatible for use in classic CAN networks
  • VIO level shifting supports: 1.7V to 5.5V
  • Operating Modes
    • Normal mode
    • Low-power standby mode supporting remote wake-up request
  • Passive behavior when unpowered
    • Bus and logic terminals are high impedance (no load to operating bus or application)
    • Hot plug capable: power up or down glitch free operation on bus and RXD output
    • Defined device behavior with floating logic pins and in undervoltage supply conditions
  • Protection features
    • IEC ESD protection on bus pins
    • ±58V CAN bus fault tolerant
    • Undervoltage protection on VCC and VIO (V variants only) supply terminals
    • TXD dominant state timeout (TXD DTO)
    • Thermal shutdown protection (TSD)
  • Available in SOIC (8), small footprint SOT-23 (8) and leadless, VSON (8) package with wettable flanks for improved automated optical inspection (AOI) capability

Description

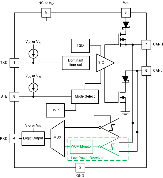
The TCAN1472-Q1 devices are high speed Controller Area Network (CAN) SIC transceiver that meet the physical layer requirements of the ISO 11898-2:2024 Annex A Signal Improvement Capability (SIC) specifications. The devices reduce signal ringing at dominant-to-recessive edge and enable higher throughput in complex network topologies. Signal improvement capability allows the applications to extract real benefit of CAN FD (flexible data rate) by operating at 2Mbps, 5Mbps or higher in large networks with multiple unterminated stubs.

The devices meet the timing specifications mandated by ISO 11898-2:2024 Annex A SIC specifications, and thus have much tighter bit timing symmetry compared to a regular CAN FD transceivers. This provides a larger timing window to sample the correct bit, and enables error-free communication in large complex star networks where ringing and bit distortion are inherent.

These devices are pin-compatible to 8-pin CAN FD transceivers, such as TCAN1044A-Q1 or TCAN1042-Q1.

The TCAN1472-Q1 devices with suffix ’V’ include internal logic level translation via the VIO logic supply terminal to allow for interfacing directly to 1.8V, 2.5V, or 3.3V controllers. The transceivers support low power standby mode which allows remote wake-up via CAN bus compliant with ISO 11898-2:2024 defined wake-up pattern (WUP). The device family also includes many protection features such as undervoltage detection, thermal shutdown (TSD), driver dominant timeout (TXD DTO), and ±58V bus fault protection.

The TCAN1472-Q1 devices are high speed Controller Area Network (CAN) SIC transceiver that meet the physical layer requirements of the ISO 11898-2:2024 Annex A Signal Improvement Capability (SIC) specifications. The devices reduce signal ringing at dominant-to-recessive edge and enable higher throughput in complex network topologies. Signal improvement capability allows the applications to extract real benefit of CAN FD (flexible data rate) by operating at 2Mbps, 5Mbps or higher in large networks with multiple unterminated stubs.

The devices meet the timing specifications mandated by ISO 11898-2:2024 Annex A SIC specifications, and thus have much tighter bit timing symmetry compared to a regular CAN FD transceivers. This provides a larger timing window to sample the correct bit, and enables error-free communication in large complex star networks where ringing and bit distortion are inherent.

These devices are pin-compatible to 8-pin CAN FD transceivers, such as TCAN1044A-Q1 or TCAN1042-Q1.

The TCAN1472-Q1 devices with suffix ’V’ include internal logic level translation via the VIO logic supply terminal to allow for interfacing directly to 1.8V, 2.5V, or 3.3V controllers. The transceivers support low power standby mode which allows remote wake-up via CAN bus compliant with ISO 11898-2:2024 defined wake-up pattern (WUP). The device family also includes many protection features such as undervoltage detection, thermal shutdown (TSD), driver dominant timeout (TXD DTO), and ±58V bus fault protection.

Subscribe to Welllinkchips !
Your Name
* Email
Submit a request