0
OPA2314
  • OPA2314
  • OPA2314
  • OPA2314
  • OPA2314
  • OPA2314
  • OPA2314

OPA2314

ACTIVE

Dual, 5.5-V, 3-MHz, 1.8-V min supply, low noise (14-nV/√Hz) operational amplifier

Texas Instruments OPA2314 Product Info

1 April 2026 1

Parameters

Number of channels

2

Total supply voltage (+5 V = 5, ±5 V = 10) (max) (V)

5.5

Total supply voltage (+5 V = 5, ±5 V = 10) (min) (V)

1.8

Rail-to-rail

In, Out

GBW (typ) (MHz)

3

Slew rate (typ) (V/µs)

1.5

Vos (offset voltage at 25°C) (max) (mV)

2.5

Iq per channel (typ) (mA)

0.15

Vn at 1 kHz (typ) (nV√Hz)

14

Rating

Catalog

Operating temperature range (°C)

-40 to 125

Offset drift (typ) (µV/°C)

1

Features

EMI Hardened, Small Size

Input bias current (max) (pA)

10

CMRR (typ) (dB)

80

Iout (typ) (A)

0.02

Architecture

CMOS

Input common mode headroom (to negative supply) (typ) (V)

-0.2

Input common mode headroom (to positive supply) (typ) (V)

0.2

Output swing headroom (to negative supply) (typ) (V)

0.005

Output swing headroom (to positive supply) (typ) (V)

-0.005

Package

SOIC (D)-8-29.4 mm² 4.9 x 6

Features

  • Low IQ: 150 µA/ch
  • Wide Supply Range: 1.8 V to 5.5 V
  • Low Noise: 14 nV/√Hz at 1 kHz
  • Gain Bandwidth: 3 MHz
  • Low Input Bias Current: 0.2 pA
  • Low Offset Voltage: 0.5 mV
  • Unity-Gain Stable
  • Internal RF/EMI Filter
  • Extended Temperature Range:
    –40°C to 125°C
  • Low IQ: 150 µA/ch
  • Wide Supply Range: 1.8 V to 5.5 V
  • Low Noise: 14 nV/√Hz at 1 kHz
  • Gain Bandwidth: 3 MHz
  • Low Input Bias Current: 0.2 pA
  • Low Offset Voltage: 0.5 mV
  • Unity-Gain Stable
  • Internal RF/EMI Filter
  • Extended Temperature Range:
    –40°C to 125°C

Description

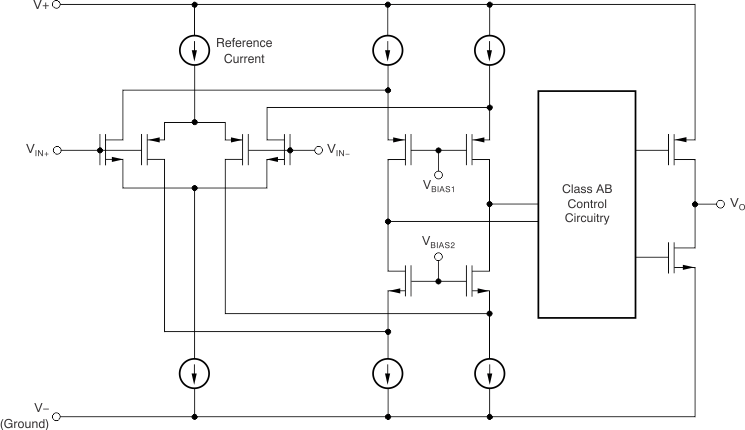
The OPA314 family of single-, dual-, and quad-channel operational amplifiers represents a new generation of low-power, general-purpose CMOS amplifiers. Rail-to-rail input and output swings, low quiescent current (150 µA typically at 5 VS) combined with a wide bandwidth of 3 MHz, and very low noise (14 nV/√Hz at 1 kHz) make this family very attractive for a variety of battery-powered applications that require a good balance between cost and performance. The low input bias current supports applications with MΩ source impedances.

The robust design of the OPA314 devices provides ease-of-use to the circuit designer: unity-gain stability with capacitive loads of up to 300 pF, an integrated RF/EMI rejection filter, no phase reversal in overdrive conditions, and high electrostatic discharge (ESD) protection (4-kV HBM).

These devices are optimized for low-voltage operation as low as 1.8 V (±0.9 V) and up to 5.5 V (±2.75 V), and are specified over the full extended temperature range of –40°C to 125°C.

The OPA314 (single) is available in both SC70-5 and SOT23-5 packages. The OPA2314 (dual) is offered in SO-8, MSOP-8, and DFN-8 packages. The quad-channel OPA4314 is offered in a TSSOP-14 package.

The OPA314 family of single-, dual-, and quad-channel operational amplifiers represents a new generation of low-power, general-purpose CMOS amplifiers. Rail-to-rail input and output swings, low quiescent current (150 µA typically at 5 VS) combined with a wide bandwidth of 3 MHz, and very low noise (14 nV/√Hz at 1 kHz) make this family very attractive for a variety of battery-powered applications that require a good balance between cost and performance. The low input bias current supports applications with MΩ source impedances.

The robust design of the OPA314 devices provides ease-of-use to the circuit designer: unity-gain stability with capacitive loads of up to 300 pF, an integrated RF/EMI rejection filter, no phase reversal in overdrive conditions, and high electrostatic discharge (ESD) protection (4-kV HBM).

These devices are optimized for low-voltage operation as low as 1.8 V (±0.9 V) and up to 5.5 V (±2.75 V), and are specified over the full extended temperature range of –40°C to 125°C.

The OPA314 (single) is available in both SC70-5 and SOT23-5 packages. The OPA2314 (dual) is offered in SO-8, MSOP-8, and DFN-8 packages. The quad-channel OPA4314 is offered in a TSSOP-14 package.

Subscribe to Welllinkchips !
Your Name
* Email
Submit a request