0
LM2599
  • LM2599
  • LM2599
  • LM2599
  • LM2599

LM2599

ACTIVE

SIMPLE SWITCHER Power Converter 150 KHz 3A Step-Down Voltage Regulator with Features

Texas Instruments LM2599 Product Info

1 April 2026 1

Parameters

Rating

Catalog

Topology

Buck

Iout (max) (A)

3

Vin (max) (V)

40

Vin (min) (V)

4.5

Vout (max) (V)

37

Vout (min) (V)

3.3

Features

Over Current Protection, Power good

Control mode

Voltage mode

Operating temperature range (°C)

-40 to 125

Iq (typ) (A)

0.005

Duty cycle (max) (%)

100

Package

TO-220 (NDZ)-7-82.6008 mm² 10.16 x 8.13

Features

  • 3.3-V, 5-V, 12-V, and Adjustable Output Versions
  • Adjustable Version Output Voltage Range: 1.2 V
    to 37 V ±4% Maximum Over Line and Load
    Conditions
  • 3-A Output Current
  • Available in 7-Pin TO-220 and TO-263 (Surface-
    Mount) Package
  • Input Voltage Range Up to 40 V
  • 150-kHz Fixed-Frequency Internal Oscillator
  • Shutdown and Soft-Start
  • Out-of-Regulation Error Flag
  • Error Output Delay
  • Low Power Standby Mode, IQ, Typically 80 µA
  • High Efficiency
  • Uses Readily Available Standard Inductors
  • Thermal Shutdown and Current-Limit Protection
  • 3.3-V, 5-V, 12-V, and Adjustable Output Versions
  • Adjustable Version Output Voltage Range: 1.2 V
    to 37 V ±4% Maximum Over Line and Load
    Conditions
  • 3-A Output Current
  • Available in 7-Pin TO-220 and TO-263 (Surface-
    Mount) Package
  • Input Voltage Range Up to 40 V
  • 150-kHz Fixed-Frequency Internal Oscillator
  • Shutdown and Soft-Start
  • Out-of-Regulation Error Flag
  • Error Output Delay
  • Low Power Standby Mode, IQ, Typically 80 µA
  • High Efficiency
  • Uses Readily Available Standard Inductors
  • Thermal Shutdown and Current-Limit Protection

Description

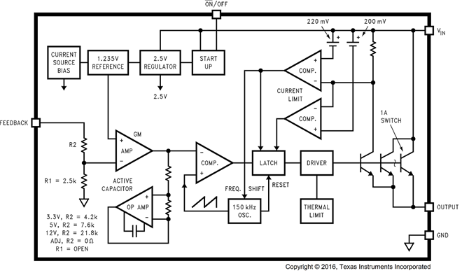
The LM2599 series of regulators are monolithic integrated circuits that provide all the active functions for a step-down (buck) switching regulator, capable of driving a 3-A load with excellent line and load regulation. These devices are available in fixed output voltages of 3.3 V, 5 V, 12 V, and an adjustable output version.

The LM2598 is a member of the LM259x family, with additional supervisory and performance features added.

Requiring a minimum number of external components, these regulators are simple to use and include internal frequency compensation, improved line and load specifications, fixed-frequency oscillator, Shutdown and Soft-start, error flag delay, and error flag output.

The LM2599 series operates at a switching frequency of 150 kHz, thus allowing smaller sized filter components than what would be needed with lower frequency switching regulators. Available in a standard 7-pin TO-220 package with several different lead bend options, and a 7-pin TO-263 surface-mount package.

A standard series of inductors (both through-hole and surface-mount types) are available from several different manufacturers optimized for use with the LM2599 series. This feature greatly simplifies the design of switch-mode power supplies.

Other features include a ±4% tolerance on output voltage under all conditions of input voltage and output load conditions, and ±15% on the oscillator frequency. External shutdown is included, featuring typically 80-µA standby current. Self-protection features include a two stage current limit for the output switch and an overtemperature shutdown for complete protection under fault conditions.

The LM2599 series of regulators are monolithic integrated circuits that provide all the active functions for a step-down (buck) switching regulator, capable of driving a 3-A load with excellent line and load regulation. These devices are available in fixed output voltages of 3.3 V, 5 V, 12 V, and an adjustable output version.

The LM2598 is a member of the LM259x family, with additional supervisory and performance features added.

Requiring a minimum number of external components, these regulators are simple to use and include internal frequency compensation, improved line and load specifications, fixed-frequency oscillator, Shutdown and Soft-start, error flag delay, and error flag output.

The LM2599 series operates at a switching frequency of 150 kHz, thus allowing smaller sized filter components than what would be needed with lower frequency switching regulators. Available in a standard 7-pin TO-220 package with several different lead bend options, and a 7-pin TO-263 surface-mount package.

A standard series of inductors (both through-hole and surface-mount types) are available from several different manufacturers optimized for use with the LM2599 series. This feature greatly simplifies the design of switch-mode power supplies.

Other features include a ±4% tolerance on output voltage under all conditions of input voltage and output load conditions, and ±15% on the oscillator frequency. External shutdown is included, featuring typically 80-µA standby current. Self-protection features include a two stage current limit for the output switch and an overtemperature shutdown for complete protection under fault conditions.

Subscribe to Welllinkchips !
Your Name
* Email
Submit a request