0
LP8758-EA
  • LP8758-EA
  • LP8758-EA
  • LP8758-EA
  • LP8758-EA

LP8758-EA

ACTIVE

Four, single-phase 4-A output DC-DC step-down converter

Texas Instruments LP8758-EA Product Info

1 April 2026 1

Parameters

Processor supplier

Generic

Processor name

Generic

Product type

Processor and FPGA

Regulated outputs (#)

4

Step-down DC/DC converter

4

Step-up DC/DC converter

0

LDO

0

Vin (min) (V)

2.5

Vin (max) (V)

5.5

Vout (min) (V)

0.5

Vout (max) (V)

3.36

Iout (max) (A)

4

Configurability

Factory programmable, Software configurable

Features

Adjustable current limit, Dynamic voltage scaling, Enable, I2C, Light-load efficiency, Multiple outputs, Output discharge, Phase interleaving, Power good, Remote sense, Synchronous rectification

Rating

Catalog

Operating temperature range (°C)

-40 to 105

Step-down DC/DC controller

0

Step-up DC/DC controller

0

Iq (typ) (mA)

0.006

Switching frequency (max) (kHz)

3000

Shutdown current (ISD) (typ) (µA)

1

Switching frequency (typ) (kHz)

3000

Package

DSBGA (YFF)-35-6.6 mm² 2.2 x 3

Features

  • Fully integrated quad buck, up to 4-A programmable maximum output current per buck
    • Auto PWM-PFM and forced-PWM operations
    • Programmable output voltage slew rate from 30 mV/µs to 0.5 mV/µs
    • Input voltage range: 2.5 V to 5.5 V
    • VOUT range: 0.5 V to 3.36 V with DVS
  • Programmable start-up and shutdown sequencing with enable signal
  • I2C-compatible interface that supports standard (100 kHz), fast (400 kHz), fast+ (1 MHz), and high-speed (3.4 MHz) modes
  • Interrupt function with programmable masking
  • Load current measurement
  • Output short-circuit and overload protection
  • Spread-spectrum mode for EMI reduction
  • The four buck cores operate 90° out of phase thereby reducing input ripple current
  • Overtemperature warning and protection
  • Undervoltage Lockout (UVLO)
  • Fully integrated quad buck, up to 4-A programmable maximum output current per buck
    • Auto PWM-PFM and forced-PWM operations
    • Programmable output voltage slew rate from 30 mV/µs to 0.5 mV/µs
    • Input voltage range: 2.5 V to 5.5 V
    • VOUT range: 0.5 V to 3.36 V with DVS
  • Programmable start-up and shutdown sequencing with enable signal
  • I2C-compatible interface that supports standard (100 kHz), fast (400 kHz), fast+ (1 MHz), and high-speed (3.4 MHz) modes
  • Interrupt function with programmable masking
  • Load current measurement
  • Output short-circuit and overload protection
  • Spread-spectrum mode for EMI reduction
  • The four buck cores operate 90° out of phase thereby reducing input ripple current
  • Overtemperature warning and protection
  • Undervoltage Lockout (UVLO)

Description

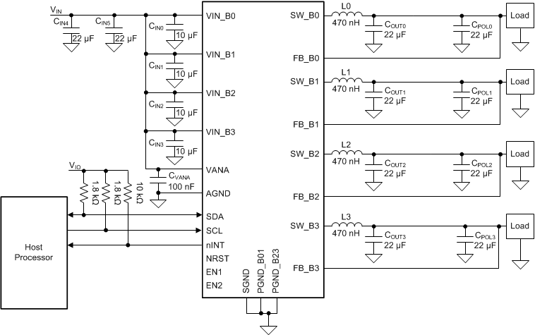
The LP8758-EA device is designed to meet power management requirements for low-power processors in mobile phones, network cards, and similar applications. The device contains four step-down DC-DC converter cores, providing four output voltage rails. The device is controlled by an I2C-compatible serial interface.

The automatic PWM-PFM (AUTO mode) operation maximizes efficiency over a wide output-current range.

The LP8758-EA supports programmable start-up and shutdown sequencing synchronized to hardware Enable input signal.

The protection features include short-circuit protection, current limits, input supply UVLO, and temperature warning and shutdown functions. Several error flags are provided for status information of the device. In addition, the LP8758-EA device supports load current measurement without the addition of external current sense resistors. During start-up and voltage change, the device controls the output slew rate to minimize output voltage overshoot and the inrush current.

The LP8758-EA device is designed to meet power management requirements for low-power processors in mobile phones, network cards, and similar applications. The device contains four step-down DC-DC converter cores, providing four output voltage rails. The device is controlled by an I2C-compatible serial interface.

The automatic PWM-PFM (AUTO mode) operation maximizes efficiency over a wide output-current range.

The LP8758-EA supports programmable start-up and shutdown sequencing synchronized to hardware Enable input signal.

The protection features include short-circuit protection, current limits, input supply UVLO, and temperature warning and shutdown functions. Several error flags are provided for status information of the device. In addition, the LP8758-EA device supports load current measurement without the addition of external current sense resistors. During start-up and voltage change, the device controls the output slew rate to minimize output voltage overshoot and the inrush current.

Subscribe to Welllinkchips !
Your Name
* Email
Submit a request