0
LP38853
  • LP38853
  • LP38853
  • LP38853
  • LP38853
  • LP38853

LP38853

ACTIVE

3-A, low-VIN (1.04-V), adjustable ultra-low-dropout voltage regulator with enable

Texas Instruments LP38853 Product Info

1 April 2026 0

Parameters

Rating

Catalog

Vin (max) (V)

5.5

Vin (min) (V)

1.04

Iout (max) (A)

3

Output options

Adjustable Output

Vout (max) (V)

1.8

Vout (min) (V)

0.8

Noise (µVrms)

150

PSRR at 100 KHz (dB)

35

Iq (typ) (mA)

10

Features

Enable, Soft start

Thermal resistance θJA (°C/W)

34

Load capacitance (min) (µF)

10

Regulated outputs (#)

1

Accuracy (%)

2

Dropout voltage (Vdo) (typ) (mV)

240

Operating temperature range (°C)

-40 to 125

Package

HSOIC (DDA)-8-29.4 mm² 4.9 x 6

Features

  • Wide VBIAS Supply Operating Range: 3 V to 5.5 V
  • Adjustable VOUT Range: 0.8 V to 1.8 V
  • Dropout Voltage of 240 mV (Typical) at 3-A Load Current
  • Precision VADJ Across All Line and Load Conditions:
    • ±1.5% VADJ for TJ = 25°C
    • ±2% VADJ for 0°C ≤ TJ ≤ +125°C
    • ±3% VADJ for –40°C ≤ TJ ≤ +125°C
  • Overtemperature and Overcurrent Protection
  • Stable with 10-µF Ceramic Capacitors
  • −40°C to +125°C Operating Junction Temperature Range
  • Wide VBIAS Supply Operating Range: 3 V to 5.5 V
  • Adjustable VOUT Range: 0.8 V to 1.8 V
  • Dropout Voltage of 240 mV (Typical) at 3-A Load Current
  • Precision VADJ Across All Line and Load Conditions:
    • ±1.5% VADJ for TJ = 25°C
    • ±2% VADJ for 0°C ≤ TJ ≤ +125°C
    • ±3% VADJ for –40°C ≤ TJ ≤ +125°C
  • Overtemperature and Overcurrent Protection
  • Stable with 10-µF Ceramic Capacitors
  • −40°C to +125°C Operating Junction Temperature Range

Description

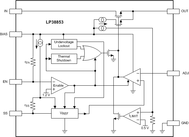
The LP38853 is a high-current, fast-response regulator that can maintain output voltage regulation with extremely low input-to-output voltage drop. Fabricated on a CMOS process, the device operates from two input voltages: VBIAS provides voltage to drive the gate of the NMOS power transistor; VIN is the input voltage which supplies power to the load. The use of an external bias rail allows the device to operate from ultra-low VIN voltages. Unlike bipolar regulators, the CMOS architecture consumes extremely low quiescent current at any output load current. The use of an NMOS power transistor results in wide bandwidth, yet minimum external capacitance is required to maintain loop stability.

The fast transient response of this device makes it suitable for use in powering DSP and microcontroller core voltages, and switch-mode power-supply post regulators. Dropout Voltage: 240 mV (typical) at 3-A load current Low Ground Pin Current: 10 mA (typical) at 3-A load currentSoft Start: Programmable soft-start time

For all available packages, see the orderable addendum at the end of the data sheet.

The LP38853 is a high-current, fast-response regulator that can maintain output voltage regulation with extremely low input-to-output voltage drop. Fabricated on a CMOS process, the device operates from two input voltages: VBIAS provides voltage to drive the gate of the NMOS power transistor; VIN is the input voltage which supplies power to the load. The use of an external bias rail allows the device to operate from ultra-low VIN voltages. Unlike bipolar regulators, the CMOS architecture consumes extremely low quiescent current at any output load current. The use of an NMOS power transistor results in wide bandwidth, yet minimum external capacitance is required to maintain loop stability.

The fast transient response of this device makes it suitable for use in powering DSP and microcontroller core voltages, and switch-mode power-supply post regulators. Dropout Voltage: 240 mV (typical) at 3-A load current Low Ground Pin Current: 10 mA (typical) at 3-A load currentSoft Start: Programmable soft-start time

For all available packages, see the orderable addendum at the end of the data sheet.

Subscribe to Welllinkchips !
Your Name
* Email
Submit a request