0
LP3883
  • LP3883
  • LP3883
  • LP3883
  • LP3883

LP3883

ACTIVE

3-A, ultra-low-dropout voltage regulator with enable

Texas Instruments LP3883 Product Info

1 April 2026 1

Parameters

Rating

Catalog

Vin (max) (V)

5.5

Vin (min) (V)

1.426

Iout (max) (A)

3

Output options

Fixed Output

Vout (max) (V)

1.5

Vout (min) (V)

1.2

Fixed output options (V)

1.2, 1.5

Noise (µVrms)

90

PSRR at 100 KHz (dB)

30

Iq (typ) (mA)

4

Features

Enable

Thermal resistance θJA (°C/W)

40

Load capacitance (min) (µF)

4.7

Regulated outputs (#)

1

Accuracy (%)

3

Dropout voltage (Vdo) (typ) (mV)

210

Operating temperature range (°C)

-40 to 125

Package

TO-263 (KTT)-5-154.8384 mm² 10.16 x 15.24

Features

  • Ultra Low Dropout Voltage (210 mV @ 3A typ)
  • Low Ground Pin Current
  • Load Regulation of 0.04%/A
  • 60 nA Typical Quiescent Current in Shutdown
  • 1.5% Output Accuracy (25°C)
  • TO-220, DDPAK/TO-263 Packages
  • Over Temperature/over Current Protection
  • −40°C to +125°C Junction Temperature Range

All trademarks are the property of their respective owners.

  • Ultra Low Dropout Voltage (210 mV @ 3A typ)
  • Low Ground Pin Current
  • Load Regulation of 0.04%/A
  • 60 nA Typical Quiescent Current in Shutdown
  • 1.5% Output Accuracy (25°C)
  • TO-220, DDPAK/TO-263 Packages
  • Over Temperature/over Current Protection
  • −40°C to +125°C Junction Temperature Range

All trademarks are the property of their respective owners.

Description

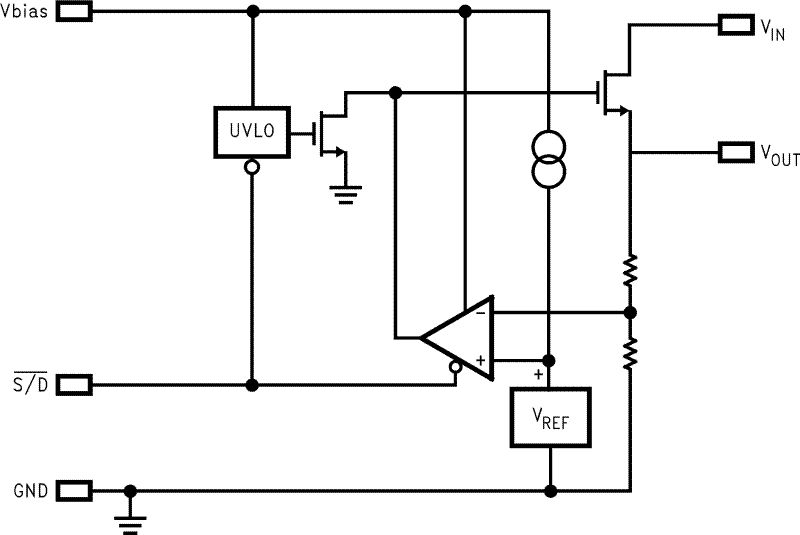
The LP3883 is a high-current, fast-response regulator which can maintain output voltage regulation with minimum input to output voltage drop. Fabricated on a CMOS process, the device operates from two input voltages: Vbias provides voltage to drive the gate of the N-MOS power transistor, while Vin is the input voltage which supplies power to the load. The use of an external bias rail allows the part to operate from ultra low Vin voltages. Unlike bipolar regulators, the CMOS architecture consumes extremely low quiescent current at any output load current. The use of an N-MOS power transistor results in wide bandwidth, yet minimum external capacitance is required to maintain loop stability.

The fast transient response of these devices makes them suitable for use in powering DSP, Microcontroller Core voltages and Switch Mode Power Supply post regulators. The parts are available in TO-220 and DDPAK/TO-263 packages.

Dropout Voltage: 210 mV (typ) @ 3A load current.

Ground Pin Current: 3 mA (typ) at full load.

Shutdown Current: 60 nA (typ) when S/D pin is low.

Precision Output Voltage: 1.5% room temperature accuracy.

The LP3883 is a high-current, fast-response regulator which can maintain output voltage regulation with minimum input to output voltage drop. Fabricated on a CMOS process, the device operates from two input voltages: Vbias provides voltage to drive the gate of the N-MOS power transistor, while Vin is the input voltage which supplies power to the load. The use of an external bias rail allows the part to operate from ultra low Vin voltages. Unlike bipolar regulators, the CMOS architecture consumes extremely low quiescent current at any output load current. The use of an N-MOS power transistor results in wide bandwidth, yet minimum external capacitance is required to maintain loop stability.

The fast transient response of these devices makes them suitable for use in powering DSP, Microcontroller Core voltages and Switch Mode Power Supply post regulators. The parts are available in TO-220 and DDPAK/TO-263 packages.

Dropout Voltage: 210 mV (typ) @ 3A load current.

Ground Pin Current: 3 mA (typ) at full load.

Shutdown Current: 60 nA (typ) when S/D pin is low.

Precision Output Voltage: 1.5% room temperature accuracy.

Subscribe to Welllinkchips !
Your Name
* Email
Submit a request