0
LMZ10501
  • LMZ10501
  • LMZ10501
  • LMZ10501
  • LMZ10501

LMZ10501

ACTIVE

5.5V, 1A Step-Down DC/DC Power Module in 3mm × 2.6mm Package

Texas Instruments LMZ10501 Product Info

1 April 2026 0

Parameters

Rating

Catalog

Topology

Buck, Synchronous Buck

Iout (max) (A)

1

Vin (max) (V)

5.5

Vin (min) (V)

2.7

Vout (max) (V)

3.6

Vout (min) (V)

0.6

Features

EMI Tested, Enable

Operating temperature range (°C)

-40 to 125

Switch current limit (typ) (A)

1.35

Type

Converter (Integrated Switch), DC/DC converter, Module

Duty cycle (max) (%)

100

Control mode

current mode, current mode control

Switching frequency (min) (kHz)

1750

Switching frequency (max) (kHz)

2250

Package

USIP (SIL)-8-See data sheet

Features

  • Output current up to 1 A
  • 2.7-V to 5.5-V input voltage range
  • 0.6-V to 3.6-V output voltage range
  • Efficiency up to 95%
  • Integrated inductor
  • 8-pin microSiP footprint
  • –40°C to 125°C junction temperature range
  • Adjustable output voltage
  • 2-MHz fixed PWM switching frequency
  • Integrated compensation
  • Soft-start function
  • Current limit protection
  • Thermal shutdown protection
  • Input voltage UVLO for power-up, power-down, and brownout conditions
  • Only 5 external components — resistor divider and 3 ceramic capacitors
  • Small design size
  • Low output voltage ripple
  • Easy component selection and simple PCB layout
  • High efficiency reduces system heat generation
  • Create a custom design using the LMZ10501 with the WEBENCH Power Designer
  • Output current up to 1 A
  • 2.7-V to 5.5-V input voltage range
  • 0.6-V to 3.6-V output voltage range
  • Efficiency up to 95%
  • Integrated inductor
  • 8-pin microSiP footprint
  • –40°C to 125°C junction temperature range
  • Adjustable output voltage
  • 2-MHz fixed PWM switching frequency
  • Integrated compensation
  • Soft-start function
  • Current limit protection
  • Thermal shutdown protection
  • Input voltage UVLO for power-up, power-down, and brownout conditions
  • Only 5 external components — resistor divider and 3 ceramic capacitors
  • Small design size
  • Low output voltage ripple
  • Easy component selection and simple PCB layout
  • High efficiency reduces system heat generation
  • Create a custom design using the LMZ10501 with the WEBENCH Power Designer

Description

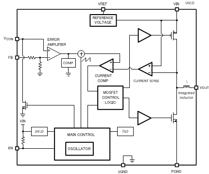
The LMZ10501 nano module is an easy-to-use step-down DC-DC design capable of driving up to 1-A load in space-constrained applications. Only an input capacitor, an output capacitor, a small V CON filter capacitor, and two resistors are required for basic operation. The nano module comes in an 8-pin µSIP footprint package with an inductor. Internal current limit based soft-start function, current overload protection, and thermal shutdown are also provided.

The LMZ10501 nano module is an easy-to-use step-down DC-DC design capable of driving up to 1-A load in space-constrained applications. Only an input capacitor, an output capacitor, a small V CON filter capacitor, and two resistors are required for basic operation. The nano module comes in an 8-pin µSIP footprint package with an inductor. Internal current limit based soft-start function, current overload protection, and thermal shutdown are also provided.

Subscribe to Welllinkchips !
Your Name
* Email
Submit a request