0
LMV710-N
  • LMV710-N
  • LMV710-N
  • LMV710-N
  • LMV710-N

LMV710-N

ACTIVE

Single, 5-V, 5-MHz, RRIO, 40-mA output current operational amplifier

Texas Instruments LMV710-N Product Info

1 April 2026 0

Parameters

Number of channels

1

Total supply voltage (+5 V = 5, ±5 V = 10) (max) (V)

5

Total supply voltage (+5 V = 5, ±5 V = 10) (min) (V)

2.7

Rail-to-rail

In, Out

GBW (typ) (MHz)

5

Slew rate (typ) (V/µs)

5

Vos (offset voltage at 25°C) (max) (mV)

3

Iq per channel (typ) (mA)

1.17

Vn at 1 kHz (typ) (nV√Hz)

20

Rating

Catalog

Operating temperature range (°C)

-40 to 85

Offset drift (typ) (µV/°C)

5

Input bias current (max) (pA)

10

CMRR (typ) (dB)

70

Iout (typ) (A)

0.04

Architecture

CMOS

Input common mode headroom (to negative supply) (typ) (V)

-0.3

Input common mode headroom (to positive supply) (typ) (V)

0.3

Output swing headroom (to negative supply) (typ) (V)

0.01

Output swing headroom (to positive supply) (typ) (V)

-0.02

Package

SOT-23 (DBV)-5-8.12 mm² 2.9 x 2.8

Features

  • Low Offset Voltage: 3 mV (Maximum)
  • Gain-Bandwidth Product: 5 MHz (Typical)
  • Slew Rate: 5 V/µs (Typical)
  • Space-Saving Packages: 5-Pin and 6-Pin SOT-23
  • Turnon Time From Shutdown: <10 µs
  • Industrial Temperature Range: –40°C to 85°C
  • Supply Current in Shutdown Mode: 0.2 µA (Typical)
  • Ensured 2.7-V and 5-V Performance
  • Unity Gain Stable
  • Rail-to-Rail Input and Output
  • Capable of Driving 600-Ω Load
  • Low Offset Voltage: 3 mV (Maximum)
  • Gain-Bandwidth Product: 5 MHz (Typical)
  • Slew Rate: 5 V/µs (Typical)
  • Space-Saving Packages: 5-Pin and 6-Pin SOT-23
  • Turnon Time From Shutdown: <10 µs
  • Industrial Temperature Range: –40°C to 85°C
  • Supply Current in Shutdown Mode: 0.2 µA (Typical)
  • Ensured 2.7-V and 5-V Performance
  • Unity Gain Stable
  • Rail-to-Rail Input and Output
  • Capable of Driving 600-Ω Load

Description

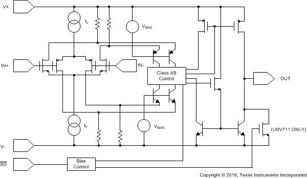
The LMV710-N, LMV711-N, and LMV715-N are BiCMOS operational amplifiers with a CMOS input stage. These devices have greater than RR input common mode voltage range, rail-to-rail output and high output current drive. They offer a bandwidth of 5 MHz and a slew rate of 5 V/µs.

On the LMV711 and LMV715, a separate shutdown pin can be used to disable the device and reduces the supply current to 0.2 µA (typical). They also feature a turnon time of less than 10 µs. It is an ideal solution for power-sensitive applications, such as cellular phone, pager, palm computer, and so forth. In addition, once the LMV715 is in shutdown the output is tri-stated.

The LMV710 is offered in the space-saving, 5-pin SOT-23 package. The LMV711 and LMV715 are offered in the space saving 6-pin SOT-23 package.

The LMV71x-N devices are designed to meet the demands of low power, low cost, and small size required by cellular phones and similar battery-powered portable electronics.

The LMV710-N, LMV711-N, and LMV715-N are BiCMOS operational amplifiers with a CMOS input stage. These devices have greater than RR input common mode voltage range, rail-to-rail output and high output current drive. They offer a bandwidth of 5 MHz and a slew rate of 5 V/µs.

On the LMV711 and LMV715, a separate shutdown pin can be used to disable the device and reduces the supply current to 0.2 µA (typical). They also feature a turnon time of less than 10 µs. It is an ideal solution for power-sensitive applications, such as cellular phone, pager, palm computer, and so forth. In addition, once the LMV715 is in shutdown the output is tri-stated.

The LMV710 is offered in the space-saving, 5-pin SOT-23 package. The LMV711 and LMV715 are offered in the space saving 6-pin SOT-23 package.

The LMV71x-N devices are designed to meet the demands of low power, low cost, and small size required by cellular phones and similar battery-powered portable electronics.

Subscribe to Welllinkchips !
Your Name
* Email
Submit a request