0
LMR70503
  • LMR70503
  • LMR70503

LMR70503

ACTIVE

2.8V to 5.5V, 300mA Buck/Boost Negative Output Voltage Regulator Performance Benefits Performance Benefits

Texas Instruments LMR70503 Product Info

1 April 2026 0

Parameters

Rating

Catalog

Topology

Inverting

Vin (max) (V)

5.5

Vin (min) (V)

2.8

Vout (max) (V)

-0.9

Vout (min) (V)

-5.5

Switch current limit (typ) (A)

0.32

Features

Enable

Operating temperature range (°C)

-40 to 125

Iq (typ) (A)

0.0003

Duty cycle (max) (%)

90

Package

DSBGA (YFX)-8-1.8 mm² 1.8 x 1

Features

  • Tiny 8-Bump Thin DSBGA Package: 0.84 mm × 1.615 mm × 0.6 mm
  • 2.8 V to 5.5 V Input Voltage Range
  • Adjustable Output Voltage: -0.9 V to -5.5 V
  • 320 mA Switch Current Limit
  • 500 kHz Minimum Switching Frequency
  • Ground Referred Enable Input
  • Under Voltage Lock Out (UVLO)
  • No External Compensation
  • Internal Soft Start
  • 1 µA Shutdown Supply Current
  • Small Output Voltage Ripple
  • WEBENCH Enabled

Performance Benefits

  • Easy To Use
  • Tiny Overall Solution Size Reduces System Cost

SIMPLE SWITCHER is a trademark of Texas Instruments. WEBENCH is a trademark of Texas Instruments. All trademarks are the property of their respective owners.

  • Tiny 8-Bump Thin DSBGA Package: 0.84 mm × 1.615 mm × 0.6 mm
  • 2.8 V to 5.5 V Input Voltage Range
  • Adjustable Output Voltage: -0.9 V to -5.5 V
  • 320 mA Switch Current Limit
  • 500 kHz Minimum Switching Frequency
  • Ground Referred Enable Input
  • Under Voltage Lock Out (UVLO)
  • No External Compensation
  • Internal Soft Start
  • 1 µA Shutdown Supply Current
  • Small Output Voltage Ripple
  • WEBENCH Enabled

Performance Benefits

  • Easy To Use
  • Tiny Overall Solution Size Reduces System Cost

SIMPLE SWITCHER is a trademark of Texas Instruments. WEBENCH is a trademark of Texas Instruments. All trademarks are the property of their respective owners.

Description

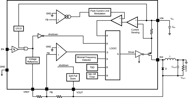
The LMR70503 is a buck-boost converter with adjustable negative output voltage in a tiny 8-bump thin DSBGA package. Its unique control method is designed to provide fast transient response, low output noise, high efficiency, and tight regulation in the smallest possible PCB area. The LMR70503 has built in soft start, peak current limit, minimum switching frequency, and Under Voltage Lock Out (UVLO), with no external compensation required. For ease of use, the Enable pin is referred to the IC ground, instead of the lowest potential of the IC: the negative output voltage.

The LMR70503 is a buck-boost converter with adjustable negative output voltage in a tiny 8-bump thin DSBGA package. Its unique control method is designed to provide fast transient response, low output noise, high efficiency, and tight regulation in the smallest possible PCB area. The LMR70503 has built in soft start, peak current limit, minimum switching frequency, and Under Voltage Lock Out (UVLO), with no external compensation required. For ease of use, the Enable pin is referred to the IC ground, instead of the lowest potential of the IC: the negative output voltage.

Subscribe to Welllinkchips !
Your Name
* Email
Submit a request