0
LMR64010
  • LMR64010
  • LMR64010
  • LMR64010
  • LMR64010

LMR64010

ACTIVE

SIMPLE SWITCHER® 2.7V to 14V, 1A Step-Up Regulator in SOT-23 Package Performance Benefits Performance Benefits

Texas Instruments LMR64010 Product Info

1 April 2026 0

Parameters

Rating

Catalog

Topology

Boost

Vin (max) (V)

14

Vin (min) (V)

2.7

Vout (max) (V)

40

Vout (min) (V)

3

Switch current limit (typ) (A)

1

Features

Enable, Nonsynchronous rectification

Operating temperature range (°C)

-40 to 125

Iq (typ) (A)

0.0021

Duty cycle (max) (%)

93

Package

SOT-23 (DBV)-5-8.12 mm² 2.9 x 2.8

Features

  • Input Voltage Range of 2.7V to 14V
  • Output Voltage up to 40V
  • Switch Current up to 1A
  • 1.6 MHz Switching Frequency
  • Low Shutdown Iq, <1 µA
  • Cycle-by-Cycle Current Limiting
  • Internally Compensated
  • SOT-23-5 Packaging (2.92 x 2.84 x 1.08mm)
  • Fully Enabled for WEBENCH® Power Designer

Performance Benefits

  • Extremely Easy to Use
  • Tiny Overall Solution Reduces System Cost

All trademarks are the property of their respective owners.

  • Input Voltage Range of 2.7V to 14V
  • Output Voltage up to 40V
  • Switch Current up to 1A
  • 1.6 MHz Switching Frequency
  • Low Shutdown Iq, <1 µA
  • Cycle-by-Cycle Current Limiting
  • Internally Compensated
  • SOT-23-5 Packaging (2.92 x 2.84 x 1.08mm)
  • Fully Enabled for WEBENCH® Power Designer

Performance Benefits

  • Extremely Easy to Use
  • Tiny Overall Solution Reduces System Cost

All trademarks are the property of their respective owners.

Description

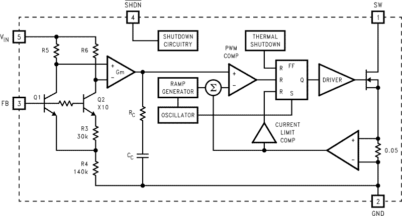
The LMR64010 switching regulators is a current-mode boost converter operating at a fixed frequency of 1.6 MHz.

The use of SOT-23 package, made possible by the minimal power loss of the internal 1A switch, and use of small inductors and capacitors result in the industry's highest power density. The 40V internal switch makes these solutions perfect for boosting to voltages of 16V or greater.

These parts have a logic-level shutdown pin that can be used to reduce quiescent current and extend battery life.

Protection is provided through cycle-by-cycle current limiting and thermal shutdown. Internal compensation simplifies design and reduces component count.

The LMR64010 switching regulators is a current-mode boost converter operating at a fixed frequency of 1.6 MHz.

The use of SOT-23 package, made possible by the minimal power loss of the internal 1A switch, and use of small inductors and capacitors result in the industry's highest power density. The 40V internal switch makes these solutions perfect for boosting to voltages of 16V or greater.

These parts have a logic-level shutdown pin that can be used to reduce quiescent current and extend battery life.

Protection is provided through cycle-by-cycle current limiting and thermal shutdown. Internal compensation simplifies design and reduces component count.

Subscribe to Welllinkchips !
Your Name
* Email
Submit a request