0
LMR62014
  • LMR62014
  • LMR62014
  • LMR62014
  • LMR62014

LMR62014

ACTIVE

SIMPLE SWITCHER® 2.7V to 14V, 1.4A Step-Up Regulator in SOT-23 Package Performance Benefits Performance Benefits

Texas Instruments LMR62014 Product Info

1 April 2026 0

Parameters

Rating

Catalog

Topology

Boost

Vin (max) (V)

14

Vin (min) (V)

2.7

Vout (max) (V)

20

Vout (min) (V)

3

Switch current limit (typ) (A)

2

Features

Enable, Nonsynchronous rectification

Operating temperature range (°C)

-40 to 125

Iq (typ) (A)

0.002

Duty cycle (max) (%)

93

Package

SOT-23 (DBV)-5-8.12 mm² 2.9 x 2.8

Features

  • Input Voltage Range of 2.7V to 14V
  • Output Voltage up to 20V
  • Switch Current up to 1.4A
  • 1.6 MHz Switching Frequency
  • Low Shutdown Iq, <1 µA
  • Cycle-by-Cycle Current Limiting
  • Internally Compensated
  • 5-Pin SOT-23 Packaging (2.92 x 2.84 x 1.08mm)
  • Fully Enabled for WEBENCH Power Designer

Performance Benefits

  • Extremely Easy to Use
  • Tiny Overall Solution Reduces System Cost

SIMPLE SWITCHER is a trademark of Texas Instruments. WEBENCH is a trademark of Texas Instruments. All trademarks are the property of their respective owners.

  • Input Voltage Range of 2.7V to 14V
  • Output Voltage up to 20V
  • Switch Current up to 1.4A
  • 1.6 MHz Switching Frequency
  • Low Shutdown Iq, <1 µA
  • Cycle-by-Cycle Current Limiting
  • Internally Compensated
  • 5-Pin SOT-23 Packaging (2.92 x 2.84 x 1.08mm)
  • Fully Enabled for WEBENCH Power Designer

Performance Benefits

  • Extremely Easy to Use
  • Tiny Overall Solution Reduces System Cost

SIMPLE SWITCHER is a trademark of Texas Instruments. WEBENCH is a trademark of Texas Instruments. All trademarks are the property of their respective owners.

Description

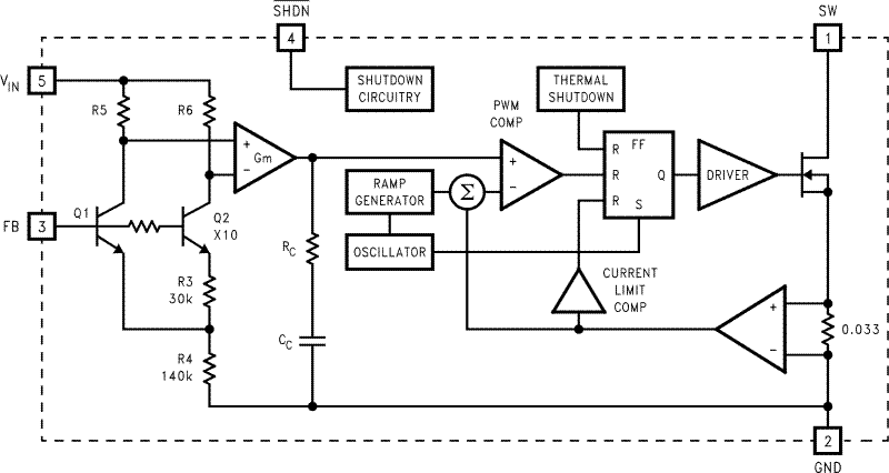
The LMR62014 switching regulator is a current-mode boost converter operating at fixed frequency of
1.6 MHz.

The use of SOT-23 package, made possible by the minimal power loss of the internal 1.4A switch, and use of small inductors and capacitors result in the industry's highest power density. The LMR62014 is capable of greater than 90% duty cycle, making it ideal for boosting to voltages up to 20V.

These parts have a logic-level shutdown pin that can be used to reduce quiescent current and extend battery life.

Protection is provided through cycle-by-cycle current limiting and thermal shutdown. Internal compensation simplifies design and reduces component count.

The LMR62014 switching regulator is a current-mode boost converter operating at fixed frequency of
1.6 MHz.

The use of SOT-23 package, made possible by the minimal power loss of the internal 1.4A switch, and use of small inductors and capacitors result in the industry's highest power density. The LMR62014 is capable of greater than 90% duty cycle, making it ideal for boosting to voltages up to 20V.

These parts have a logic-level shutdown pin that can be used to reduce quiescent current and extend battery life.

Protection is provided through cycle-by-cycle current limiting and thermal shutdown. Internal compensation simplifies design and reduces component count.

Subscribe to Welllinkchips !
Your Name
* Email
Submit a request