0
LMH6550
  • LMH6550
  • LMH6550
  • LMH6550
  • LMH6550
  • LMH6550

LMH6550

ACTIVE

400MHz, Differential, High Speed Op Amps

Texas Instruments LMH6550 Product Info

1 April 2026 1

Parameters

Number of channels

1

Total supply voltage (+5 V = 5, ±5 V = 10) (min) (V)

4.5

Total supply voltage (+5 V = 5, ±5 V = 10) (max) (V)

12

BW at Acl (MHz)

400

Acl, min spec gain (V/V)

1

Slew rate (typ) (V/µs)

3000

Architecture

Bipolar, Fully Differential ADC Driver

Vn at flatband (typ) (nV√Hz)

6

Iq per channel (typ) (mA)

20

Rail-to-rail

No

Vos (offset voltage at 25°C) (max) (mV)

5

Operating temperature range (°C)

-40 to 85

Iout (typ) (mA)

75

2nd harmonic (dBc)

92

3rd harmonic (dBc)

103

Frequency of harmonic distortion measurement (MHz)

5

GBW (typ) (MHz)

400

Input bias current (max) (pA)

16000000

Features

Shutdown

CMRR (typ) (dB)

82

Rating

Catalog

Package

SOIC (D)-8-29.4 mm² 4.9 x 6

Features

  • 400 MHz –3-dB Bandwidth (VOUT = 0.5 VPP)
  • 90 MHz 0.1-dB Bandwidth
  • 3000 V/µs Slew Rate
  • 8 ns Settling Time to 0.1%
  • –92/–103 dB HD2/HD3 at 5 MHz
  • 10 ns Shutdown/Enable
  • 400 MHz –3-dB Bandwidth (VOUT = 0.5 VPP)
  • 90 MHz 0.1-dB Bandwidth
  • 3000 V/µs Slew Rate
  • 8 ns Settling Time to 0.1%
  • –92/–103 dB HD2/HD3 at 5 MHz
  • 10 ns Shutdown/Enable

Description

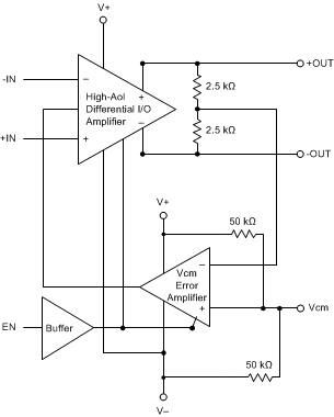
The LMH6550 device is a high-performance voltage feedback differential amplifier. The LMH6550 has the high speed and low distortion necessary for driving high-performance ADCs as well as the current handling capability to drive signals over balanced transmission lines like CAT 5 data cables. The LMH6550 can handle a wide range of video and data formats.

With external gain set resistors, the LMH6550 can be used at any desired gain. Gain flexibility coupled with high speed makes the LMH6550 suitable for use as an IF amplifier in high-performance communications equipment.

The LMH6550 is available in the space-saving SOIC and VSSOP packages.

The LMH6550 device is a high-performance voltage feedback differential amplifier. The LMH6550 has the high speed and low distortion necessary for driving high-performance ADCs as well as the current handling capability to drive signals over balanced transmission lines like CAT 5 data cables. The LMH6550 can handle a wide range of video and data formats.

With external gain set resistors, the LMH6550 can be used at any desired gain. Gain flexibility coupled with high speed makes the LMH6550 suitable for use as an IF amplifier in high-performance communications equipment.

The LMH6550 is available in the space-saving SOIC and VSSOP packages.

Subscribe to Welllinkchips !
Your Name
* Email
Submit a request