0
LMH0356
  • LMH0356
  • LMH0356
  • LMH0356
  • LMH0356

LMH0356

ACTIVE

3G HD/SD SDI reclocker with 4:1 input mux and FR4 EQs

Texas Instruments LMH0356 Product Info

1 April 2026 0

Parameters

Function

Reclocker

Supply voltage (V)

3.3

Power consumption (mW)

430

Data rate (max) (Mbps)

2970

Control interface

Pin, SMBus

Operating temperature range (°C)

-40 to 85

Package

WQFN (RHS)-48-49 mm² 7 x 7

Features

  • Supports SMPTE ST-424, ST-292, and ST-259
    Serial Digital Video Standards
  • Supports 270-Mbps, 1.483-Gbps, 1.485-Gbps,
    2.967-Gbps, and 2.97-Gbps Serial Data Rate
    Operation
  • Supports DVB-ASI at 270 Mbps
  • Single 3.3-V Supply Operation
  • 430-mW Typical Power Consumption
  • Integrated 4:1 Multiplexed Input
  • 0 to 30-inch FR4 Equalizer on Each Multiplexed
    Input
  • Two Differential, Reclocked Outputs
  • Choice of Second Reclocked Output or
    Recovered Clock Output
  • Single 27-MHz External Crystal or Reference
    Clock Input
  • Manual Rate Select Input
  • SD/HD Operating Rate Indicator Output
  • Lock Detect Indicator Output
  • Output Mute Function for Data and Clock
  • Auto/Manual Reclocker Bypass
  • Power Saver Mode With Device Power-Down
    Control (10-mW Typical Power Consumption in
    Disabled State)
  • Differential LVPECL-Compatible Serial
    Data Inputs and Outputs
  • LVCMOS Control Inputs and Indicator Outputs
  • 48-Pin WQFN or 40-Pin WQFN Package
  • Industrial Temperature Range: –40°C to 85°C
  • 48-Pin WQFN Version Footprint-Compatible with
    the LMH0056 and LMH0036
  • Supports SMPTE ST-424, ST-292, and ST-259
    Serial Digital Video Standards
  • Supports 270-Mbps, 1.483-Gbps, 1.485-Gbps,
    2.967-Gbps, and 2.97-Gbps Serial Data Rate
    Operation
  • Supports DVB-ASI at 270 Mbps
  • Single 3.3-V Supply Operation
  • 430-mW Typical Power Consumption
  • Integrated 4:1 Multiplexed Input
  • 0 to 30-inch FR4 Equalizer on Each Multiplexed
    Input
  • Two Differential, Reclocked Outputs
  • Choice of Second Reclocked Output or
    Recovered Clock Output
  • Single 27-MHz External Crystal or Reference
    Clock Input
  • Manual Rate Select Input
  • SD/HD Operating Rate Indicator Output
  • Lock Detect Indicator Output
  • Output Mute Function for Data and Clock
  • Auto/Manual Reclocker Bypass
  • Power Saver Mode With Device Power-Down
    Control (10-mW Typical Power Consumption in
    Disabled State)
  • Differential LVPECL-Compatible Serial
    Data Inputs and Outputs
  • LVCMOS Control Inputs and Indicator Outputs
  • 48-Pin WQFN or 40-Pin WQFN Package
  • Industrial Temperature Range: –40°C to 85°C
  • 48-Pin WQFN Version Footprint-Compatible with
    the LMH0056 and LMH0036

Description

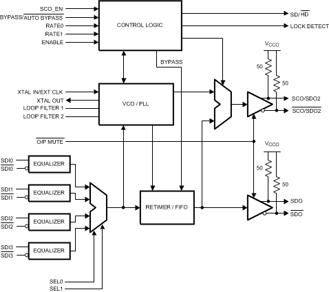
The LMH0356 3-Gbps HD/SD SDI Reclocker with 4:1 Input Mux and FR4 EQs retimes serial digital video data conforming to the SMPTE ST-424, ST-292, and ST-259 standards. The LMH0356 operates at serial data rates of 270 Mbps, 1.483 Gbps, 1.485 Gbps, 2.967 Gbps, and 2.97 Gbps. The LMH0356 supports DVB-ASI operation at 270 Mbps. The LMH0356 includes an integrated 4:1 input multiplexer for selecting one of four input data streams for retiming. In addition, the four inputs of the LMH0356 each have an FR4 equalizer capable of equalizing 0 to 30 inches of FR4 trace length.

The LMH0356 automatically detects the incoming data rate and adjusts itself to retime the incoming data to suppress accumulated jitter. The LMH0356 recovers the serial data-rate clock and optionally provides it as an output. The LMH0356 has two differential serial data outputs; the second output may be selected as a low-jitter, data-rate clock output. Controls and indicators are: serial clock or second serial data output select, manual rate select input, SD/HD rate indicator output, lock detect output, auto/manual data bypass, output mute, and device enable. The serial data inputs, outputs, and serial clock outputs are differential LVPECL compatible. The CML serial data and serial clock outputs are suitable for driving 100-Ω differentially terminated networks. The control logic inputs and outputs are LVCMOS compatible.

The LMH0356 is powered from a single 3.3-V supply. Power dissipation is typically 430 mW. The device is available in two space-saving packages: a 7-mm × 7-mm, 48-pin WQFN and even more space-efficient 5-mm × 5-mm, 40-pin WQFN package.

The LMH0356 3-Gbps HD/SD SDI Reclocker with 4:1 Input Mux and FR4 EQs retimes serial digital video data conforming to the SMPTE ST-424, ST-292, and ST-259 standards. The LMH0356 operates at serial data rates of 270 Mbps, 1.483 Gbps, 1.485 Gbps, 2.967 Gbps, and 2.97 Gbps. The LMH0356 supports DVB-ASI operation at 270 Mbps. The LMH0356 includes an integrated 4:1 input multiplexer for selecting one of four input data streams for retiming. In addition, the four inputs of the LMH0356 each have an FR4 equalizer capable of equalizing 0 to 30 inches of FR4 trace length.

The LMH0356 automatically detects the incoming data rate and adjusts itself to retime the incoming data to suppress accumulated jitter. The LMH0356 recovers the serial data-rate clock and optionally provides it as an output. The LMH0356 has two differential serial data outputs; the second output may be selected as a low-jitter, data-rate clock output. Controls and indicators are: serial clock or second serial data output select, manual rate select input, SD/HD rate indicator output, lock detect output, auto/manual data bypass, output mute, and device enable. The serial data inputs, outputs, and serial clock outputs are differential LVPECL compatible. The CML serial data and serial clock outputs are suitable for driving 100-Ω differentially terminated networks. The control logic inputs and outputs are LVCMOS compatible.

The LMH0356 is powered from a single 3.3-V supply. Power dissipation is typically 430 mW. The device is available in two space-saving packages: a 7-mm × 7-mm, 48-pin WQFN and even more space-efficient 5-mm × 5-mm, 40-pin WQFN package.

Subscribe to Welllinkchips !
Your Name
* Email
Submit a request