0
LM9070
  • LM9070
  • LM9070
  • LM9070
  • LM9070

LM9070

ACTIVE

250-mA, 26-V, low-dropout voltage regulator with enable

Texas Instruments LM9070 Product Info

1 April 2026 0

Parameters

Rating

Catalog

Vin (max) (V)

26

Vin (min) (V)

5.3

Iout (max) (A)

0.25

Output options

Fixed Output

Vout (max) (V)

5

Vout (min) (V)

5

Fixed output options (V)

5

Iq (typ) (mA)

4

Thermal resistance θJA (°C/W)

80

Load capacitance (min) (µF)

47

Regulated outputs (#)

1

Accuracy (%)

3

Dropout voltage (Vdo) (typ) (mV)

800

Operating temperature range (°C)

-40 to 125

Package

TO-263 (KTW)-7-153.924 mm² 10.1 x 15.24

Features

  • Automotive Application Reliability
  • 3% Output Voltage Tolerance
  • Insensitive to Radiated RFI
  • Dropout Voltage Less than 800 mV with 250 mA Output Current
  • Externally Programmed Reset Delay Interval
  • Keep-Alive Feature with 2 Logic Control Inputs
  • 60V Load Dump Transient Protection
  • Thermal Shutdown
  • Short Circuit Protection and Disable Safety Features
  • Reverse Battery Protection
  • Low OFF Quiescent Current, 50 μA Maximum
  • Wide Operating Temperature Range −40°C to +125°C
  • TO-263 and 20-Pin Power Surface Mount Packages
  • Lead Form Compatible with TLE4267 TO-220 Regulator

All trademarks are the property of their respective owners.

  • Automotive Application Reliability
  • 3% Output Voltage Tolerance
  • Insensitive to Radiated RFI
  • Dropout Voltage Less than 800 mV with 250 mA Output Current
  • Externally Programmed Reset Delay Interval
  • Keep-Alive Feature with 2 Logic Control Inputs
  • 60V Load Dump Transient Protection
  • Thermal Shutdown
  • Short Circuit Protection and Disable Safety Features
  • Reverse Battery Protection
  • Low OFF Quiescent Current, 50 μA Maximum
  • Wide Operating Temperature Range −40°C to +125°C
  • TO-263 and 20-Pin Power Surface Mount Packages
  • Lead Form Compatible with TLE4267 TO-220 Regulator

All trademarks are the property of their respective owners.

Description

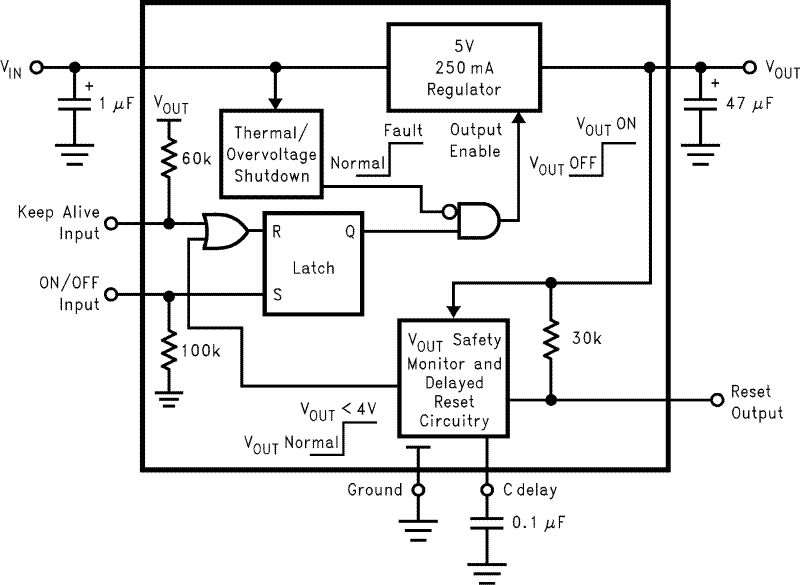
The LM9070 is a 5V, 3% accurate, 250 mA low-dropout voltage regulator. The regulator features an active low delayed reset output flag which can be used to reset a microprocessor system on turn-ON and in the event that the regulator output falls out of regulation for any reason. An external capacitor programs a delay time interval before the reset output can return high.

Designed for automotive application the LM9070 contains a variety of protection features such as reverse battery, over-voltage shutdown, thermal shutdown, input transient protection and a wide operating temperature range.

A unique two-input logic control scheme is used to enable or disable the regulator output. An ON/OFF input can be provided by an ignition switch derived signal while a second, Keep-Alive input, is generated by a system controller. This allows for a system to remain ON after ignition has been switched OFF. The system controller can then execute a power-down routine and after which command the regulator OFF to a low quiescent current state (60 μA max).

Design techniques have been employed to allow the regulator to remain operational and not generate false reset signals when subjected to high levels of RF energy (300V/m from 2 MHz to 400 MHz).

The LM9070 is a 5V, 3% accurate, 250 mA low-dropout voltage regulator. The regulator features an active low delayed reset output flag which can be used to reset a microprocessor system on turn-ON and in the event that the regulator output falls out of regulation for any reason. An external capacitor programs a delay time interval before the reset output can return high.

Designed for automotive application the LM9070 contains a variety of protection features such as reverse battery, over-voltage shutdown, thermal shutdown, input transient protection and a wide operating temperature range.

A unique two-input logic control scheme is used to enable or disable the regulator output. An ON/OFF input can be provided by an ignition switch derived signal while a second, Keep-Alive input, is generated by a system controller. This allows for a system to remain ON after ignition has been switched OFF. The system controller can then execute a power-down routine and after which command the regulator OFF to a low quiescent current state (60 μA max).

Design techniques have been employed to allow the regulator to remain operational and not generate false reset signals when subjected to high levels of RF energy (300V/m from 2 MHz to 400 MHz).

Subscribe to Welllinkchips !
Your Name
* Email
Submit a request