0
LM76003-Q1
  • LM76003-Q1
  • LM76003-Q1
  • LM76003-Q1

LM76003-Q1

ACTIVE

3.5V to 60V 3.5A/2.5A Synchronous Voltage Regulator

Texas Instruments LM76003-Q1 Product Info

1 April 2026 1

Parameters

Rating

Automotive

Topology

Buck

Iout (max) (A)

3.5

Vin (max) (V)

60

Vin (min) (V)

3.5

Vout (max) (V)

57

Vout (min) (V)

1

Features

Enable, Forced PWM, Frequency synchronization, Light Load Efficiency, Over Current Protection, Power good, Pre-Bias Start-Up, Synchronous Rectification, Tracking, Wettable flanks package

Control mode

current mode

Operating temperature range (°C)

-40 to 125

Iq (typ) (A)

0.000015

Duty cycle (max) (%)

98

Package

WQFN (RNP)-30-24 mm² 6 x 4

Features

  • AEC-Q100 qualified for automotive applications
    • Device temperature grade 1: –40°C to +125°C ambient operating temperature
    • Device HBM ESD classification level 2
    • Device CDM ESD classification level C5
  • Integrated synchronous rectification
  • Input voltage 3.5 V to 60 V (65 V maximum)
  • Output voltage 1 V to 95% VIN
  • 15-µA Quiescent current in regulation
  • Wide voltage conversion range
    • tON-MIN = 65 ns (typical)
    • tOFF-MIN = 95 ns (typical)
  • System-level features
    • Synchronization to external clock
    • Power-good flag
    • Adjustable soft-start (6.3 ms default)
  • Pin-selectable FPWM operation
  • Adjustable frequency range: 300 kHz to 2.2 MHz
  • High-efficiency at light-load architecture (PFM)
  • Protection features
    • Cycle-by-cycle current limit
    • Short-circuit protection with hiccup mode
    • Overtemperature thermal shutdown protection
  • Create a custom design using the LM76002-Q1η/LM76003-Q1 with the WEBENCH® Power Designer
  • AEC-Q100 qualified for automotive applications
    • Device temperature grade 1: –40°C to +125°C ambient operating temperature
    • Device HBM ESD classification level 2
    • Device CDM ESD classification level C5
  • Integrated synchronous rectification
  • Input voltage 3.5 V to 60 V (65 V maximum)
  • Output voltage 1 V to 95% VIN
  • 15-µA Quiescent current in regulation
  • Wide voltage conversion range
    • tON-MIN = 65 ns (typical)
    • tOFF-MIN = 95 ns (typical)
  • System-level features
    • Synchronization to external clock
    • Power-good flag
    • Adjustable soft-start (6.3 ms default)
  • Pin-selectable FPWM operation
  • Adjustable frequency range: 300 kHz to 2.2 MHz
  • High-efficiency at light-load architecture (PFM)
  • Protection features
    • Cycle-by-cycle current limit
    • Short-circuit protection with hiccup mode
    • Overtemperature thermal shutdown protection
  • Create a custom design using the LM76002-Q1η/LM76003-Q1 with the WEBENCH® Power Designer

Description

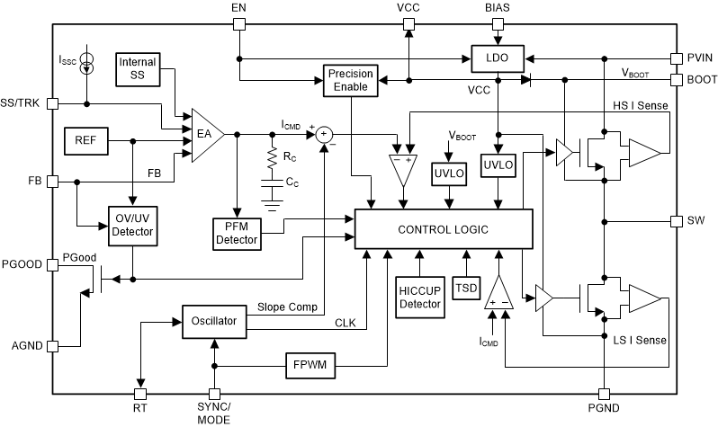
The LM76002-Q1/LM76003-Q1 regulator is an easy-to-use synchronous step-down DC-DC converter capable of driving up to 2.5 A (LM76002-Q1) or 3.5 A (LM76003-Q1) of load current from an input up to 60 V. The LM76002-Q1/LM76003-Q1 provides exceptional efficiency and output accuracy in a very small solution size. Peak current-mode control is employed. Additional features such as adjustable switching frequency, synchronization, FPWM option, power-good flag, precision enable, adjustable soft start, and tracking provide both flexible and easy-to-use solutions for a wide range of applications. Automatic frequency foldback at light load and optional external bias improve efficiency. This device requires few external components and has a pinout designed for simple PCB layout with best-in-class EMI (CISPR25) and thermal performance. Protection features include input undervoltage lockout, thermal shutdown, cycle-by-cycle current limit, and short-circuit protection. The LM76002-Q1/LM76003-Q1 device is available in the WQFN 30-pin leadless package with wettable flanks.

The LM76002-Q1/LM76003-Q1 regulator is an easy-to-use synchronous step-down DC-DC converter capable of driving up to 2.5 A (LM76002-Q1) or 3.5 A (LM76003-Q1) of load current from an input up to 60 V. The LM76002-Q1/LM76003-Q1 provides exceptional efficiency and output accuracy in a very small solution size. Peak current-mode control is employed. Additional features such as adjustable switching frequency, synchronization, FPWM option, power-good flag, precision enable, adjustable soft start, and tracking provide both flexible and easy-to-use solutions for a wide range of applications. Automatic frequency foldback at light load and optional external bias improve efficiency. This device requires few external components and has a pinout designed for simple PCB layout with best-in-class EMI (CISPR25) and thermal performance. Protection features include input undervoltage lockout, thermal shutdown, cycle-by-cycle current limit, and short-circuit protection. The LM76002-Q1/LM76003-Q1 device is available in the WQFN 30-pin leadless package with wettable flanks.

Subscribe to Welllinkchips !
Your Name
* Email
Submit a request