0
LM7481
  • LM7481
  • LM7481
  • LM7481
  • LM7481

LM7481

ACTIVE

3-V to 65-V back-to-back NFET ideal diode controller with high gate drive, -55°C to 125°C

Texas Instruments LM7481 Product Info

1 April 2026 1

Parameters

Vin (max) (V)

65

Vin (min) (V)

3

FET

External back-to-back FET

Device type

Ideal diode controller

Number of channels

1

Rating

Catalog

Features

Automotive load dump compatibility, Inrush current control, Linear control, Overvoltage protection, Reverse current blocking, Reverse polarity protection

Imax (A)

350

Iq (typ) (mA)

0.428

Iq (max) (mA)

0.5

IGate source (typ) (µA)

60000

IGate sink (typ) (mA)

1500

IGate pulsed (typ) (A)

2.6

Operating temperature range (°C)

-55 to 125

VSense reverse (typ) (mV)

-4.5

Design support

EVM, Simulation Model

VGS (max) (V)

15

Shutdown current (ISD) (mA) (A)

0.003

Product type

Ideal diode controller

Package

WSON (DRR)-12-9 mm² 3 x 3

Features

  • Qualified for extended temperature applications
    • Device temperature: –55°C to +125°C ambient operating temperature range
  • 3-V to 65-V input range
  • Reverse input protection down to –65 V
  • Drives external back to back N-channel MOSFETs
  • Ideal diode operation with 9.1-mV A to C forward voltage drop regulation
  • Low reverse detection threshold (–4 mV) with fast response (0.5 µs)
  • Active rectification up to 200-KHz
  • 60-mA peak gate (DGATE) turn-on current
  • 2.6-A peak DGATE turnoff current
  • Integrated 3.8-mA charge pump
  • Adjustable overvoltage protection
  • Low 2.87-µA shutdown current (EN/UVLO=Low)
  • 2.6-A peak DGATE turn-off current
  • Meets automotive ISO7637 transient requirements with a suitable TVS diode
  • Available in space saving 12-pin WSON package
  • Qualified for extended temperature applications
    • Device temperature: –55°C to +125°C ambient operating temperature range
  • 3-V to 65-V input range
  • Reverse input protection down to –65 V
  • Drives external back to back N-channel MOSFETs
  • Ideal diode operation with 9.1-mV A to C forward voltage drop regulation
  • Low reverse detection threshold (–4 mV) with fast response (0.5 µs)
  • Active rectification up to 200-KHz
  • 60-mA peak gate (DGATE) turn-on current
  • 2.6-A peak DGATE turnoff current
  • Integrated 3.8-mA charge pump
  • Adjustable overvoltage protection
  • Low 2.87-µA shutdown current (EN/UVLO=Low)
  • 2.6-A peak DGATE turn-off current
  • Meets automotive ISO7637 transient requirements with a suitable TVS diode
  • Available in space saving 12-pin WSON package

Description

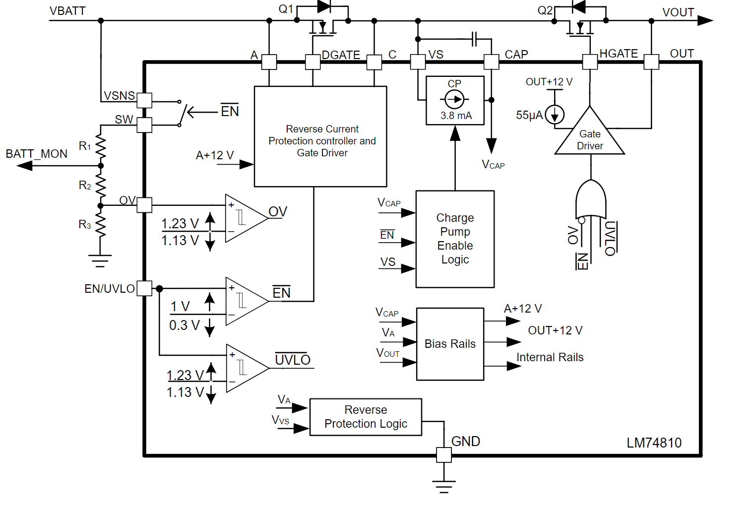
The LM74810 ideal diode controller drives and controls external back to back N-channel MOSFETs to emulate an ideal diode rectifier with power path ON/OFF control and overvoltage protection. The wide input supply of 3V to 65V allows protection and control of 12-V and 24-V input powered systems. The device can withstand and protect the loads from negative supply voltages down to –65-V. An integrated ideal diode controller (DGATE) drives the first MOSFET to replace a Schottky diode for reverse input protection and output voltage holdup. With a second MOSFET in the power path the device allows load disconnect (ON/OFF control) and overvoltage protection using HGATE control. The device features an adjustable overvoltage cut-off protection feature. LM74810 employs reverse current blocking using linear regulation and comparator scheme. With common drain configuration of the power MOSFETs, the mid-point can be utilized for OR-ing designs using another ideal diode. The LM74810 has a maximum voltage rating of 65V. The loads can be protected from extended overvoltage transients like 200-V unsuppressed load dumps in 24-V battery systems by configuring the device with external MOSFETs in common source topology.

The LM74810 ideal diode controller drives and controls external back to back N-channel MOSFETs to emulate an ideal diode rectifier with power path ON/OFF control and overvoltage protection. The wide input supply of 3V to 65V allows protection and control of 12-V and 24-V input powered systems. The device can withstand and protect the loads from negative supply voltages down to –65-V. An integrated ideal diode controller (DGATE) drives the first MOSFET to replace a Schottky diode for reverse input protection and output voltage holdup. With a second MOSFET in the power path the device allows load disconnect (ON/OFF control) and overvoltage protection using HGATE control. The device features an adjustable overvoltage cut-off protection feature. LM74810 employs reverse current blocking using linear regulation and comparator scheme. With common drain configuration of the power MOSFETs, the mid-point can be utilized for OR-ing designs using another ideal diode. The LM74810 has a maximum voltage rating of 65V. The loads can be protected from extended overvoltage transients like 200-V unsuppressed load dumps in 24-V battery systems by configuring the device with external MOSFETs in common source topology.

Subscribe to Welllinkchips !
Your Name
* Email
Submit a request