0
LM5575
  • LM5575
  • LM5575
  • LM5575
  • LM5575

LM5575

ACTIVE

6V to 75V, 1.5A Wide Vin Step-Down Regulator Package Package

Texas Instruments LM5575 Product Info

1 April 2026 1

Parameters

Rating

Catalog

Topology

Buck

Iout (max) (A)

1.5

Vin (max) (V)

75

Vin (min) (V)

6

Vout (max) (V)

70

Vout (min) (V)

1.23

Features

Enable, Frequency synchronization, Over Current Protection, Tracking

Control mode

current mode

Operating temperature range (°C)

-40 to 125

Iq (typ) (A)

0.001

Duty cycle (max) (%)

95

Package

HTSSOP (PWP)-16-32 mm² 5 x 6.4

Features

  • LM5575Q is an Automotive Grade Product that is AEC-Q100 Grade 1 Qualified (−40°C to + 125°C Operating Junction Temperature)
  • Integrated 75V, 330mΩ N-channel MOSFET
  • Ultra-wide Input Voltage Range from 6V to 75V
  • Adjustable Output Voltage as Low as 1.225V
  • 1.5% Feedback Reference Accuracy
  • Operating Frequency Adjustable Between 50kHz and 500kHz with Single Resistor
  • Master or Slave Frequency Synchronization
  • Adjustable Soft-Start
  • Emulated Current Mode Control Architecture
  • Wide Bandwidth Error Amplifier
  • Built-in Protection
  • Automotive Grade Product Datasheet that is AEC-Q100 Grade 0 Qualified is Available Upon Request.
    • (−40°C to + 150°C Operating Junction Temperature)

Package

  • HTSSOP-16EP (Exposed Pad)

WEBENCH is a trademark of Texas Instruments. All trademarks are the property of their respective owners.

  • LM5575Q is an Automotive Grade Product that is AEC-Q100 Grade 1 Qualified (−40°C to + 125°C Operating Junction Temperature)
  • Integrated 75V, 330mΩ N-channel MOSFET
  • Ultra-wide Input Voltage Range from 6V to 75V
  • Adjustable Output Voltage as Low as 1.225V
  • 1.5% Feedback Reference Accuracy
  • Operating Frequency Adjustable Between 50kHz and 500kHz with Single Resistor
  • Master or Slave Frequency Synchronization
  • Adjustable Soft-Start
  • Emulated Current Mode Control Architecture
  • Wide Bandwidth Error Amplifier
  • Built-in Protection
  • Automotive Grade Product Datasheet that is AEC-Q100 Grade 0 Qualified is Available Upon Request.
    • (−40°C to + 150°C Operating Junction Temperature)

Package

  • HTSSOP-16EP (Exposed Pad)

WEBENCH is a trademark of Texas Instruments. All trademarks are the property of their respective owners.

Description

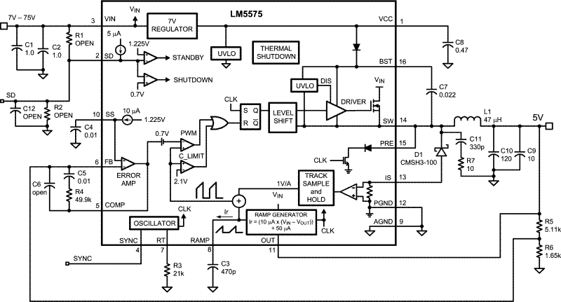
The LM5575 is an easy to use SIMPLE SWITCHER® buck regulator which allows design engineers to design and optimize a robust power supply using a minimum set of components. Operating with an input voltage range of 6 - 75V, the LM5575 delivers 1.5A of continuous output current with an integrated 330mΩ N-Channel MOSFET. The regulator utilizes an Emulated Current Mode architecture which provides inherent line regulation, tight load transient response, and ease of loop compensation without the usual limitation of low-duty cycles associated with current mode regulators. The operating frequency is adjustable from 50kHz to 500kHz to allow optimization of size and efficiency. To reduce EMI, a frequency synchronization pin allows multiple IC’s from the LM(2)557x family to self-synchronize or to synchronize to an external clock. The LM5575 ensures robustness with cycle-by-cycle current limit, short-circuit protection, thermal shut-down, and remote shut-down. The device is available in a power enhanced HTSSOP-16 package featuring an exposed die attach pad for thermal dissipation. The LM5575 is supported by the full suite of WEBENCH On-Line design tools.

The LM5575 is an easy to use SIMPLE SWITCHER® buck regulator which allows design engineers to design and optimize a robust power supply using a minimum set of components. Operating with an input voltage range of 6 - 75V, the LM5575 delivers 1.5A of continuous output current with an integrated 330mΩ N-Channel MOSFET. The regulator utilizes an Emulated Current Mode architecture which provides inherent line regulation, tight load transient response, and ease of loop compensation without the usual limitation of low-duty cycles associated with current mode regulators. The operating frequency is adjustable from 50kHz to 500kHz to allow optimization of size and efficiency. To reduce EMI, a frequency synchronization pin allows multiple IC’s from the LM(2)557x family to self-synchronize or to synchronize to an external clock. The LM5575 ensures robustness with cycle-by-cycle current limit, short-circuit protection, thermal shut-down, and remote shut-down. The device is available in a power enhanced HTSSOP-16 package featuring an exposed die attach pad for thermal dissipation. The LM5575 is supported by the full suite of WEBENCH On-Line design tools.

Subscribe to Welllinkchips !
Your Name
* Email
Submit a request