0
LM5163H-Q1
  • LM5163H-Q1
  • LM5163H-Q1

LM5163H-Q1

ACTIVE

Automotive 6V-100-V input, 0.5-A synchronous high-temperature buck DC/DC converter with ultra-low IQ

Texas Instruments LM5163H-Q1 Product Info

1 April 2026 0

Parameters

Rating

Automotive

Topology

Buck

Iout (max) (A)

0.5

Vin (max) (V)

100

Vin (min) (V)

6

Vout (max) (V)

90

Vout (min) (V)

1.2

Switch current limit (typ) (A)

0.5

Features

Enable, Light Load Efficiency, Over Current Protection, Power good, Soft Start Fixed, Synchronous Rectification

Control mode

Constant on-time (COT)

Operating temperature range (°C)

-40 to 165

Iq (typ) (A)

0.0000105

Duty cycle (max) (%)

99

TI functional safety category

Functional Safety-Capable

Package

HSOIC (DDA)-8-29.4 mm² 4.9 x 6

Features

  • AEC-Q100-qualified for automotive applications
    • Device temperature grade 1: –40°C to +125°C, ambient temperature range
  • Designed for reliable and rugged applications
    • Wide input voltage range of 6 V to 100 V
    • Junction temperature range: –40°C to +165°C
    • Thermal shutdown that ensures 165°C
    • Peak and valley current-limit protection
    • Input UVLO and fixed 3-ms soft start
  • Optimized for ultra-low EMI requirements
    • Meets CISPR 25 class 5 standard
  • Suited for scalable automotive power supplies
    • Low minimum on- and off-times of 50 ns
    • Adjustable switching frequency up to 1 MHz
    • Diode emulation for high light-load efficiency
    • 10.5-µA no-load input quiescent current
    • 3-µA shutdown quiescent current
  • Integration reduces solution size and cost
    • COT mode control architecture
    • Integrated 0.725-Ω NFET buck switch
    • Integrated 0.34-Ω NFET synchronous rectifier eliminates external Schottky diode
    • 1.2-V internal voltage reference
    • No loop compensation components
    • Internal VCC bias regulator and boot diode
  • Create a custom regulator design using WEBENCH power designer
  • AEC-Q100-qualified for automotive applications
    • Device temperature grade 1: –40°C to +125°C, ambient temperature range
  • Designed for reliable and rugged applications
    • Wide input voltage range of 6 V to 100 V
    • Junction temperature range: –40°C to +165°C
    • Thermal shutdown that ensures 165°C
    • Peak and valley current-limit protection
    • Input UVLO and fixed 3-ms soft start
  • Optimized for ultra-low EMI requirements
    • Meets CISPR 25 class 5 standard
  • Suited for scalable automotive power supplies
    • Low minimum on- and off-times of 50 ns
    • Adjustable switching frequency up to 1 MHz
    • Diode emulation for high light-load efficiency
    • 10.5-µA no-load input quiescent current
    • 3-µA shutdown quiescent current
  • Integration reduces solution size and cost
    • COT mode control architecture
    • Integrated 0.725-Ω NFET buck switch
    • Integrated 0.34-Ω NFET synchronous rectifier eliminates external Schottky diode
    • 1.2-V internal voltage reference
    • No loop compensation components
    • Internal VCC bias regulator and boot diode
  • Create a custom regulator design using WEBENCH power designer

Description

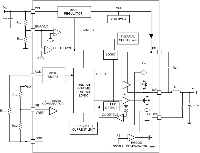
Coolants in powertrain systems can be expensive. There is an increase in ambient temperature requirements in powertrain applications as manufacturers reduce cost by decreasing the use of coolants in the system (water, air). In addition, power hungry systems in ADAS (camera modules) and powertrain often require high output power in small enclosures. These requirements drive the need for DC-DC converters to operate at high ambient temperatures resulting in the junction temperature to exceed 150°C. The LM5163H-Q1 synchronous buck converter is designed to function at elevated junction temperatures, up to 165°C, to enable high-density solutions that support high ambient temperature and output power specifications. The LM5163H-Q1 operates over a wide input voltage range, minimizing the need for external surge suppression components.

A minimum controllable on-time of 50 ns facilitates large step-down conversion ratios, enabling the direct step-down from a 48-V nominal input to low-voltage rails for reduced system complexity and solution cost. The LM5163H-Q1 operates during input voltage dips as low as 6 V, at nearly 100% duty cycle if needed, making it an excellent choice for high-performance 48-V battery automotive applications and MHEV/EV systems.

The LM5163H-Q1 is qualified to higher temperature profiles than required by automotive AEC-Q100 grade 1 and is available in a 8-pin SO PowerPAD™ integrated circuit package. the device 1.27-mm pin pitch provides adequate spacing for high-voltage applications.

Coolants in powertrain systems can be expensive. There is an increase in ambient temperature requirements in powertrain applications as manufacturers reduce cost by decreasing the use of coolants in the system (water, air). In addition, power hungry systems in ADAS (camera modules) and powertrain often require high output power in small enclosures. These requirements drive the need for DC-DC converters to operate at high ambient temperatures resulting in the junction temperature to exceed 150°C. The LM5163H-Q1 synchronous buck converter is designed to function at elevated junction temperatures, up to 165°C, to enable high-density solutions that support high ambient temperature and output power specifications. The LM5163H-Q1 operates over a wide input voltage range, minimizing the need for external surge suppression components.

A minimum controllable on-time of 50 ns facilitates large step-down conversion ratios, enabling the direct step-down from a 48-V nominal input to low-voltage rails for reduced system complexity and solution cost. The LM5163H-Q1 operates during input voltage dips as low as 6 V, at nearly 100% duty cycle if needed, making it an excellent choice for high-performance 48-V battery automotive applications and MHEV/EV systems.

The LM5163H-Q1 is qualified to higher temperature profiles than required by automotive AEC-Q100 grade 1 and is available in a 8-pin SO PowerPAD™ integrated circuit package. the device 1.27-mm pin pitch provides adequate spacing for high-voltage applications.

Subscribe to Welllinkchips !
Your Name
* Email
Submit a request