0
LM5157-Q1
  • LM5157-Q1
  • LM5157-Q1

LM5157-Q1

ACTIVE

6-A, 50-V, 2.2-MHz wide VIN boost, flyback, & SEPIC converter with dual random spread spectrum

Texas Instruments LM5157-Q1 Product Info

1 April 2026 0

Parameters

Rating

Automotive

Topology

Boost, Flyback, SEPIC

Vin (max) (V)

45

Vin (min) (V)

1.5

Vout (max) (V)

48

Vout (min) (V)

2

Switch current limit (typ) (A)

7.5

Features

Enable, Frequency synchronization, Nonsynchronous rectification, Power good, Spread Spectrum, UVLO adjustable

EMI features

Frequency Dithering, Spread Spectrum

Control mode

current mode

Operating temperature range (°C)

-40 to 150

Iq (typ) (A)

0.00067

Duty cycle (max) (%)

93

TI functional safety category

Functional Safety-Capable

Package

WQFN (RTE)-16-9 mm² 3 x 3

Features

  • AEC-Q100 qualified for automotive applications
    • Temperature grade 1: –40°C to +125°C T A
  • Functional Safety-Capable
  • Suited for wide operating range for car battery applications
    • 2.9-V to 45-V input operating range
    • 48-V maximum output (50-V abs max)
    • Minimum boost supply voltage of 1.5 V when BIAS ≥ 2.9 V
    • Input transient protection up to 50 V
    • Minimized battery drain
      • Low shutdown current (I Q ≤ 2.6 µA)
      • Low operating current (I Q ≤ 700 µA)
  • Small solution size and low cost
    • Maximum switching frequency up to 2.2 MHz
    • 16-pin QFN package (3 mm × 3 mm) with wettable flanks
    • Integrated error amplifier allows primary-side regulation without optocoupler (flyback)
    • Minimized undershoot during cranking (start-stop application)
    • Accurate current limit (see the Device Comparison Table)
  • EMI mitigation
    • Selectable dual random spread spectrum
    • Lead-less package
  • Higher efficiency with low-power dissipation
    • 45-mΩ R DSON switch
    • Fast switching, small switching loss
  • Avoid AM band interference and crosstalk
    • Optional clock synchronization
    • Dynamically programmable wide switching frequency from 100 kHz to 2.2 MHz
  • Integrated protection features
    • Constant current limiting over input voltage
    • Selectable hiccup mode overload protection
    • Programmable line UVLO
    • OVP protection
    • Thermal shutdown
  • Accurate ±1% accuracy feedback reference
  • Adjustable soft start
  • PGOOD indicator
  • Create a custom design using the LM5157x-Q1 with the WEBENCH Power Designer
  • AEC-Q100 qualified for automotive applications
    • Temperature grade 1: –40°C to +125°C T A
  • Functional Safety-Capable
  • Suited for wide operating range for car battery applications
    • 2.9-V to 45-V input operating range
    • 48-V maximum output (50-V abs max)
    • Minimum boost supply voltage of 1.5 V when BIAS ≥ 2.9 V
    • Input transient protection up to 50 V
    • Minimized battery drain
      • Low shutdown current (I Q ≤ 2.6 µA)
      • Low operating current (I Q ≤ 700 µA)
  • Small solution size and low cost
    • Maximum switching frequency up to 2.2 MHz
    • 16-pin QFN package (3 mm × 3 mm) with wettable flanks
    • Integrated error amplifier allows primary-side regulation without optocoupler (flyback)
    • Minimized undershoot during cranking (start-stop application)
    • Accurate current limit (see the Device Comparison Table)
  • EMI mitigation
    • Selectable dual random spread spectrum
    • Lead-less package
  • Higher efficiency with low-power dissipation
    • 45-mΩ R DSON switch
    • Fast switching, small switching loss
  • Avoid AM band interference and crosstalk
    • Optional clock synchronization
    • Dynamically programmable wide switching frequency from 100 kHz to 2.2 MHz
  • Integrated protection features
    • Constant current limiting over input voltage
    • Selectable hiccup mode overload protection
    • Programmable line UVLO
    • OVP protection
    • Thermal shutdown
  • Accurate ±1% accuracy feedback reference
  • Adjustable soft start
  • PGOOD indicator
  • Create a custom design using the LM5157x-Q1 with the WEBENCH Power Designer

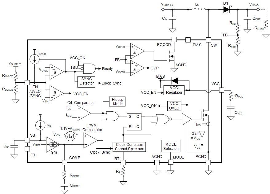
Description

The LM5157x-Q1 device is a wide input range, non-synchronous boost converter with integrated 50-V, 6.5-A (LM5157-Q1) or 50-V, 4.33-A (LM51571-Q1) power switch.

The device can be used in boost, SEPIC, and flyback topologies. The device can start up from a single-cell battery with a minimum of 2.9 V. It can operate with the input supply voltage as low as 1.5 V if the BIAS pin is greater than 2.9 V.

The LM5157x-Q1 device is a wide input range, non-synchronous boost converter with integrated 50-V, 6.5-A (LM5157-Q1) or 50-V, 4.33-A (LM51571-Q1) power switch.

The device can be used in boost, SEPIC, and flyback topologies. The device can start up from a single-cell battery with a minimum of 2.9 V. It can operate with the input supply voltage as low as 1.5 V if the BIAS pin is greater than 2.9 V.

Subscribe to Welllinkchips !
Your Name
* Email
Submit a request