0
LM5045
  • LM5045
  • LM5045
  • LM5045
  • LM5045
  • LM5045
  • LM5045

LM5045

ACTIVE

Full-bridge PWM controller with Integrated MOSFET Drivers

Texas Instruments LM5045 Product Info

1 April 2026 0

Parameters

Topology

Full bridge, Half bridge, Push pull

Control mode

Current

Features

Current limiting, High-voltage startup, Integrated gate drivers, Multi-topology, SR logic, Synchronization pin

Duty cycle (max) (%)

50

Package

HTSSOP (PWP)-28-62.08 mm² 9.7 x 6.4

Features

  • Highest Integration Controller for Small Form
    Factor, High-Density Power Converters
  • High-Voltage Start-Up Regulator
  • Intelligent Sync Rectifier Start-Up Allows Linear
    Turnon Into Prebiased Loads
  • Synchronous Rectifiers Disabled in UVLO mode and
    Hiccup Mode
  • Two Independent, Programmable Synchronous Rectifier
    Dead-Time Adjustments
  • Four High-Current 2-A Bridge Gate Drivers
  • Wide-Bandwidth Optocoupler Interface
  • Configurable for Either Current Mode or Voltage
    Mode Control
  • Dual-Mode Overcurrent Protection
  • Resistor Programmed 2-MHz Oscillator
  • Programmable Line UVLO and OVP
  • Highest Integration Controller for Small Form
    Factor, High-Density Power Converters
  • High-Voltage Start-Up Regulator
  • Intelligent Sync Rectifier Start-Up Allows Linear
    Turnon Into Prebiased Loads
  • Synchronous Rectifiers Disabled in UVLO mode and
    Hiccup Mode
  • Two Independent, Programmable Synchronous Rectifier
    Dead-Time Adjustments
  • Four High-Current 2-A Bridge Gate Drivers
  • Wide-Bandwidth Optocoupler Interface
  • Configurable for Either Current Mode or Voltage
    Mode Control
  • Dual-Mode Overcurrent Protection
  • Resistor Programmed 2-MHz Oscillator
  • Programmable Line UVLO and OVP

Description

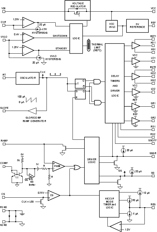
The LM5045 PWM controller contains all of the features necessary to implement full-bridge topology power converters using either current mode or voltage mode control. This device is intended to operate on the primary side of an isolated DC-DC converter with input voltage up to 100 V. This highly integrated controller-driver provides dual 2-A high-side and low-side gate drivers for the four external bridge MOSFETs plus control signals for the secondary-side synchronous rectifier MOSFETs. External resistors program the leading and trailing edge dead-time between the main and synchronous rectifier control signals. Intelligent start-up of the synchronous rectifiers allows monotonic turnon of the power converter even with prebias load conditions. Additional features include cycle-by-cycle current limiting, hiccup mode restart, programmable soft-start, synchronous rectifier soft-start, and a 2-MHz capable oscillator with synchronization capability and thermal shutdown.

The LM5045 PWM controller contains all of the features necessary to implement full-bridge topology power converters using either current mode or voltage mode control. This device is intended to operate on the primary side of an isolated DC-DC converter with input voltage up to 100 V. This highly integrated controller-driver provides dual 2-A high-side and low-side gate drivers for the four external bridge MOSFETs plus control signals for the secondary-side synchronous rectifier MOSFETs. External resistors program the leading and trailing edge dead-time between the main and synchronous rectifier control signals. Intelligent start-up of the synchronous rectifiers allows monotonic turnon of the power converter even with prebias load conditions. Additional features include cycle-by-cycle current limiting, hiccup mode restart, programmable soft-start, synchronous rectifier soft-start, and a 2-MHz capable oscillator with synchronization capability and thermal shutdown.

Subscribe to Welllinkchips !
Your Name
* Email
Submit a request