0
LM5026
  • LM5026
  • LM5026
  • LM5026
  • LM5026

LM5026

ACTIVE

100-V active clamp current mode PWM controller with P or N-channel clamp FET and CS restart timer

Texas Instruments LM5026 Product Info

1 April 2026 0

Parameters

Topology

Active-clamp forward

Control mode

Current

Features

Current limiting, Dead time control, High-voltage startup, Leading edge blanking, Programmable max duty cycle, Programmable soft start, Supports NFET clamp, Supports PFET clamp, Synchronization pin

Duty cycle (max) (%)

80

Package

TSSOP (PW)-16-32 mm² 5 x 6.4

Features

  • Current-Mode Control
  • Internal 100-V Start-Up Bias Regulator
  • 3-A Compound Main Gate Driver
  • High Bandwidth Optocoupler Interface
  • Programmable Line Undervoltage Lockout (UVLO)
    With Adjustable Hysteresis
  • Versatile Dual Mode Overcurrent Protection With
    Hiccup Delay Timer
  • Programmable Overlap or Deadtime between the
    Main and Active Clamp Outputs
  • Programmable Maximum Duty Cycle Clamp
  • Programmable Soft-Start
  • Leading Edge Blanking
  • Resistor Programmed 1-MHz Capable Oscillator
  • Oscillator Sync I/O Capability
  • Precision 5-V Reference
  • Current-Mode Control
  • Internal 100-V Start-Up Bias Regulator
  • 3-A Compound Main Gate Driver
  • High Bandwidth Optocoupler Interface
  • Programmable Line Undervoltage Lockout (UVLO)
    With Adjustable Hysteresis
  • Versatile Dual Mode Overcurrent Protection With
    Hiccup Delay Timer
  • Programmable Overlap or Deadtime between the
    Main and Active Clamp Outputs
  • Programmable Maximum Duty Cycle Clamp
  • Programmable Soft-Start
  • Leading Edge Blanking
  • Resistor Programmed 1-MHz Capable Oscillator
  • Oscillator Sync I/O Capability
  • Precision 5-V Reference

Description

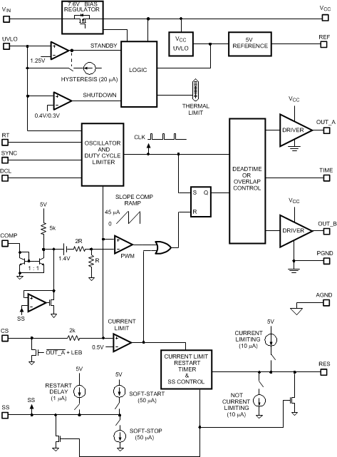
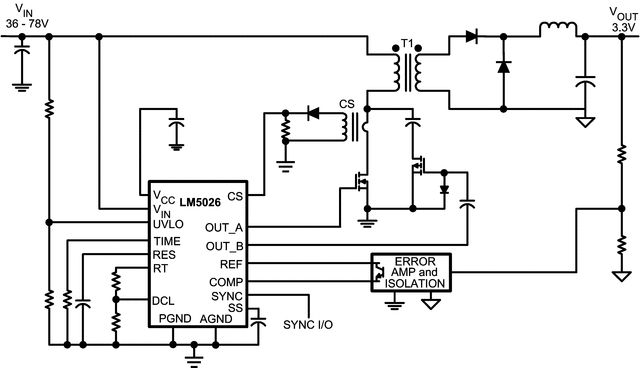
The LM5026 PWM controller contains all of the features necessary to implement power converters utilizing the active clamp and reset technique with current-mode control. With the active clamp technique, higher efficiencies and greater power densities can be realized compared to conventional catch winding or RDC clamp and reset techniques. Two control outputs are provided, the main power switch control (OUT_A) and the active clamp switch control (OUT_B). The device can be configured to control either a P-Channel or N-Channel clamp switch. The main gate driver features a compound configuration, consisting of both MOS and Bipolar devices, providing superior gate drive characteristics. The LM5026 can be configured to operate with bias voltages over a wide input range of 8 V to 100 V. Additional features include programmable maximum duty cycle, line undervoltage lockout, cycle-by-cycle current limit, hiccup mode fault operation with adjustable timeout delay, PWM slope compensation, soft-start, 1-MHz capable oscillator with synchronization input and output capability, precision reference, and thermal shutdown.

The LM5026 PWM controller contains all of the features necessary to implement power converters utilizing the active clamp and reset technique with current-mode control. With the active clamp technique, higher efficiencies and greater power densities can be realized compared to conventional catch winding or RDC clamp and reset techniques. Two control outputs are provided, the main power switch control (OUT_A) and the active clamp switch control (OUT_B). The device can be configured to control either a P-Channel or N-Channel clamp switch. The main gate driver features a compound configuration, consisting of both MOS and Bipolar devices, providing superior gate drive characteristics. The LM5026 can be configured to operate with bias voltages over a wide input range of 8 V to 100 V. Additional features include programmable maximum duty cycle, line undervoltage lockout, cycle-by-cycle current limit, hiccup mode fault operation with adjustable timeout delay, PWM slope compensation, soft-start, 1-MHz capable oscillator with synchronization input and output capability, precision reference, and thermal shutdown.

Subscribe to Welllinkchips !
Your Name
* Email
Submit a request