0
LM4875
  • LM4875
  • LM4875
  • LM4875
  • LM4875

LM4875

ACTIVE

750-mW, stereo, analog input, Class-AB audio amplifier w/precision DC volume control & headphone amp Key Specifications Key Specifications

Texas Instruments LM4875 Product Info

1 April 2026 2

Parameters

Audio input type

Analog Input

Architecture

Class-AB

Speaker channels (max)

Mono

Control interface

Hardware

Output power (W)

1

Power stage supply (max) (V)

5.5

Power stage supply (min) (V)

2.7

THD + N at 1 kHz (%)

0.6

Load (min) (Ω)

8

Analog supply voltage (min) (V)

2.7

Analog supply voltage (max) (V)

5.5

Rating

Catalog

Operating temperature range (°C)

-40 to 85

Package

SOIC (D)-8-29.4 mm² 4.9 x 6

Features

  • Precision DC Voltage Volume Control
  • Headphone Amplifier Mode
  • “Click and Pop” Suppression
  • Shutdown Control When Volume Control Pin Is Low
  • Thermal Shutdown Protection

Key Specifications

  • PO at 1.0% THD+N Into 8Ω; 750 mW (typ)
  • PO at 10% THD+N Into 8Ω; 1 W (typ)
  • Shutdown Current; 0.7µA(typ)
  • Supply Voltage Range; 2.7V to 5.5 V

All trademarks are the property of their respective owners.

  • Precision DC Voltage Volume Control
  • Headphone Amplifier Mode
  • “Click and Pop” Suppression
  • Shutdown Control When Volume Control Pin Is Low
  • Thermal Shutdown Protection

Key Specifications

  • PO at 1.0% THD+N Into 8Ω; 750 mW (typ)
  • PO at 10% THD+N Into 8Ω; 1 W (typ)
  • Shutdown Current; 0.7µA(typ)
  • Supply Voltage Range; 2.7V to 5.5 V

All trademarks are the property of their respective owners.

Description

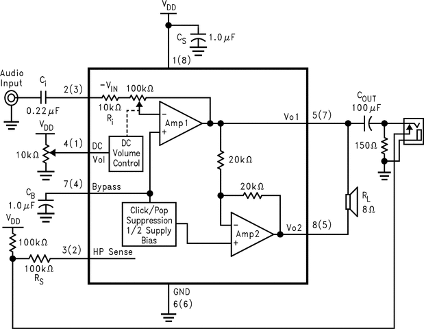
The LM4875 is a mono bridged audio power amplifier with DC voltage volume control. The LM4875 is capable of delivering 750mW of continuous average power into an 8Ω load with less than 1% THD when powered by a 5V power supply. Switching between bridged speaker mode and headphone (single ended) mode is accomplished using the headphone sense pin. To conserve power in portable applications, the LM4875's micropower shutdown mode (IQ = 0.7µA, typ) is activated when less than 300mV is applied to the DC Vol/SD pin.

Boomer audio power amplifiers are designed specifically to provide high power audio output while maintaining high fidelity. They require few external components and operate on low supply voltages.

The LM4875 is a mono bridged audio power amplifier with DC voltage volume control. The LM4875 is capable of delivering 750mW of continuous average power into an 8Ω load with less than 1% THD when powered by a 5V power supply. Switching between bridged speaker mode and headphone (single ended) mode is accomplished using the headphone sense pin. To conserve power in portable applications, the LM4875's micropower shutdown mode (IQ = 0.7µA, typ) is activated when less than 300mV is applied to the DC Vol/SD pin.

Boomer audio power amplifiers are designed specifically to provide high power audio output while maintaining high fidelity. They require few external components and operate on low supply voltages.

Subscribe to Welllinkchips !
Your Name
* Email
Submit a request