0
LM4674
  • LM4674
  • LM4674
  • LM4674
  • LM4674

LM4674

ACTIVE

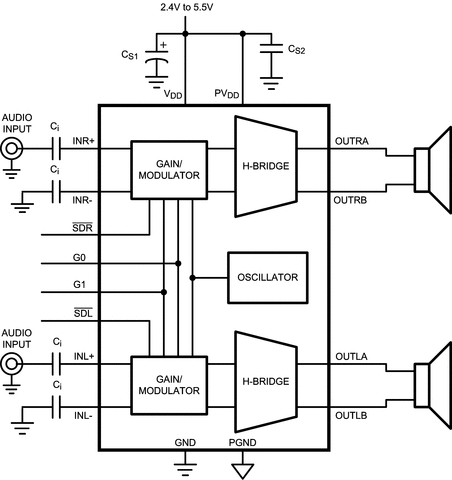
Filterless 2.5 Stereo Class D Audio Power Amplifier

Texas Instruments LM4674 Product Info

1 April 2026 0

Parameters

Audio input type

Analog Input

Architecture

Class-D

Speaker channels (max)

Stereo

Control interface

Hardware

Output power (W)

2.5

Power stage supply (max) (V)

2.4

Power stage supply (min) (V)

5.5

THD + N at 1 kHz (%)

0.07

Load (min) (Ω)

4

Analog supply voltage (min) (V)

2.4

Analog supply voltage (max) (V)

5.5

Rating

Catalog

Operating temperature range (°C)

-40 to 85

Package

DSBGA (YZR)-16-5.0625 mm² 2.25 x 2.25

Features

  • Output Short Circuit Protection
  • Stereo Class D Operation
  • No Output Filter Required
  • Logic Selectable Gain
  • Independent Shutdown Control
  • Minimum External Components
  • Click and Pop Suppression
  • Micro-Power Shutdown
  • Available in Space-Saving 2mm x 2mm x 0.6mm DSBGA, and 4mm x 4mm x 0.8mm WQFN Packages
  • Output Short Circuit Protection
  • Stereo Class D Operation
  • No Output Filter Required
  • Logic Selectable Gain
  • Independent Shutdown Control
  • Minimum External Components
  • Click and Pop Suppression
  • Micro-Power Shutdown
  • Available in Space-Saving 2mm x 2mm x 0.6mm DSBGA, and 4mm x 4mm x 0.8mm WQFN Packages

Description

  • Efficiency at 3.6V, 100mW into 8Ω: 80% (typ)
  • Efficiency at 3.6V, 500mW into 8Ω: 85% (typ)
  • Efficiency at 5V, 1W into 8Ω: 85% (typ)
  • Quiescent Power Supply Current at 3.6V supply: 4mA
  • Power Output at VDD = 5V, RL = 4Ω, THD ≤ 10%: 2.5W (typ)
  • Shutdown Current: 0.03µA (typ)

  • Efficiency at 3.6V, 100mW into 8Ω: 80% (typ)
  • Efficiency at 3.6V, 500mW into 8Ω: 85% (typ)
  • Efficiency at 5V, 1W into 8Ω: 85% (typ)
  • Quiescent Power Supply Current at 3.6V supply: 4mA
  • Power Output at VDD = 5V, RL = 4Ω, THD ≤ 10%: 2.5W (typ)
  • Shutdown Current: 0.03µA (typ)

Subscribe to Welllinkchips !
Your Name
* Email
Submit a request