0
LM3881
  • LM3881
  • LM3881
  • LM3881
  • LM3881

LM3881

ACTIVE

3 rail simple power sequencer with adjustable time delay

Texas Instruments LM3881 Product Info

1 April 2026 0

Parameters

Number of supplies monitored

3

Number of sequenced outputs

3

Rating

Catalog

Supply voltage (max) (V)

5.5

Supply voltage (min) (V)

2.7

Iq (typ) (mA)

0.08

Operating temperature range (°C)

-40 to 125

Package

VSSOP (DGK)-8-14.7 mm² 3 x 4.9

Features

  • Easiest Method to Sequence Rails
  • Power-Up and Power-Down Control
  • Tiny Footprint
  • Low Quiescent Current of 80 µA
  • Input Voltage Range of 2.7 V to 5.5 V
  • Output Invert Feature
  • Timing Controlled by Small Value External
    Capacitor
  • Easiest Method to Sequence Rails
  • Power-Up and Power-Down Control
  • Tiny Footprint
  • Low Quiescent Current of 80 µA
  • Input Voltage Range of 2.7 V to 5.5 V
  • Output Invert Feature
  • Timing Controlled by Small Value External
    Capacitor

Description

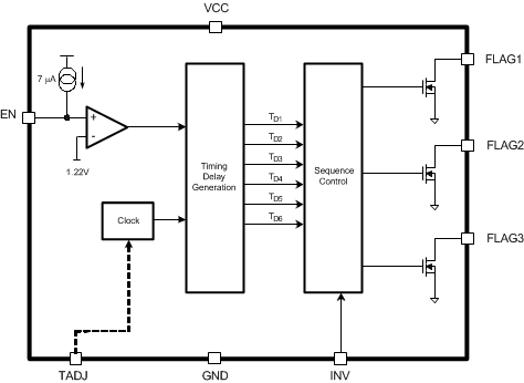
The LM3881 Simple Power Sequencer offers the easiest method to control power up and power down of multiple power supplies (switching or linear regulators). By staggering the start-up sequence, it is possible to avoid latch conditions or large inrush currents that can affect the reliability of the system.

Available in VSSOP-8 package, the Simple Sequencer contains a precision enable pin and three open-drain output flags. When the LM3881 is enabled, the three output flags will sequentially release, after individual time delays, thus permitting the connected power supplies to start up. The output flags will follow a reverse sequence during power down to avoid latch conditions. Time delays are defined using an external capacitor and the output flag states can be inverted by the user.

The LM3881 Simple Power Sequencer offers the easiest method to control power up and power down of multiple power supplies (switching or linear regulators). By staggering the start-up sequence, it is possible to avoid latch conditions or large inrush currents that can affect the reliability of the system.

Available in VSSOP-8 package, the Simple Sequencer contains a precision enable pin and three open-drain output flags. When the LM3881 is enabled, the three output flags will sequentially release, after individual time delays, thus permitting the connected power supplies to start up. The output flags will follow a reverse sequence during power down to avoid latch conditions. Time delays are defined using an external capacitor and the output flag states can be inverted by the user.

Subscribe to Welllinkchips !
Your Name
* Email
Submit a request