0
LM3429-Q1
  • LM3429-Q1
  • LM3429-Q1
  • LM3429-Q1
  • LM3429-Q1

LM3429-Q1

ACTIVE

Automotive Simple N-channel controller for constant current LED drivers

Texas Instruments LM3429-Q1 Product Info

1 April 2026 1

Parameters

Number of channels

1

Topology

Boost Controller, Buck-Boost Controller, SEPIC Controller

Rating

Automotive

Operating temperature range (°C)

-40 to 125

Vin (min) (V)

4.5

Vin (max) (V)

75

Vout (min) (V)

3

Vout (max) (V)

72

Iout (max) (A)

5

Iq (typ) (mA)

1.6

Switching frequency (max) (kHz)

2000

Features

Adjustable Switch Frequency, Enable/Shutdown, Thermal shutdown

Package

HTSSOP (PWP)-14-32 mm² 5 x 6.4

Features

  • LM3429-Q1 is AEC-Q100 Grade 1 Qualified for
    Automotive Applications
  • VIN Range From 4.5 V to 75 V
  • Adjustable Current Sense Voltage
  • High-Side Current Sensing
  • 2-Ω, 1-A Peak MosFET Gate Driver
  • Input Undervoltage Protection
  • Overvoltage Protection
  • PWM Dimming
  • Analog Dimming
  • Cycle-by-Cycle Current Limit
  • Programmable Switching Frequency
  • Low Profile 14-lead HTSSOP Package
  • Thermal Shutdown
  • LM3429-Q1 is AEC-Q100 Grade 1 Qualified for
    Automotive Applications
  • VIN Range From 4.5 V to 75 V
  • Adjustable Current Sense Voltage
  • High-Side Current Sensing
  • 2-Ω, 1-A Peak MosFET Gate Driver
  • Input Undervoltage Protection
  • Overvoltage Protection
  • PWM Dimming
  • Analog Dimming
  • Cycle-by-Cycle Current Limit
  • Programmable Switching Frequency
  • Low Profile 14-lead HTSSOP Package
  • Thermal Shutdown

Description

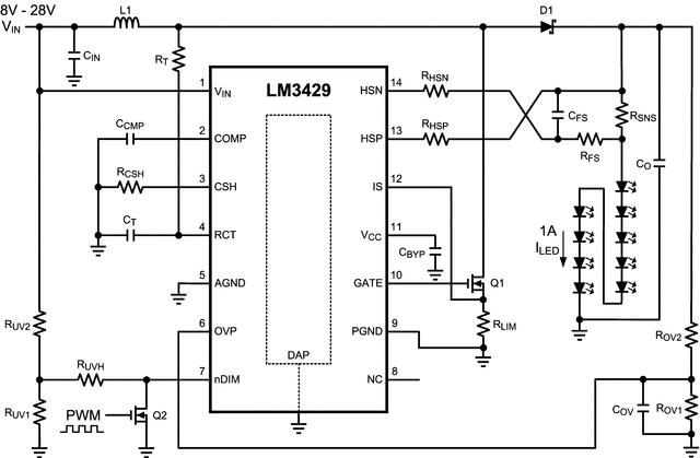
The LM3429 is a versatile high voltage N-channel MosFET controller for LED drivers. It can be easily configured in buck, boost, buck-boost and SEPIC topologies. This flexibility, along with an input voltage rating of 75V, makes the LM3429 ideal for illuminating LEDs in a very diverse, large family of applications.

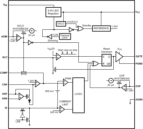
Adjustable high-side current sense voltage allows for tight regulation of the LED current with the highest efficiency possible. The LM3429 uses Predictive Off-time (PRO) control, which is a combination of peak current-mode control and a predictive off-timer. This method of control eases the design of loop compensation while providing inherent input voltage feed-forward compensation.

The LM3429 includes a high-voltage startup regulator that operates over a wide input range of 4.5 V to 75 V. The internal PWM controller is designed for adjustable switching frequencies of up to 2 MHz, thus enabling compact solutions. Additional features include analog dimming, PWM dimming, overvoltage protection, undervoltage lock-out, cycle-by-cycle current limit, and thermal shutdown.

The LM3429 is a versatile high voltage N-channel MosFET controller for LED drivers. It can be easily configured in buck, boost, buck-boost and SEPIC topologies. This flexibility, along with an input voltage rating of 75V, makes the LM3429 ideal for illuminating LEDs in a very diverse, large family of applications.

Adjustable high-side current sense voltage allows for tight regulation of the LED current with the highest efficiency possible. The LM3429 uses Predictive Off-time (PRO) control, which is a combination of peak current-mode control and a predictive off-timer. This method of control eases the design of loop compensation while providing inherent input voltage feed-forward compensation.

The LM3429 includes a high-voltage startup regulator that operates over a wide input range of 4.5 V to 75 V. The internal PWM controller is designed for adjustable switching frequencies of up to 2 MHz, thus enabling compact solutions. Additional features include analog dimming, PWM dimming, overvoltage protection, undervoltage lock-out, cycle-by-cycle current limit, and thermal shutdown.

Subscribe to Welllinkchips !
Your Name
* Email
Submit a request