0
LM3402
  • LM3402
  • LM3402
  • LM3402
  • LM3402
  • LM3402

LM3402

ACTIVE

42-V 0.5-A constant current buck LED driver

Texas Instruments LM3402 Product Info

1 April 2026 0

Parameters

Input voltage type

DC/DC

Topology

Buck

Vin (min) (V)

6

Vin (max) (V)

42

Vout (max) (V)

40

Vout (min) (V)

0.2

Iout (max) (A)

0.5

Iq (typ) (mA)

0.6

Features

Adjustable Switch Frequency, Enable/Shutdown, Integrated Switch, Thermal shutdown

Operating temperature range (°C)

-40 to 125

Dimming method

PWM

Number of channels

1

Rating

Catalog

Package

HSOIC (DDA)-8-29.4 mm² 4.9 x 6

Features

  • Integrated 0.5-A N-channel MOSFET
  • VIN Range from 6 V to 42 V (LM3402)
  • VIN Range from 6 V to 75 V (LM3402HV)
  • 500 mA Output Current Over Temperature
  • Cycle-by-Cycle Current Limit
  • No Control Loop Compensation Required
  • Separate PWM Dimming and Low Power Shutdown
  • Supports All Ceramic-Output Capacitors and Capacitor-Less Outputs
  • Thermal Shutdown Protection
  • VSSOP, SO PowerPAD Packages
  • Integrated 0.5-A N-channel MOSFET
  • VIN Range from 6 V to 42 V (LM3402)
  • VIN Range from 6 V to 75 V (LM3402HV)
  • 500 mA Output Current Over Temperature
  • Cycle-by-Cycle Current Limit
  • No Control Loop Compensation Required
  • Separate PWM Dimming and Low Power Shutdown
  • Supports All Ceramic-Output Capacitors and Capacitor-Less Outputs
  • Thermal Shutdown Protection
  • VSSOP, SO PowerPAD Packages

Description

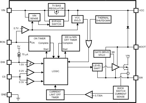
The LM3402/HV are monolithic switching regulators designed to deliver constant currents to high power LEDs. Ideal for automotive, industrial, and general lighting applications, they contain a high-side N-channel MOSFET switch with a current limit of 735 mA (typical) for step-down (Buck) regulators. Hysteretic control with controlled ON-time coupled with an external resistor allow the converter output voltage to adjust as needed to deliver a constant current to series and series - parallel connected arrays of LEDs of varying number and type, LED dimming by pulse width modulation (PWM), broken/open LED protection, low-power shutdown and thermal shutdown complete the feature set.

For all available packages, see the orderable addendum at the end of the data sheet.

The LM3402/HV are monolithic switching regulators designed to deliver constant currents to high power LEDs. Ideal for automotive, industrial, and general lighting applications, they contain a high-side N-channel MOSFET switch with a current limit of 735 mA (typical) for step-down (Buck) regulators. Hysteretic control with controlled ON-time coupled with an external resistor allow the converter output voltage to adjust as needed to deliver a constant current to series and series - parallel connected arrays of LEDs of varying number and type, LED dimming by pulse width modulation (PWM), broken/open LED protection, low-power shutdown and thermal shutdown complete the feature set.

For all available packages, see the orderable addendum at the end of the data sheet.

Subscribe to Welllinkchips !
Your Name
* Email
Submit a request