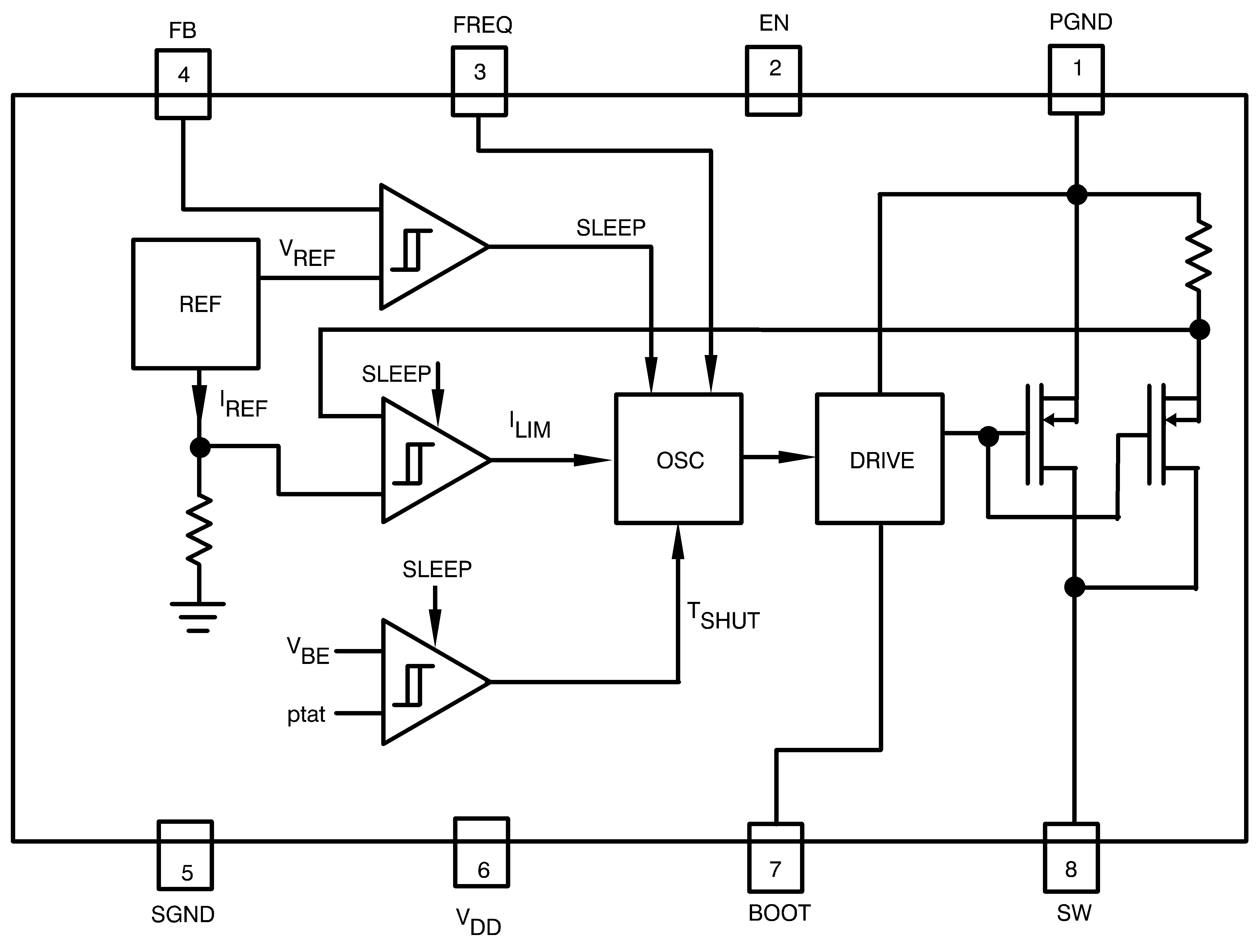
0
LM2623
  • LM2623
  • LM2623
  • LM2623
  • LM2623
  • LM2623

LM2623

ACTIVE

0.8V to 14V input voltage, 2A load current, step-up DC-DC

Texas Instruments LM2623 Product Info

1 April 2026 3

Parameters

Rating

Catalog

Topology

Boost

Vin (max) (V)

14

Vin (min) (V)

0.8

Vout (max) (V)

14

Vout (min) (V)

1.24

Switch current limit (typ) (A)

2.85

Features

Enable, Nonsynchronous rectification

Operating temperature range (°C)

-40 to 85

Iq (typ) (A)

0.00008

Duty cycle (max) (%)

90

Package

VSSOP (DGK)-8-14.7 mm² 3 x 4.9

Features

LM2623

Description

LM2623:0.8V to 14V input voltage, 2A load current, step-up DC-DC.Package:VSSOP (DGK)-8-14.7 mm² 3 x 4.9

Subscribe to Welllinkchips !
Your Name
* Email
Submit a request