0
LM22675-Q1
  • LM22675-Q1
  • LM22675-Q1
  • LM22675-Q1
  • LM22675-Q1

LM22675-Q1

ACTIVE

1A SIMPLE SWITCHER, Step-Down Voltage Regulator with Precision Enable

Texas Instruments LM22675-Q1 Product Info

1 April 2026 1

Parameters

Rating

Automotive

Topology

Buck

Iout (max) (A)

1

Vin (max) (V)

42

Vin (min) (V)

4.5

Vout (max) (V)

37

Vout (min) (V)

1.285

Features

Enable, Over Current Protection, Soft Start Fixed

Control mode

Voltage mode

Operating temperature range (°C)

-40 to 125

Iq (typ) (A)

0.0034

Duty cycle (max) (%)

90

Package

HSOIC (DDA)-8-29.4 mm² 4.9 x 6

Features

  • Wide Input Voltage Range: 4.5 V to 42 V
  • Internally Compensated Voltage Mode Control
  • Stable with Low ESR Ceramic Capacitors
  • 200 mΩ N-Channel MOSFET
  • Output Voltage Options:
    -ADJ (Outputs as Low as 1.285 V)
    -5.0 (Output Fixed to 5 V)
  • ±1.5% Feedback Reference Accuracy
  • Switching Frequency of 500 kHz
  • –40°C to 125°C Operating Junction
    Temperature Range
  • Precision Enable Pin
  • Integrated Boot-Strap Diode
  • Integrated Soft-Start
  • Fully WEBENCH® Enabled
  • Step-Down and Inverting Buck-Boost Applications
  • LM22675Q is an Automotive Grade Product
    that is AEC-Q100 Grade 1 Qualified (–40°C to +125°C
    Operating Junction Temperature)
  • SO PowerPAD-8 (Exposed Pad) Package
  • Wide Input Voltage Range: 4.5 V to 42 V
  • Internally Compensated Voltage Mode Control
  • Stable with Low ESR Ceramic Capacitors
  • 200 mΩ N-Channel MOSFET
  • Output Voltage Options:
    -ADJ (Outputs as Low as 1.285 V)
    -5.0 (Output Fixed to 5 V)
  • ±1.5% Feedback Reference Accuracy
  • Switching Frequency of 500 kHz
  • –40°C to 125°C Operating Junction
    Temperature Range
  • Precision Enable Pin
  • Integrated Boot-Strap Diode
  • Integrated Soft-Start
  • Fully WEBENCH® Enabled
  • Step-Down and Inverting Buck-Boost Applications
  • LM22675Q is an Automotive Grade Product
    that is AEC-Q100 Grade 1 Qualified (–40°C to +125°C
    Operating Junction Temperature)
  • SO PowerPAD-8 (Exposed Pad) Package

Description

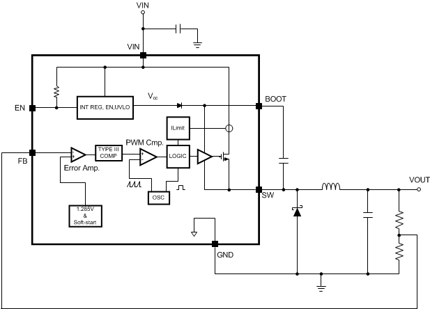
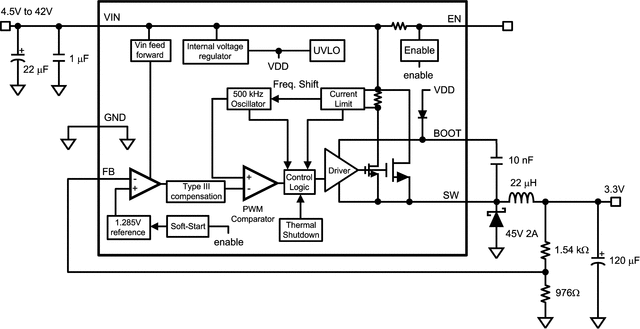
The LM22675 switching regulator provides all of the functions necessary to implement an efficient high voltage step-down (buck) regulator using a minimum of external components. This easy to use regulator incorporates a 42 V N-channel MOSFET switch capable of providing up to 1 A of load current. Excellent line and load regulation along with high efficiency (> 90%) are featured. Voltage mode control offers short minimum on-time, allowing the widest ratio between input and output voltages. Internal loop compensation means that the user is free from the tedious task of calculating the loop compensation components. Fixed 5 V output and adjustable output voltage options are available. A switching frequency of 500 kHz allows for small external components and good transient response. A precision enable input allows simplification of regulator control and system power sequencing. In shutdown mode the regulator draws only 25 µA (typ). Built in soft-start (500 µs, typ) saves external components. The LM22675 also has built in thermal shutdown, and current limiting to protect against accidental overloads.

The LM22675 is a member of Texas Instruments’ SIMPLE SWITCHER® family. The SIMPLE SWITCHER concept provides for an easy to use complete design using a minimum number of external components and the TI WEBENCH design tool. TI’s WEBENCH< tool includes features such as external component calculation, electrical simulation, thermal simulation, and Build-It boards for easy design-in.

The LM22675 switching regulator provides all of the functions necessary to implement an efficient high voltage step-down (buck) regulator using a minimum of external components. This easy to use regulator incorporates a 42 V N-channel MOSFET switch capable of providing up to 1 A of load current. Excellent line and load regulation along with high efficiency (> 90%) are featured. Voltage mode control offers short minimum on-time, allowing the widest ratio between input and output voltages. Internal loop compensation means that the user is free from the tedious task of calculating the loop compensation components. Fixed 5 V output and adjustable output voltage options are available. A switching frequency of 500 kHz allows for small external components and good transient response. A precision enable input allows simplification of regulator control and system power sequencing. In shutdown mode the regulator draws only 25 µA (typ). Built in soft-start (500 µs, typ) saves external components. The LM22675 also has built in thermal shutdown, and current limiting to protect against accidental overloads.

The LM22675 is a member of Texas Instruments’ SIMPLE SWITCHER® family. The SIMPLE SWITCHER concept provides for an easy to use complete design using a minimum number of external components and the TI WEBENCH design tool. TI’s WEBENCH< tool includes features such as external component calculation, electrical simulation, thermal simulation, and Build-It boards for easy design-in.

Subscribe to Welllinkchips !
Your Name
* Email
Submit a request