0
LM20144
  • LM20144
  • LM20144
  • LM20144
  • LM20144

LM20144

ACTIVE

2.95-5.5V, 4A, Current Mode Synchronous Buck Regulator with Adjustable Frequency

Texas Instruments LM20144 Product Info

1 April 2026 0

Parameters

Rating

Catalog

Topology

Buck

Iout (max) (A)

4

Vin (max) (V)

5.5

Vin (min) (V)

2.95

Vout (max) (V)

5

Vout (min) (V)

0.8

Features

Enable, Power good, Pre-Bias Start-Up, Synchronous Rectification, Tracking

Control mode

current mode

Operating temperature range (°C)

-40 to 125

Iq (typ) (A)

0.0035

Duty cycle (max) (%)

85

Package

HTSSOP (PWP)-16-32 mm² 5 x 6.4

Features

  • Available in AEC-Q100 Temperature Grade 1
  • Input Voltage Range 2.95V to 5.5V
  • Accurate Current Limit Minimizes Inductor Size
  • 97% Peak Efficiency
  • Adjustable Switching Frequency (500 kHz - 1.5 MHz)
  • 32 mΩ Integrated FET Switches
  • Starts up into Pre-Biased Loads
  • Output Voltage Tracking
  • Peak Current Mode Control
  • Adjustable Output Voltage Down to 0.8V
  • Adjustable Soft-Start with External Capacitor
  • Precision Enable Pin with Hysteresis
  • Integrated OVP, UVLO, Power Good and Thermal Shutdown
  • HTSSOP 16-Pin Exposed Pad Package

All trademarks are the property of their respective owners.

  • Available in AEC-Q100 Temperature Grade 1
  • Input Voltage Range 2.95V to 5.5V
  • Accurate Current Limit Minimizes Inductor Size
  • 97% Peak Efficiency
  • Adjustable Switching Frequency (500 kHz - 1.5 MHz)
  • 32 mΩ Integrated FET Switches
  • Starts up into Pre-Biased Loads
  • Output Voltage Tracking
  • Peak Current Mode Control
  • Adjustable Output Voltage Down to 0.8V
  • Adjustable Soft-Start with External Capacitor
  • Precision Enable Pin with Hysteresis
  • Integrated OVP, UVLO, Power Good and Thermal Shutdown
  • HTSSOP 16-Pin Exposed Pad Package

All trademarks are the property of their respective owners.

Description

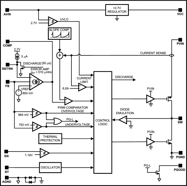
The LM20144 is a full featured adjustable frequency synchronous buck regulator capable of delivering up to 4A of continuous output current. The current mode control loop can be compensated to be stable with virtually any type of output capacitor. For most cases, compensating the device only requires two external components, providing maximum flexibility and ease of use. The device is optimized to work over the input voltage range of 2.95V to 5.5V making it suited for a wide variety of low voltage systems.

The device features internal over voltage protection (OVP) and over current protection (OCP) circuits for increased system reliability. A precision enable pin and integrated UVLO allows the turn-on of the device to be tightly controlled and sequenced. Start-up inrush currents are limited by both an internally fixed and externally adjustable Soft-Start circuit. Fault detection and supply sequencing is possible with the integrated power good circuit.

The LM20144 is designed to work well in multi-rail power supply architectures. The output voltage of the device can be configured to track a higher voltage rail using the SS/TRK pin. If the output of the LM20144 is pre-biased at startup it will not sink current to pull the output low until the internal soft-start ramp exceeds the voltage at the feedback pin.

The frequency of this device can be adjusted from 500 kHz to 1.5 MHz by connecting an external resistor from the RT pin to ground.

The LM20144 is offered in a 16-pin HTSSOP package with an exposed pad that can be soldered to the PCB, eliminating the need for bulky heatsinks.

The LM20144 is a full featured adjustable frequency synchronous buck regulator capable of delivering up to 4A of continuous output current. The current mode control loop can be compensated to be stable with virtually any type of output capacitor. For most cases, compensating the device only requires two external components, providing maximum flexibility and ease of use. The device is optimized to work over the input voltage range of 2.95V to 5.5V making it suited for a wide variety of low voltage systems.

The device features internal over voltage protection (OVP) and over current protection (OCP) circuits for increased system reliability. A precision enable pin and integrated UVLO allows the turn-on of the device to be tightly controlled and sequenced. Start-up inrush currents are limited by both an internally fixed and externally adjustable Soft-Start circuit. Fault detection and supply sequencing is possible with the integrated power good circuit.

The LM20144 is designed to work well in multi-rail power supply architectures. The output voltage of the device can be configured to track a higher voltage rail using the SS/TRK pin. If the output of the LM20144 is pre-biased at startup it will not sink current to pull the output low until the internal soft-start ramp exceeds the voltage at the feedback pin.

The frequency of this device can be adjusted from 500 kHz to 1.5 MHz by connecting an external resistor from the RT pin to ground.

The LM20144 is offered in a 16-pin HTSSOP package with an exposed pad that can be soldered to the PCB, eliminating the need for bulky heatsinks.

Subscribe to Welllinkchips !
Your Name
* Email
Submit a request