0
LM1771
  • LM1771
  • LM1771
  • LM1771
  • LM1771
  • LM1771

LM1771

ACTIVE

Low-Voltage Synchronous Buck Controller with Precision Enable and No External Compensation

Texas Instruments LM1771 Product Info

1 April 2026 0

Parameters

Rating

Catalog

Iout (max) (A)

6

Vin (max) (V)

5.5

Vin (min) (V)

2.8

Vout (max) (V)

4.5

Vout (min) (V)

0.8

Control mode

Constant on-time (COT)

Features

Enable pin

Duty cycle (max) (%)

98

Iq (typ) (A)

0.0004

Number of phases

1

Operating temperature range (°C)

-40 to 125

Package

VSSOP (DGK)-8-14.7 mm² 3 x 4.9

Features

  • Input Voltage Range of 2.8 V to 5.5 V
  • 0.8-V Reference Voltage
  • Precision Enable
  • No Compensation Required
  • Constant Frequency Across Input Range
  • Low Quiescent Current of 400 µA
  • Internal Soft-Start
  • Short Circuit Protection
  • 6-Pin WSON Package and 8-Pin VSSOP Package
  • Input Voltage Range of 2.8 V to 5.5 V
  • 0.8-V Reference Voltage
  • Precision Enable
  • No Compensation Required
  • Constant Frequency Across Input Range
  • Low Quiescent Current of 400 µA
  • Internal Soft-Start
  • Short Circuit Protection
  • 6-Pin WSON Package and 8-Pin VSSOP Package

Description

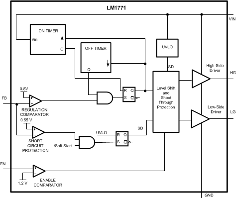
The LM1771 device is an efficient synchronous buck switching controller with a precision enable requiring no external compensation. The constant ON-time control scheme provides a simple design free of compensation components, allowing minimal component count and board space. The precision enable pin allows flexibility in sequencing multiple rails and setting UVLO. The LM1771 also incorporates a unique input feedforward to maintain a constant frequency independent of the input voltage. The LM1771 is optimized for a low-voltage input range of 2.8 V to 5.5 V and can provide an adjustable output as low as 0.8 V. Driving an external high-side PFET and low-side NFET, it can provide efficiencies as high as 95%.

Three versions of the LM1771 are available depending on the switching frequency desired for the application. Nominal switching frequencies are in the range of 100 kHz to 1000 kHz.

The LM1771 device is an efficient synchronous buck switching controller with a precision enable requiring no external compensation. The constant ON-time control scheme provides a simple design free of compensation components, allowing minimal component count and board space. The precision enable pin allows flexibility in sequencing multiple rails and setting UVLO. The LM1771 also incorporates a unique input feedforward to maintain a constant frequency independent of the input voltage. The LM1771 is optimized for a low-voltage input range of 2.8 V to 5.5 V and can provide an adjustable output as low as 0.8 V. Driving an external high-side PFET and low-side NFET, it can provide efficiencies as high as 95%.

Three versions of the LM1771 are available depending on the switching frequency desired for the application. Nominal switching frequencies are in the range of 100 kHz to 1000 kHz.

Subscribe to Welllinkchips !
Your Name
* Email
Submit a request