0
LM10500
  • LM10500
  • LM10500
  • LM10500
  • LM10500

LM10500

ACTIVE

5A Step-Down Energy Management Unit With PowerWise® Adaptive Voltage Scaling Key Specifications Key Specifications

Texas Instruments LM10500 Product Info

1 April 2026 0

Parameters

Rating

Catalog

Topology

Buck

Iout (max) (A)

5

Vin (max) (V)

18

Vin (min) (V)

3

Vout (max) (V)

5

Vout (min) (V)

0.8

Features

Overcurrent protection

Control mode

current mode

Operating temperature range (°C)

-40 to 85

Iq (typ) (A)

0.009

Duty cycle (max) (%)

85

Package

WQFN (RSG)-28-25 mm² 5 x 5

Features

  • Closed-Loop Adaptive Voltage Scaling (AVS)
  • PWI 1.0 / PWI 2.0 Compatible
  • Resistor-Programmable switching frequency
  • Frequency Synchronization
  • Precision Enable
  • Internal Soft-Start to Reduce In-Rush Current
  • Power Good (PWROK)
  • Under-Voltage Lock Out (UVLO)
  • Over-Voltage Protection (OVP)
  • Cycle-by-cycle current limiting (OCP)
  • Thermal Shutdown

Key Specifications

  • 3.0 V to 18.0 V Input Voltage Range
  • 1.5% Feedback Voltage Accuracy
  • 0.6 Vto 1.0 V AVS Feedback Voltage Range
  • 0.8 Vto 5.0 V Startup VOUT Range (Using Resistor-Divider)
  • AVS Typical Power Saving 40% Over Fixed Voltage
  • 300 kHz to 1.5 MHz Switching Frequency Range
  • WQFN-28 Package (5 mm x 5 mm x 0.8 mm, 0.5 mm pitch)

All trademarks are the property of their respective owners.

  • Closed-Loop Adaptive Voltage Scaling (AVS)
  • PWI 1.0 / PWI 2.0 Compatible
  • Resistor-Programmable switching frequency
  • Frequency Synchronization
  • Precision Enable
  • Internal Soft-Start to Reduce In-Rush Current
  • Power Good (PWROK)
  • Under-Voltage Lock Out (UVLO)
  • Over-Voltage Protection (OVP)
  • Cycle-by-cycle current limiting (OCP)
  • Thermal Shutdown

Key Specifications

  • 3.0 V to 18.0 V Input Voltage Range
  • 1.5% Feedback Voltage Accuracy
  • 0.6 Vto 1.0 V AVS Feedback Voltage Range
  • 0.8 Vto 5.0 V Startup VOUT Range (Using Resistor-Divider)
  • AVS Typical Power Saving 40% Over Fixed Voltage
  • 300 kHz to 1.5 MHz Switching Frequency Range
  • WQFN-28 Package (5 mm x 5 mm x 0.8 mm, 0.5 mm pitch)

All trademarks are the property of their respective owners.

Description

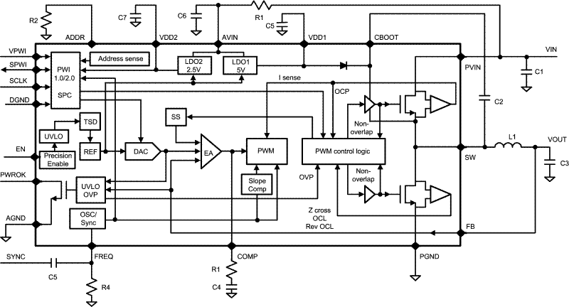
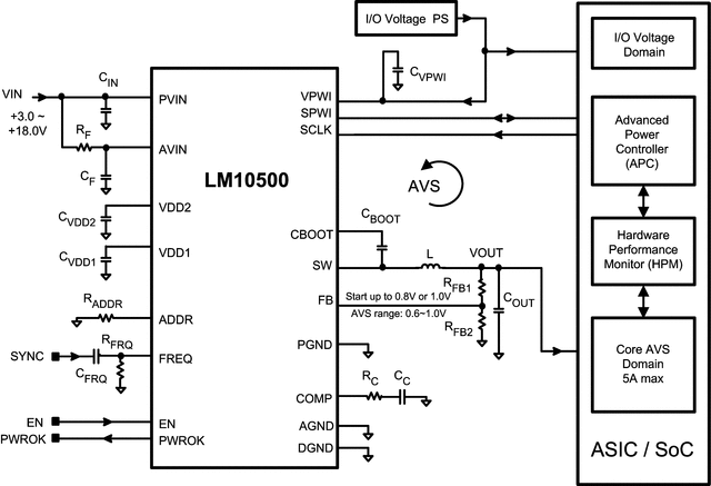
The LM10500 is a 5A Energy Management Unit (EMU) that actively reduces system-level power consumption by utilizing a continuous, real-time, closed-loop Adaptive Voltage Scaling (AVS) scheme. The LM10500 operates cooperatively with PowerWise AVS compatible ASICs, SoCs, and processors to optimize supply voltages adaptively over process and temperature variations. The device is controlled via PowerWise Interface (PWI) 1.0 or PWI 2.0 high-speed serial interface.

A typical power saving of 40% can be achieved when LM10500 is used with AVS compatible ASICs, SoCs, and processors.

The LM10500 is a 5A Energy Management Unit (EMU) that actively reduces system-level power consumption by utilizing a continuous, real-time, closed-loop Adaptive Voltage Scaling (AVS) scheme. The LM10500 operates cooperatively with PowerWise AVS compatible ASICs, SoCs, and processors to optimize supply voltages adaptively over process and temperature variations. The device is controlled via PowerWise Interface (PWI) 1.0 or PWI 2.0 high-speed serial interface.

A typical power saving of 40% can be achieved when LM10500 is used with AVS compatible ASICs, SoCs, and processors.

Subscribe to Welllinkchips !
Your Name
* Email
Submit a request