0
DS90UB927Q-Q1
  • DS90UB927Q-Q1
  • DS90UB927Q-Q1
  • DS90UB927Q-Q1
  • DS90UB927Q-Q1
  • DS90UB927Q-Q1

DS90UB927Q-Q1

ACTIVE

5MHz - 85MHz 24-bit Color FPD-Link III Serializer with Bidirectional Control Channel

Texas Instruments DS90UB927Q-Q1 Product Info

1 April 2026 0

Parameters

Applications

In-vehicle Infotainment (IVI)

Input compatibility

FPD-Link LVDS

Function

Serializer

Output compatibility

FPD-Link III LVDS

Color depth (bpp)

24

Features

Low-EMI Point-to-Point Communication

Signal conditioning

Adaptive Equalizer

EMI reduction

BIST

Diagnostics

BIST

Rating

Automotive

Operating temperature range (°C)

-40 to 105

Package

WQFN (RTA)-40-36 mm² 6 x 6

Features

  • Bidirectional Control Channel Interface with I2C-
    compatible Serial Control Bus
  • Low EMI FPD-Link Video Input
  • Supports High Definition (720p) Digital Video
    Format
  • 5-MHz to 85-MHz PCLK Supported
  • RGB888 + VS, HS, DE and I2S Audio Supported
  • Up to 4 I2S Digital Audio Inputs for Surround
    Sound Applications
  • 4 Bidirectional GPIO Channels with 2 Dedicated
    Pins
  • Single 3.3-V Supply with 1.8-V or 3.3-V
    Compatible LVCMOS I/O Interface
  • AC-Coupled STP Interconnect Up to 10 Meters
  • DC-Balanced and Scrambled Data With
    Embedded Clock
  • Supports Repeater Application
  • Internal Pattern Generation
  • Low Power Modes Minimize Power Dissipation
  • Automotive Grade Product: AEC-Q100 Grade 2
    Qualified
  • >8-kV HBM and ISO 10605 ESD Rating
  • Backward Compatible Modes
  • Bidirectional Control Channel Interface with I2C-
    compatible Serial Control Bus
  • Low EMI FPD-Link Video Input
  • Supports High Definition (720p) Digital Video
    Format
  • 5-MHz to 85-MHz PCLK Supported
  • RGB888 + VS, HS, DE and I2S Audio Supported
  • Up to 4 I2S Digital Audio Inputs for Surround
    Sound Applications
  • 4 Bidirectional GPIO Channels with 2 Dedicated
    Pins
  • Single 3.3-V Supply with 1.8-V or 3.3-V
    Compatible LVCMOS I/O Interface
  • AC-Coupled STP Interconnect Up to 10 Meters
  • DC-Balanced and Scrambled Data With
    Embedded Clock
  • Supports Repeater Application
  • Internal Pattern Generation
  • Low Power Modes Minimize Power Dissipation
  • Automotive Grade Product: AEC-Q100 Grade 2
    Qualified
  • >8-kV HBM and ISO 10605 ESD Rating
  • Backward Compatible Modes

Description

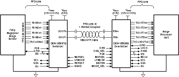
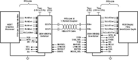
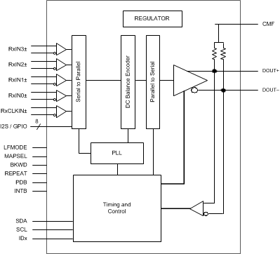
The DS90UB927Q-Q1 serializer, in conjunction with a DS90UB928Q-Q1 or DS90UB926Q-Q1 deserializer, provides a complete digital interface for concurrent transmission of high-speed video, audio, and control data for automotive display and image sensing applications.

The chipset is ideally suited for automotive video display systens with HD formats and automotive vision systems with megapixel resolutions. The DS90UB927Q-Q1 incorporates an embedded bidirectional control channel and low latency GPIO controls. This device translates a FPD-Link video interface into a single-pair high-speed serialized interface. The FPD-Link III serial bus scheme supports full duplex, high speed forward channel data transmission and low-speed back channel communication over a single differential link. Consolidation of audio, video, and control data over a single differential pair reduces the interconnect size and weight, while also eliminating skew issues and simplifying system design.

The DS90UB927Q-Q1 serializer embeds the clock and level shifts the signals to high-speed differential signaling. Up to 24 RGB data bits are serialized along with three video control signals, and up to four I2S data inputs.

The FPD-Link data interface allows for easy interfacing with data sources while also minimizing EMI and bus width. EMI on the high-speed FPD-Link III bus is minimized using low voltage differential signaling, data scrambling and randomization, and DC-balancing.

The DS90UB927Q-Q1 serializer, in conjunction with a DS90UB928Q-Q1 or DS90UB926Q-Q1 deserializer, provides a complete digital interface for concurrent transmission of high-speed video, audio, and control data for automotive display and image sensing applications.

The chipset is ideally suited for automotive video display systens with HD formats and automotive vision systems with megapixel resolutions. The DS90UB927Q-Q1 incorporates an embedded bidirectional control channel and low latency GPIO controls. This device translates a FPD-Link video interface into a single-pair high-speed serialized interface. The FPD-Link III serial bus scheme supports full duplex, high speed forward channel data transmission and low-speed back channel communication over a single differential link. Consolidation of audio, video, and control data over a single differential pair reduces the interconnect size and weight, while also eliminating skew issues and simplifying system design.

The DS90UB927Q-Q1 serializer embeds the clock and level shifts the signals to high-speed differential signaling. Up to 24 RGB data bits are serialized along with three video control signals, and up to four I2S data inputs.

The FPD-Link data interface allows for easy interfacing with data sources while also minimizing EMI and bus width. EMI on the high-speed FPD-Link III bus is minimized using low voltage differential signaling, data scrambling and randomization, and DC-balancing.

Subscribe to Welllinkchips !
Your Name
* Email
Submit a request