0
DRV2511-Q1
  • DRV2511-Q1
  • DRV2511-Q1

DRV2511-Q1

ACTIVE

Automotive 8A haptic driver for solenoids with integrated fault-protection

Texas Instruments DRV2511-Q1 Product Info

1 April 2026 0

Parameters

Features

Enable

Haptic actuator type

Solenoid

Input signal

Analog

Output voltage (max) (V)

50

Shutdown current (ISD) (µA)

35

Startup time (ms)

10

Vs (max) (V)

26

Vs (min) (V)

4.5

Operating temperature range (°C)

-40 to 125

Rating

Automotive

Package

HTSSOP (DAP)-32-89.1 mm² 11 x 8.1

Features

  • AEC-Q100 Qualified for automotive applications:
    • Temperature grade 1: –40°C to 125°C, TA
    • Device HBM ESD classification level H2
    • Device CDM ESD classification level C3
  • Wide operating voltage (4.5 V - 18 V)
  • Capable of handling voltage of 30 V
  • High current drive (8-A Peak)
  • Low RDS(on), full H-bridge output
  • Integrated fault protection
    • Short-circuit protection
    • Over-temperature protection
    • Over-voltage and under-voltage protection
  • Analog input
  • Dedicated interrupt pin
  • AEC-Q100 Qualified for automotive applications:
    • Temperature grade 1: –40°C to 125°C, TA
    • Device HBM ESD classification level H2
    • Device CDM ESD classification level C3
  • Wide operating voltage (4.5 V - 18 V)
  • Capable of handling voltage of 30 V
  • High current drive (8-A Peak)
  • Low RDS(on), full H-bridge output
  • Integrated fault protection
    • Short-circuit protection
    • Over-temperature protection
    • Over-voltage and under-voltage protection
  • Analog input
  • Dedicated interrupt pin

Description

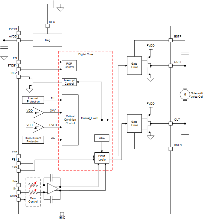
The DRV2511-Q1 device is a high current haptic driver specifically designed for inductive loads, such as solenoids and voice coils.

The output stage of the DRV2511-Q1 device consists of a full H-bridge capable of delivering 8 A of peak current.

The DRV2511-Q1 device provides protection functions such as undervoltage lockout, over-current protection and over-temperature protection.

The DRV2511-Q1 device is automotive qualified.

The DRV2511-Q1 device is a high current haptic driver specifically designed for inductive loads, such as solenoids and voice coils.

The output stage of the DRV2511-Q1 device consists of a full H-bridge capable of delivering 8 A of peak current.

The DRV2511-Q1 device provides protection functions such as undervoltage lockout, over-current protection and over-temperature protection.

The DRV2511-Q1 device is automotive qualified.

Subscribe to Welllinkchips !
Your Name
* Email
Submit a request