0
DRV10964
  • DRV10964
  • DRV10964

DRV10964

ACTIVE

5-V nominal, 1.8-A peak sensorless sinusoidal control 3-phase BLDC motor driver with automatic tune

Texas Instruments DRV10964 Product Info

1 April 2026 0

Parameters

Rating

Catalog

Architecture

Integrated FET

Control topology

Sensorless, Sinusoidal

Control interface

1xPWM

Vs (min) (V)

2.1

Vs ABS (max) (V)

6

Features

Integrated FETs, Integrated Motor Control, Tach/FG Feedback

Operating temperature range (°C)

-40 to 125

Package

USON (DSN)-10-9 mm² 3 x 3

Features

  • Proprietary Sensorless Windowless
    180° Sinusoidal Control Scheme
  • Input Voltage Range 2.1 to 5.5 V
  • 500-mA Output Current
  • Low Quiescent Current 15 µA (Typical) at Sleep Mode
  • Total Driver H+L Rdson Less than 1.5 Ω
  • Current Limit and Short-Circuit Current Protection
  • Lock Detection
  • Anti Voltage Surge (AVS)
  • UVLO
  • Thermal Shutdown
  • Proprietary Sensorless Windowless
    180° Sinusoidal Control Scheme
  • Input Voltage Range 2.1 to 5.5 V
  • 500-mA Output Current
  • Low Quiescent Current 15 µA (Typical) at Sleep Mode
  • Total Driver H+L Rdson Less than 1.5 Ω
  • Current Limit and Short-Circuit Current Protection
  • Lock Detection
  • Anti Voltage Surge (AVS)
  • UVLO
  • Thermal Shutdown

Description

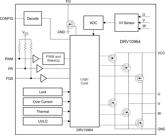
The DRV10964 is a three-phase sensorless motor driver with integrated power MOSFETs. It is specifically designed for high-efficiency, low-noise and low-external component count motor drive applications. The proprietary sensorless windowless 180° sinusoidal control scheme offers ultra-quiet motor drive performance. The DRV10964 contains an intelligent lock detect function, combined with other internal protection circuits to ensure safe operation. The DRV10964 is available in a thermally efficient 10-pin USON package with an exposed thermal pad.

The DRV10964 is a three-phase sensorless motor driver with integrated power MOSFETs. It is specifically designed for high-efficiency, low-noise and low-external component count motor drive applications. The proprietary sensorless windowless 180° sinusoidal control scheme offers ultra-quiet motor drive performance. The DRV10964 contains an intelligent lock detect function, combined with other internal protection circuits to ensure safe operation. The DRV10964 is available in a thermally efficient 10-pin USON package with an exposed thermal pad.

Subscribe to Welllinkchips !
Your Name
* Email
Submit a request