0
DAC121S101-Q1
  • DAC121S101-Q1
  • DAC121S101-Q1
  • DAC121S101-Q1

DAC121S101-Q1

ACTIVE

12-Bit Micro Power, RRO Digital-to-Analog Converter Appications Appications

Texas Instruments DAC121S101-Q1 Product Info

1 April 2026 1

Parameters

Resolution (Bits)

12

Number of DAC channels

1

Interface type

SPI

Output type

Buffered Voltage

Output voltage range (V)

0 to 5.5

INL (max) (±LSB)

8

Settling time (µs)

8

Reference type

Ext

Architecture

String

Rating

Automotive

Sample/update rate (Msps)

1.8

Power consumption (typ) (mW)

0.64

Operating temperature range (°C)

-40 to 125

Product type

General-purpose DAC

Package

SOT-23-THN (DDC)-6-8.12 mm² 2.9 x 2.8

Features

  • DAC121S101-Q1 is AEC-Q100 Grade 1 Qualified
    and is Manufactured on an Automotive Grade
    Flow.
  • Ensured Monotonicity
  • Low Power Operation
  • Rail-to-Rail Voltage Output
  • Power-on Reset to Zero Volts Output
  • Wide Temperature Range of –40°C to +125°C
  • Wide Power Supply Range of 2.7 V to 5.5 V
  • Small Packages
  • Power Down Feature
  • Key Specifications
    • 12-Bit Resolution
    • DNL -0.15, +0.25 LSB (Typical)
    • 8-µs Output Settling Time (Typical)
    • 4-mV Zero Code Error (Typical)
    • Full-Scale Error at –0.06 %FS (Typical)
    • 0.64-mW (3.6-V) / 1.43-mW (5.5-V) Normal
      Mode Power Consumption (Typical)
    • 0.14-µW (3.6-V) / 0.39-µW (5.5-V) Power-
      Down Mode (Typical)

Appications

  • Battery-Powered Instruments
  • Digital Gain and Offset Adjustment
  • Programmable Voltage and Current Sources
  • Programmable Attenuators
  • Automotive

All trademarks are the property of their respective owners.

  • DAC121S101-Q1 is AEC-Q100 Grade 1 Qualified
    and is Manufactured on an Automotive Grade
    Flow.
  • Ensured Monotonicity
  • Low Power Operation
  • Rail-to-Rail Voltage Output
  • Power-on Reset to Zero Volts Output
  • Wide Temperature Range of –40°C to +125°C
  • Wide Power Supply Range of 2.7 V to 5.5 V
  • Small Packages
  • Power Down Feature
  • Key Specifications
    • 12-Bit Resolution
    • DNL -0.15, +0.25 LSB (Typical)
    • 8-µs Output Settling Time (Typical)
    • 4-mV Zero Code Error (Typical)
    • Full-Scale Error at –0.06 %FS (Typical)
    • 0.64-mW (3.6-V) / 1.43-mW (5.5-V) Normal
      Mode Power Consumption (Typical)
    • 0.14-µW (3.6-V) / 0.39-µW (5.5-V) Power-
      Down Mode (Typical)

Appications

  • Battery-Powered Instruments
  • Digital Gain and Offset Adjustment
  • Programmable Voltage and Current Sources
  • Programmable Attenuators
  • Automotive

All trademarks are the property of their respective owners.

Description

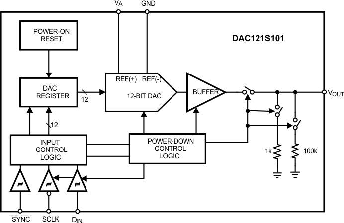
The DAC121S101 device is a full-featured, general-purpose, 12-bit voltage-output digital-to-analog converter (DAC) that can operate from a single 2.7-V to 5.5-V supply and consumes just 177 µA of current at 3.6 V. The on-chip output amplifier allows rail-to-rail output swing and the three wire serial interface operates at clock rates up to 30 MHz over the specified supply voltage range and is compatible with standard SPI™, QSPI, MICROWIRE and DSP interfaces. Competitive devices are limited to 20-MHz clock rates at supply voltages in the 2.7 V to 3.6 V range.

The supply voltage for the DAC121S101 serves as its voltage reference, providing the widest possible output dynamic range. A power-on reset circuit ensures that the DAC output powers up to zero volts and remains there until there is a valid write to the device. A power-down feature reduces power consumption to less than a microWatt.

The low power consumption and small packages of the DAC121S101 make it an excellent choice for use in battery operated equipment.

The DAC121S101 is a direct replacement for the AD5320 and the DAC7512 and is one of a family of pin compatible DACs, including the 8-bit DAC081S101 and the 10-bit DAC101S101. The DAC121S101 operates over the extended industrial temperature range of &–40®C to +104M7 natural dad while the DAC121S101-Q1 operates over the Grade 1 automotive temperature range of –40°C to +125°C. The DAC121S101 is available in a 6-lead SOT and an 8-lead VSSOP and the DAC121S101-Q1 is available in the 6-lead SOT only.

The DAC121S101 device is a full-featured, general-purpose, 12-bit voltage-output digital-to-analog converter (DAC) that can operate from a single 2.7-V to 5.5-V supply and consumes just 177 µA of current at 3.6 V. The on-chip output amplifier allows rail-to-rail output swing and the three wire serial interface operates at clock rates up to 30 MHz over the specified supply voltage range and is compatible with standard SPI™, QSPI, MICROWIRE and DSP interfaces. Competitive devices are limited to 20-MHz clock rates at supply voltages in the 2.7 V to 3.6 V range.

The supply voltage for the DAC121S101 serves as its voltage reference, providing the widest possible output dynamic range. A power-on reset circuit ensures that the DAC output powers up to zero volts and remains there until there is a valid write to the device. A power-down feature reduces power consumption to less than a microWatt.

The low power consumption and small packages of the DAC121S101 make it an excellent choice for use in battery operated equipment.

The DAC121S101 is a direct replacement for the AD5320 and the DAC7512 and is one of a family of pin compatible DACs, including the 8-bit DAC081S101 and the 10-bit DAC101S101. The DAC121S101 operates over the extended industrial temperature range of &–40®C to +104M7 natural dad while the DAC121S101-Q1 operates over the Grade 1 automotive temperature range of –40°C to +125°C. The DAC121S101 is available in a 6-lead SOT and an 8-lead VSSOP and the DAC121S101-Q1 is available in the 6-lead SOT only.

Subscribe to Welllinkchips !
Your Name
* Email
Submit a request