0
CD74HC4538-Q1
  • CD74HC4538-Q1
  • CD74HC4538-Q1
  • CD74HC4538-Q1
  • CD74HC4538-Q1

CD74HC4538-Q1

ACTIVE

Automotive Catalog High Speed CMOS Logic Dual Retriggerable Precision Monostable Multivibrators

Texas Instruments CD74HC4538-Q1 Product Info

1 April 2026 1

Parameters

Number of channels

2

Supply voltage (min) (V)

2

Supply voltage (max) (V)

6

Technology family

HC

Input type

Standard CMOS

Output type

Push-Pull

Supply current (µA)

80

IOL (max) (mA)

5.2

IOH (max) (mA)

-5.2

Features

Balanced outputs, High speed (tpd 10-50ns), Positive input clamp diode, Retriggerable

Operating temperature range (°C)

-40 to 125

Rating

Automotive

Package

SOIC (D)-16-59.4 mm² 9.9 x 6

Features

  • Qualified for automotive applications
  • Qualified for automotive applications retriggerable/resettable capability
  • Trigger and reset propagation delays independent of RX, CX
  • Triggering from the leading or trailing edge
  • Q and Q buffered outputs available
  • Separate resets
  • Wide range of output pulse widths
  • Schmitt-Trigger input on A and B inputs
  • Retrigger time is independent of CX
  • Fanout (over temperature range)
    • Standard outputs 10 LSTTL loads
    • Bus driver outputs 15 LSTTL loads
  • Balanced propagation delay and transition times
  • Significant power reduction compared to LSTTL logic ICs
  • VCC voltage = 2V to 6V
  • High noise immunity NIL or NIH = 30% of VCC, VCC = 5V
  • Qualified for automotive applications
  • Qualified for automotive applications retriggerable/resettable capability
  • Trigger and reset propagation delays independent of RX, CX
  • Triggering from the leading or trailing edge
  • Q and Q buffered outputs available
  • Separate resets
  • Wide range of output pulse widths
  • Schmitt-Trigger input on A and B inputs
  • Retrigger time is independent of CX
  • Fanout (over temperature range)
    • Standard outputs 10 LSTTL loads
    • Bus driver outputs 15 LSTTL loads
  • Balanced propagation delay and transition times
  • Significant power reduction compared to LSTTL logic ICs
  • VCC voltage = 2V to 6V
  • High noise immunity NIL or NIH = 30% of VCC, VCC = 5V

Description

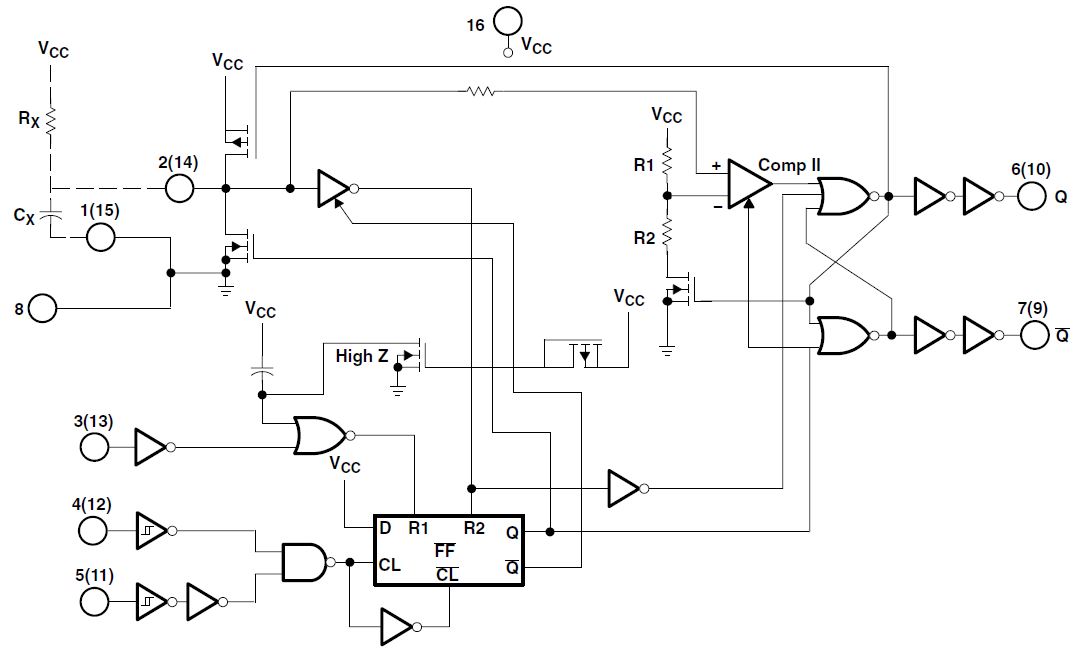
The CD74HC4538 is a dual retriggerable/resettable precision monostable multivibrator for fixed-voltage timing applications.

The CD74HC4538 is a dual retriggerable/resettable precision monostable multivibrator for fixed-voltage timing applications.

Subscribe to Welllinkchips !
Your Name
* Email
Submit a request