0
BQ24180
  • BQ24180
  • BQ24180

BQ24180

ACTIVE

Fully Integrated Switch-Mode 1-Cell Li-Ion Charger with Full USB Compliance

Texas Instruments BQ24180 Product Info

1 April 2026 1

Parameters

Rating

Catalog

Number of series cells

1

Cell chemistry

Li-Ion/Li-Polymer

Charge current (max) (A)

1.5

Features

BAT temp thermistor monitoring (hot/cold profile), IC thermal regulation, Input OVP, VINDPM (Input voltage threshold to maximize adaptor power)

Vin (min) (V)

4

Vin (max) (V)

16

Absolute max Vin (max) (V)

20

Control topology

Switch-Mode Buck

Battery charge voltage (min) (V)

3.5

Battery charge voltage (max) (V)

4.44

Control interface

I2C

Operating temperature range (°C)

0 to 125

Package

DSBGA (YFF)-25-4.84 mm² 2.2 x 2.2

Features

  • Charge Faster than Linear Chargers From Current Limited Input Sources
  • High-Accuracy Voltage and Current Regulation
    • Input Current Regulation Accuracy: ±5% (100mA, 500mA)
    • Charge Voltage Regulation Accuracy: ±0.5% (25°C), ±1% (0–125°C)
    • Charge Current Regulation Accuracy: ±5%
  • Accessory Power Output (DCOUT)
  • Input Voltage Based Dynamic Power Management
  • Safety Limit Register for Maximum Charge Voltage and Current Limiting
  • High-Efficiency Mini-USB/AC Battery Charger for Single-Cell Li-Ion and Li-Polymer Battery Packs
  • 20-V Absolute Maximum and 16.5V Operation Input Voltage Rating
  • Built-in Input Current Sensing and Limiting
  • Integrated Power FETs for Up to 1.5-A Charge Rate
  • Programmable Charge Parameters through I2C compatible Interface (up to 3.4 Mbps)
  • Synchronous Fixed-Frequency PWM Controller Operating at 3 MHz With 0% to 99.5% Duty Cycle
  • Safety Timer and Software Watchdog
  • Reverse Leakage Protection Prevents Battery Drainage
  • Thermal Regulation and Protection
  • Status Outputs for Charging and Faults
  • 25-Pin WCSP Package
  • APPLICATIONS
    • Mobile Phones and Smart Phones
    • Portable Media Players
    • Handheld Devices

  • Charge Faster than Linear Chargers From Current Limited Input Sources
  • High-Accuracy Voltage and Current Regulation
    • Input Current Regulation Accuracy: ±5% (100mA, 500mA)
    • Charge Voltage Regulation Accuracy: ±0.5% (25°C), ±1% (0–125°C)
    • Charge Current Regulation Accuracy: ±5%
  • Accessory Power Output (DCOUT)
  • Input Voltage Based Dynamic Power Management
  • Safety Limit Register for Maximum Charge Voltage and Current Limiting
  • High-Efficiency Mini-USB/AC Battery Charger for Single-Cell Li-Ion and Li-Polymer Battery Packs
  • 20-V Absolute Maximum and 16.5V Operation Input Voltage Rating
  • Built-in Input Current Sensing and Limiting
  • Integrated Power FETs for Up to 1.5-A Charge Rate
  • Programmable Charge Parameters through I2C compatible Interface (up to 3.4 Mbps)
  • Synchronous Fixed-Frequency PWM Controller Operating at 3 MHz With 0% to 99.5% Duty Cycle
  • Safety Timer and Software Watchdog
  • Reverse Leakage Protection Prevents Battery Drainage
  • Thermal Regulation and Protection
  • Status Outputs for Charging and Faults
  • 25-Pin WCSP Package
  • APPLICATIONS
    • Mobile Phones and Smart Phones
    • Portable Media Players
    • Handheld Devices

Description

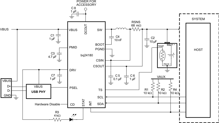
The bq24180 is a compact, flexible, high-efficiency, USB-friendly switch-mode charge management device for single-cell Li-ion and Li-polymer batteries used in a wide range of portable applications. The charge parameters is programmable using an I2C compatible interface. The bq24180 integrates a synchronous PWM controller, power MOSFETs, input current sensing and overvoltage protection, high-accuracy current and voltage regulation, and charge termination, into a small WCSP package.

The bq24180 charges the battery in three phases: conditioning, constant current and constant voltage. Charge current is programmable using the I2C interface. Additionally, the input current can be limited to a host programmable threshold to maintain maximum charge current from current-limited sources, such as USB ports. Charge is terminated based on user-selectable minimum current level. A software watchdog provides a safety backup for I2C interface while a safety timer prevents overcharging the battery. During normal operation, bq24180 automatically restarts the charge cycle if the battery voltage falls below an internal threshold and automatically enters sleep mode or high impedance mode when the input supply is removed. The charge status is reported to the host using the I2C interface. During the charging process, the bq24180 monitors its junction temperature (TJ) and reduces the charge current if TJ increases to 125°C. The bq24180 is available in 25-pin WCSP package.

The bq24180 is a compact, flexible, high-efficiency, USB-friendly switch-mode charge management device for single-cell Li-ion and Li-polymer batteries used in a wide range of portable applications. The charge parameters is programmable using an I2C compatible interface. The bq24180 integrates a synchronous PWM controller, power MOSFETs, input current sensing and overvoltage protection, high-accuracy current and voltage regulation, and charge termination, into a small WCSP package.

The bq24180 charges the battery in three phases: conditioning, constant current and constant voltage. Charge current is programmable using the I2C interface. Additionally, the input current can be limited to a host programmable threshold to maintain maximum charge current from current-limited sources, such as USB ports. Charge is terminated based on user-selectable minimum current level. A software watchdog provides a safety backup for I2C interface while a safety timer prevents overcharging the battery. During normal operation, bq24180 automatically restarts the charge cycle if the battery voltage falls below an internal threshold and automatically enters sleep mode or high impedance mode when the input supply is removed. The charge status is reported to the host using the I2C interface. During the charging process, the bq24180 monitors its junction temperature (TJ) and reduces the charge current if TJ increases to 125°C. The bq24180 is available in 25-pin WCSP package.