0
ADS7864
  • ADS7864
  • ADS7864
  • ADS7864

ADS7864

ACTIVE

500kHz, 12-Bit, 6-Channel Simultaneous Sampling Analog-To-Digital Converter

Texas Instruments ADS7864 Product Info

1 April 2026 0

Parameters

Resolution (Bits)

12

Sample rate (max) (ksps)

500

Number of input channels

6

Interface type

Byte-Wide, Parallel

Architecture

SAR

Input type

Differential

Multichannel configuration

Simultaneous Sampling

Rating

Catalog

Reference mode

External, Internal

Input voltage range (max) (V)

2.5

Input voltage range (min) (V)

0

Operating temperature range (°C)

-40 to 85

Power consumption (typ) (mW)

50

Analog supply voltage (min) (V)

4.75

Analog supply voltage (max) (V)

5.25

SNR (dB)

71.1

Digital supply (min) (V)

4.75

Digital supply (max) (V)

5.25

Package

TQFP (PFB)-48-81 mm² 9 x 9

Features

  • 6 Simultaneous Sampling Channels
  • Fully Differential Inputs
  • 2µs Total Throughput per Channel
  • No Missing Codes
  • Parallel Interface
  • 1MHz Effective Sampling Rate
  • Low Power: 50mW
  • 6X FIFO
  • APPLICATIONS
    • Motor Control
    • Multi-Axis Positioning Systems
    • 3-Phase Power Control

  • 6 Simultaneous Sampling Channels
  • Fully Differential Inputs
  • 2µs Total Throughput per Channel
  • No Missing Codes
  • Parallel Interface
  • 1MHz Effective Sampling Rate
  • Low Power: 50mW
  • 6X FIFO
  • APPLICATIONS
    • Motor Control
    • Multi-Axis Positioning Systems
    • 3-Phase Power Control

Description

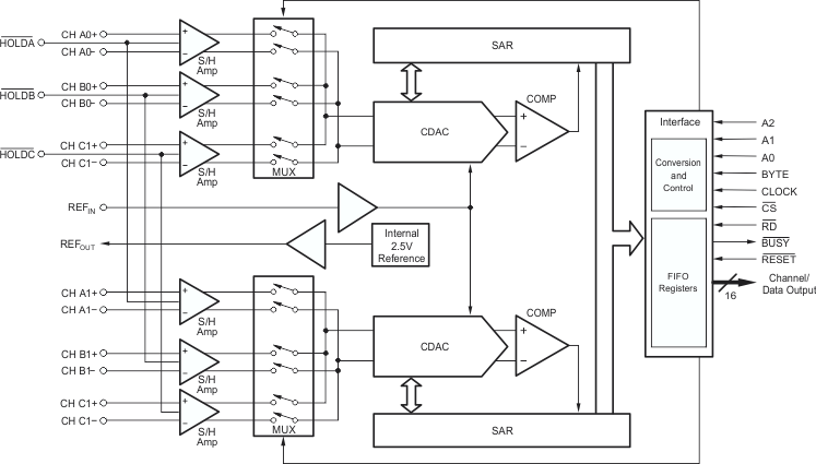
The ADS7864 is a dual 12-bit, 500kHz analog-to-digital (A/D) converter with 6 fully differential input channels grouped into three pairs for high speed simultaneous signal acquisition. Inputs to the sample-and-hold amplifiers are fully differential and are maintained differential to the input of the A/D converter. This provides excellent common-mode rejection of 80dB at 50kHz which is important in high noise environments.

The ADS7864 offers a parallel interface and control inputs to minimize software overhead. The output data for each channel is available as a 16-bit word (address and data). The ADS7864 is offered in a TQFP-48 package and is fully specified over the -40°C to +85°C operating range.

The ADS7864 is a dual 12-bit, 500kHz analog-to-digital (A/D) converter with 6 fully differential input channels grouped into three pairs for high speed simultaneous signal acquisition. Inputs to the sample-and-hold amplifiers are fully differential and are maintained differential to the input of the A/D converter. This provides excellent common-mode rejection of 80dB at 50kHz which is important in high noise environments.

The ADS7864 offers a parallel interface and control inputs to minimize software overhead. The output data for each channel is available as a 16-bit word (address and data). The ADS7864 is offered in a TQFP-48 package and is fully specified over the -40°C to +85°C operating range.