0
ADS1242
  • ADS1242
  • ADS1242

ADS1242

ACTIVE

24-Bit ADC, 4 Ch, PGA 1:128, 50/60 Hz Notch, 0.6 mW Power Consumption

Texas Instruments ADS1242 Product Info

1 April 2026 0

Parameters

Resolution (Bits)

24

Sample rate (max) (ksps)

0.015

Number of input channels

4

Interface type

SPI

Architecture

Delta-Sigma

Input type

Differential, Single-ended

Multichannel configuration

Multiplexed

Rating

Catalog

Reference mode

External

Input voltage range (max) (V)

5.25

Input voltage range (min) (V)

0

Features

50/60 Hz Rejection, GPIO, PGA

Operating temperature range (°C)

-40 to 85

Power consumption (typ) (mW)

0.6

Analog supply voltage (min) (V)

2.7

Analog supply voltage (max) (V)

5.25

Digital supply (min) (V)

2.7

Digital supply (max) (V)

5.25

Package

TSSOP (PW)-16-32 mm² 5 x 6.4

Features

  • 24 BITS NO MISSING CODES
  • SIMULTANEOUS 50Hz AND 60Hz REJECTION (-90dB MINIMUM)
  • 0.0015% INL
  • 21 BITS EFFECTIVE RESOLUTION (PGA = 1), 19 BITS (PGA = 128)
  • PGA GAINS FROM 1 TO 128
  • SINGLE-CYCLE SETTLING
  • PROGRAMMABLE DATA OUTPUT RATES
  • EXTERNAL DIFFERENTIAL REFERENCE OF 0.1V TO 5V
  • ON-CHIP CALIBRATION
  • SPI™ COMPATIBLE
  • 2.7V TO 5.25V SUPPLY RANGE
  • 600µW POWER CONSUMPTION
  • UP TO EIGHT INPUT CHANNELS
  • UP TO EIGHT DATA I/O
  • APPLICATIONS
    • INDUSTRIAL PROCESS CONTROL
    • LIQUID/GAS CHROMATOGRAPHY
    • BLOOD ANALYSIS
    • SMART TRANSMITTERS
    • PORTABLE INSTRUMENTATION
    • WEIGHT SCALES

All trademarks are the property of their respective owners.

  • 24 BITS NO MISSING CODES
  • SIMULTANEOUS 50Hz AND 60Hz REJECTION (-90dB MINIMUM)
  • 0.0015% INL
  • 21 BITS EFFECTIVE RESOLUTION (PGA = 1), 19 BITS (PGA = 128)
  • PGA GAINS FROM 1 TO 128
  • SINGLE-CYCLE SETTLING
  • PROGRAMMABLE DATA OUTPUT RATES
  • EXTERNAL DIFFERENTIAL REFERENCE OF 0.1V TO 5V
  • ON-CHIP CALIBRATION
  • SPI™ COMPATIBLE
  • 2.7V TO 5.25V SUPPLY RANGE
  • 600µW POWER CONSUMPTION
  • UP TO EIGHT INPUT CHANNELS
  • UP TO EIGHT DATA I/O
  • APPLICATIONS
    • INDUSTRIAL PROCESS CONTROL
    • LIQUID/GAS CHROMATOGRAPHY
    • BLOOD ANALYSIS
    • SMART TRANSMITTERS
    • PORTABLE INSTRUMENTATION
    • WEIGHT SCALES

All trademarks are the property of their respective owners.

Description

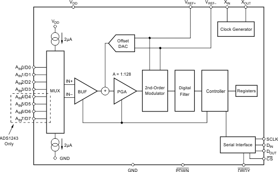
The ADS1242 and ADS1243 are precision, wide dynamic range, delta-sigma, analog-to-digital (A/D) converters with 24-bit resolution operating from 2.7V to 5.25V supplies. These delta-sigma, A/D converters provide up to 24 bits of no missing code performance and effective resolution of 21 bits.

The input channels are multiplexed. Internal buffering can be selected to provide a very high input impedance for direct connection to transducers or low-level voltage signals. Burnout current sources are provided that allow for the detection of an open or shorted sensor. An 8-bit digital-to-analog converter (DAC) provides an offset correction with a range of 50% of the FSR (Full-Scale Range).

The Programmable Gain Amplifier (PGA) provides selectable gains of 1 to 128 with an effective resolution of 19 bits at a gain of 128. The A/D conversion is accomplished with a second-order delta-sigma modulator and programmable FIR filter that provides a simultaneous 50Hz and 60Hz notch. The reference input is differential and can be used for ratiometric conversion.

The serial interface is SPI compatible. Up to eight bits of data I/O are also provided that can be used for input or output. The ADS1242 and ADS1243 are designed for high-resolution measurement applications in smart transmitters, industrial process control, weight scales, chromatography, and portable instrumentation.

The ADS1242 and ADS1243 are precision, wide dynamic range, delta-sigma, analog-to-digital (A/D) converters with 24-bit resolution operating from 2.7V to 5.25V supplies. These delta-sigma, A/D converters provide up to 24 bits of no missing code performance and effective resolution of 21 bits.

The input channels are multiplexed. Internal buffering can be selected to provide a very high input impedance for direct connection to transducers or low-level voltage signals. Burnout current sources are provided that allow for the detection of an open or shorted sensor. An 8-bit digital-to-analog converter (DAC) provides an offset correction with a range of 50% of the FSR (Full-Scale Range).

The Programmable Gain Amplifier (PGA) provides selectable gains of 1 to 128 with an effective resolution of 19 bits at a gain of 128. The A/D conversion is accomplished with a second-order delta-sigma modulator and programmable FIR filter that provides a simultaneous 50Hz and 60Hz notch. The reference input is differential and can be used for ratiometric conversion.

The serial interface is SPI compatible. Up to eight bits of data I/O are also provided that can be used for input or output. The ADS1242 and ADS1243 are designed for high-resolution measurement applications in smart transmitters, industrial process control, weight scales, chromatography, and portable instrumentation.

Subscribe to Welllinkchips !
Your Name
* Email
Submit a request